Orders are typically delivered to Singapore within 3 days depending on location.
Free delivery to Singapore on orders of S$60 or more. A delivery charge of S$24 will be billed on all orders less than S$60.
UPS, FedEx or DHL freight pre-paid: CPT (Duty, customs, and taxes due at time of delivery)
Credit account for qualified institutions and businesses
Payment in Advance by Wire Transfer
![]()
![]()
![]()
![]()


More Products From Fully Authorized Partners
Average Time to Ship 1-3 Days, extra ship charges may apply. Please see product page, cart, and checkout for actual ship speed.
Incoterms: CPT (Duty, customs, and applicable VAT/Tax due at time of delivery)
For more information visit Help & Support
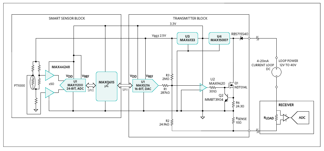
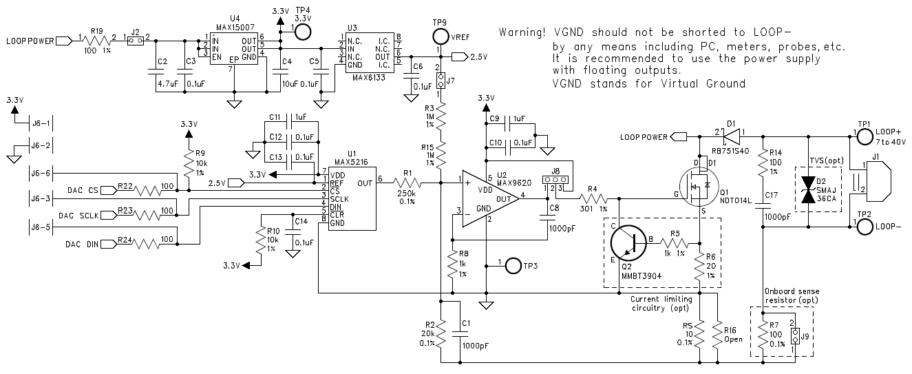
The 4–20mA current loop is widely used as an analog communication interface in industrial applications for transmitting the data from remote sensors to a programmable logic controller (PLC) in a central control center over a twisted pair cable. Here, 4mA represents the lowest temperature value, and 20mA represents the highest measured temperature.
There are four main advantages of the current loop. First, the accuracy of the signal is not affected by the voltage drop in the loop, as long as the power supply voltage is greater than the total voltage drop across the loop. Secondly, it uses two wires for power as well as data communication over the entire loop. Thirdly, it is more immune to noise. And lastly, it is offered at a low cost and easy installation.
The Monterey design is based on a complete Maxim solution which combines ultra-low power, high accuracy, and high precision.
This loop-powered sensor transmitter is targeted for industrial sensors, industrial automation, and process control, but it can be used in any application requiring high-accuracy conversion.
Simplicity, reliability, good noise immunity, long distance, and low cost make the Monterey MAXREFDES15#) (Figure 1) interface well suited for industrial process control and automation of remote objects.
| Manufacturer | Analog Devices Inc./Maxim Integrated |
|---|---|
| Category | Wired Communication |
| Sub-Category | Interface Solutions |
| Eval Board Part Number | MAXREFDES15#-ND |
| Eval Board Supplier | Analog Devices Inc./Maxim Integrated |
| Eval Board |
Board not Stocked
|
| Purpose |
Current Loop
|
| Component Count + Extras |
72 + 11
|
| Features |
ADC's for Sensor Reading
Differential Inputs ESD Protection MCU Controlled Power Save Mode Self Calibration |
| Data Rate (Max) |
- Not Given
|
| Design Author |
Maxim Integrated Products
|
| Main I.C. Base Part |
MAX11200
MAX15007 MAX44248 MAX5216 MAX9620 MAXQ615 |
| Date Created By Author | 2013-10 |
| Date Added To Library | 2014-12 |
Co-Browse
By using the Co-Browse feature, you are agreeing to allow a support representative from DigiKey to view your browser remotely. When the Co-Browse window opens, give the session ID that is located in the toolbar to the representative.
DigiKey respects your right to privacy. For more information please see our Privacy Notice and Cookie Notice.
Yes, Continue to Co-BrowseGet fast and accurate answers from DigiKey's Technicians and Experienced Engineers on our TechForum.
Please visit the Help & Support area of our website to find information regarding ordering, shipping, delivery and more.
Registered users can track orders from their account dropdown, or click here. *Order Status may take 12 hours to update after initial order is placed.
Users can begin the returns process by starting with our Returns Page.
Quotes can be created by registered users in myLists.
Visit the Registration Page and enter the required information. You will receive an email confirmation when your registration is complete.
Orders are typically delivered to Singapore within 3 days depending on location.
Free delivery to Singapore on orders of S$60 or more. A delivery charge of S$24 will be billed on all orders less than S$60.
UPS, FedEx or DHL freight pre-paid: CPT (Duty, customs, and taxes due at time of delivery)
Credit account for qualified institutions and businesses
Payment in Advance by Wire Transfer
![]()
![]()
![]()
![]()


More Products From Fully Authorized Partners
Average Time to Ship 1-3 Days, extra ship charges may apply. Please see product page, cart, and checkout for actual ship speed.
Incoterms: CPT (Duty, customs, and applicable VAT/Tax due at time of delivery)
For more information visit Help & Support
Thank you!
Keep an eye on your inbox for news and updates from DigiKey!
Please enter an email address