Orders are typically delivered to Singapore within 3 days depending on location.
Free delivery to Singapore on orders of S$60 or more. A delivery charge of S$24 will be billed on all orders less than S$60.
UPS, FedEx or DHL freight pre-paid: CPT (Duty, customs, and taxes due at time of delivery)
Credit account for qualified institutions and businesses
Payment in Advance by Wire Transfer
![]()
![]()
![]()
![]()


More Products From Fully Authorized Partners
Average Time to Ship 1-3 Days, extra ship charges may apply. Please see product page, cart, and checkout for actual ship speed.
Incoterms: CPT (Duty, customs, and applicable VAT/Tax due at time of delivery)
For more information visit Help & Support
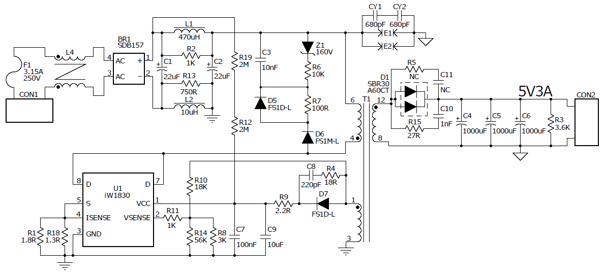
The iW1830-EVAL1 evaluation board implements a 15W power supply based on Dialog Semiconductor's iW1830 AccuSwitch™ digital offline power supply controller IC. The evaluation board supplies a 5V, 3A regulated output voltage using a primary-side controlled quasi-resonant flyback converter that meets the U.S. Department of Energy's most recent level VI efficiency standard and the EU's Code of Conduct, Version 5, Tier 2 standard for both active mode and no-load standby power consumption.
The iW1830 controller integrates a 700V power MOSFET to lower the power supply BOM cost and uses Dialog's advanced PrimAccurate™ digital control technology to eliminate the need for external secondary-side feedback components, further reducing component count and cost, while improving reliability.
It operates in quasi-resonant mode to improve efficiency and help meet EMI standards. This quasi-resonant operation and Dialog's EZ-EMI® technology enable EMI compliance with minimal external filtering. Proprietary control technology allows high efficiency across a broad range of loads, which enables the iW1830 to meet stringent international standards for power supply efficiency.
| Manufacturer | Renesas Electronics Operations Services Limited |
|---|---|
| Category | AC/DC and DC/DC Conversion |
| Sub-Category | AC/DC SMPS - Single Output |
| Eval Board Part Number | 1564-1033-ND |
| Eval Board Supplier | Renesas Electronics Corporation |
| Eval Board |
Board not Stocked
|
| AC Voltage |
115 V
230 V Universal (115 / 230V) |
| Outputs and Type |
1 Isolated
|
| Voltage Out |
5 V
|
| Current Out |
3 A
|
| Output Power |
15 W
|
| Features |
Current Limit (Adj. or Fixed)
Over Current Protection Over Voltage Protection PFM or PWM Short Circuit Protection Soft Start Thermal Protection |
| Efficiency @ Conditions |
>82%, 115V in, Average of 25%,50, 75%, 100% Load
|
| No-load Input Power @ Voltage |
<50 mW @ 230 V
|
| Switching Frequency |
79 kHz
|
| Internal Switch |
Yes
|
| Component Count + Extras |
39 + 9
|
| Voltage In |
90 ~ 264 VAC
|
| Design Author |
Dialog Semiconductor
|
| Application / Target Market |
Networking
Power: Industrial Power White Goods |
| Main I.C. Base Part |
iW1830-00
|
| Date Created By Author | 2016-05 |
| Date Added To Library | 2017-03 |
Co-Browse
By using the Co-Browse feature, you are agreeing to allow a support representative from DigiKey to view your browser remotely. When the Co-Browse window opens, give the session ID that is located in the toolbar to the representative.
DigiKey respects your right to privacy. For more information please see our Privacy Notice and Cookie Notice.
Yes, Continue to Co-BrowseGet fast and accurate answers from DigiKey's Technicians and Experienced Engineers on our TechForum.
Please visit the Help & Support area of our website to find information regarding ordering, shipping, delivery and more.
Registered users can track orders from their account dropdown, or click here. *Order Status may take 12 hours to update after initial order is placed.
Users can begin the returns process by starting with our Returns Page.
Quotes can be created by registered users in myLists.
Visit the Registration Page and enter the required information. You will receive an email confirmation when your registration is complete.
Orders are typically delivered to Singapore within 3 days depending on location.
Free delivery to Singapore on orders of S$60 or more. A delivery charge of S$24 will be billed on all orders less than S$60.
UPS, FedEx or DHL freight pre-paid: CPT (Duty, customs, and taxes due at time of delivery)
Credit account for qualified institutions and businesses
Payment in Advance by Wire Transfer
![]()
![]()
![]()
![]()


More Products From Fully Authorized Partners
Average Time to Ship 1-3 Days, extra ship charges may apply. Please see product page, cart, and checkout for actual ship speed.
Incoterms: CPT (Duty, customs, and applicable VAT/Tax due at time of delivery)
For more information visit Help & Support
Thank you!
Keep an eye on your inbox for news and updates from DigiKey!
Please enter an email address