Orders are typically delivered to Singapore within 3 days depending on location.
Free delivery to Singapore on orders of S$60 or more. A delivery charge of S$24 will be billed on all orders less than S$60.
UPS, FedEx or DHL freight pre-paid: CPT (Duty, customs, and taxes due at time of delivery)
Credit account for qualified institutions and businesses
Payment in Advance by Wire Transfer
![]()
![]()
![]()
![]()


More Products From Fully Authorized Partners
Average Time to Ship 1-3 Days, extra ship charges may apply. Please see product page, cart, and checkout for actual ship speed.
Incoterms: CPT (Duty, customs, and applicable VAT/Tax due at time of delivery)
For more information visit Help & Support
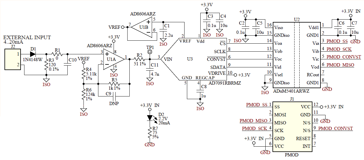
The system processes 4 mA to 20 mA input signals using a single 3.3 V supply. The total error after room temperature calibration is ±0.06% FSR over a ±10°C temperature change, making it ideal for a wide variety of industrial measurements.
The small footprint of the circuit makes this combination an industry-leading solution for 4 mA to 20 mA data acquisition systems where the accuracy, speed, cost, and size play a critical role. Both data and power are isolated, thereby making the circuit robust to high voltages and also ground-loop interference often encountered in harsh industrial environments.
The circuit consists of an input current-to-voltage converter, a level shifting circuit, an ADC stage, and an output isolation stage. The 4 mA to 20 mA input signal is converted to a voltage by resistor R3. For R3 = 120Ω and an input current of 4 mA to 20 mA, the input voltage to the level shifting circuit is: 0.48 V to 2.4 V. The diode D1 is used for protection against an accidental reverse connection of the input current source.
The voltage across R3 is level shifted and attenuated by the U1A op amp that is one-half of the dual AD8606. The output of the op amp is 0.1 V to 2.4 V which matches the input range of the ADC (0 V to 2.5 V) with 100 mV headroom to maintain linearity. The buffered voltage reference (VREF = 2.5 V) from the AD7091R ADC is used to generate the required offset. Resistor values can be modified to accommodate other popular input ranges as described later in this circuit note.
* This board is designed to interface through the EVAL-ADICUP360 which is an Arduino and PMOD compatible form factor development board. The board uses an open source Eclipse based Interactive Development Environment (IDE) which can be downloaded free of charge. The platform contains many hardware and software example projects, to make it easier for customers to prototype/create systems and solutions using the complete ecosystem provided.
The EVAL-ADICUP360 uses the ADuCM360 Arm Cortex-M3 processor as the main device on board. It has integrated dual 24-bit sigma delta converters on chip, which make it extremely flexible for both analog and digital application.
| Manufacturer | Analog Devices Inc. |
|---|---|
| Category | Wired Communication |
| Sub-Category | Interface Solutions |
| Eval Board Part Number | EVAL-CN0336-PMDZ-ND |
| Eval Board Supplier | Analog Devices Inc. |
| Eval Board |
Normally In Stock
|
| Purpose |
PMOD Data Acquisition System
|
| Component Count + Extras |
23 + 2
|
| Features |
Isolated Power and Data
Reverse Polarity Protection SPI Interface Temperature Compensation |
| Data Rate (Max) |
300 ksps
|
| Design Author |
Analog Devices
|
| Main I.C. Base Part |
AD7091R
ADuM5401 |
| Date Created By Author | 2014-02 |
| Date Added To Library | 2016-08 |
Co-Browse
By using the Co-Browse feature, you are agreeing to allow a support representative from DigiKey to view your browser remotely. When the Co-Browse window opens, give the session ID that is located in the toolbar to the representative.
DigiKey respects your right to privacy. For more information please see our Privacy Notice and Cookie Notice.
Yes, Continue to Co-BrowseGet fast and accurate answers from DigiKey's Technicians and Experienced Engineers on our TechForum.
Please visit the Help & Support area of our website to find information regarding ordering, shipping, delivery and more.
Registered users can track orders from their account dropdown, or click here. *Order Status may take 12 hours to update after initial order is placed.
Users can begin the returns process by starting with our Returns Page.
Quotes can be created by registered users in myLists.
Visit the Registration Page and enter the required information. You will receive an email confirmation when your registration is complete.
Orders are typically delivered to Singapore within 3 days depending on location.
Free delivery to Singapore on orders of S$60 or more. A delivery charge of S$24 will be billed on all orders less than S$60.
UPS, FedEx or DHL freight pre-paid: CPT (Duty, customs, and taxes due at time of delivery)
Credit account for qualified institutions and businesses
Payment in Advance by Wire Transfer
![]()
![]()
![]()
![]()


More Products From Fully Authorized Partners
Average Time to Ship 1-3 Days, extra ship charges may apply. Please see product page, cart, and checkout for actual ship speed.
Incoterms: CPT (Duty, customs, and applicable VAT/Tax due at time of delivery)
For more information visit Help & Support
Thank you!
Keep an eye on your inbox for news and updates from DigiKey!
Please enter an email address