The MAXREFDES46# is a compact, analog, remote terminal unit (RTU) programmable logic controller (PLC). This design features four accurate, isolated analog inputs and four accurate, isolated analog outputs. RS-485 is done via isolated RS-485, in addition to USB for debugging purposes. The unit runs from a 24V DC supply. Test data shows excellent performance for both high speed and DC signals.
For analog inputs, the MAX1301 is the heart of analog input section. This four channel, 16-bit, high-accuracy analog to digital converter (ADC) provides measurement of voltage inputs from the op-amp signal conditioning circuits, MAX9632. The current and voltage signals from industrial sensors get processed for impedance balance, protection and removal of noise by the signal conditioning circuit. The MAX6126 produces an ultra-high-precision voltage reference for the ADC.
For analog outputs, the MAX5134 lies at the center of the system. This four channel, 16-bit, high-accuracy digital-to-analog converter (DAC) provides voltage outputs that drive the inputs of four MAX15500 signal conditioners. These signal conditioners produce accurate current or voltage outputs, programmable by the user. The MAX15500 also provides extensive error reporting. The MAX6126 also produces an ultra-high-precision voltage reference for the DAC and the output conditioners.
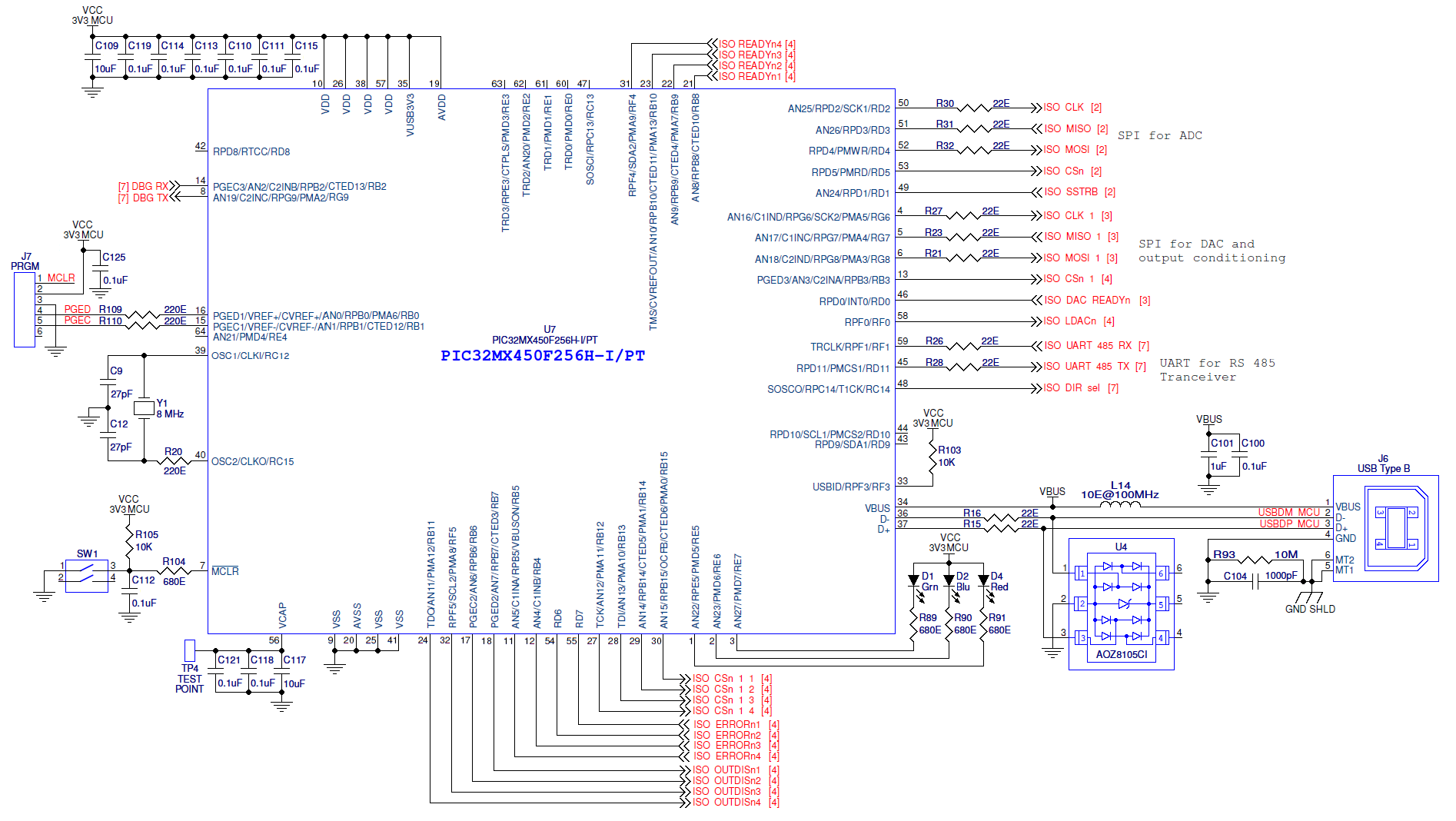
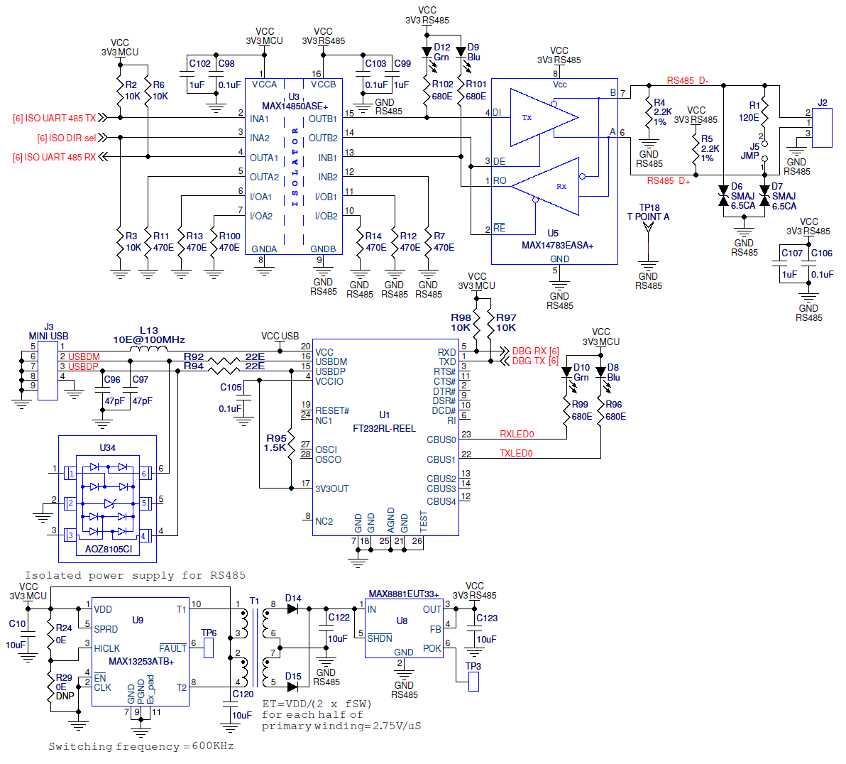
The MAX14850 galvanically isolates data communication between the analog subsystem and the system controller. The system integrates a 42Mbps RS-485 transceiver, MAX14783, with tested throughput of 20Mbps for communicating with remote host. The system also utilizes a PIC32 microcontroller to provide complete autonomy and intelligence.
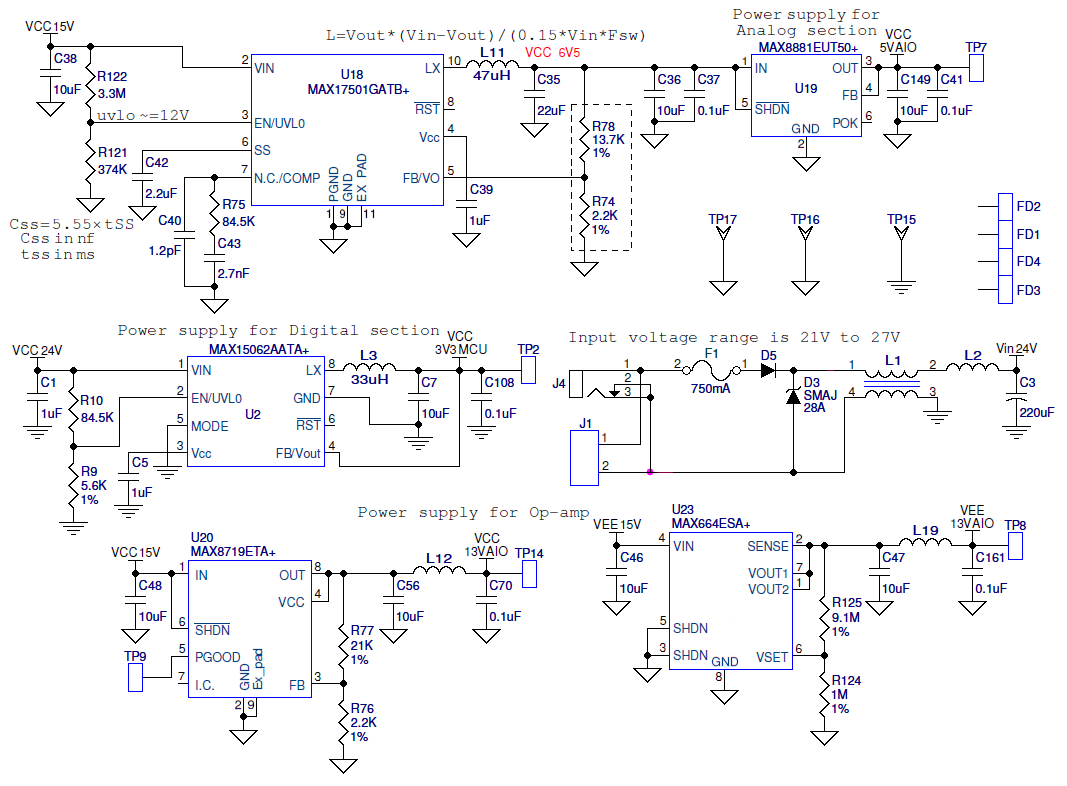
MAXREFDES46# also integrates an isolated, wide DC input range, flyback converter power supply. The peak current-mode flyback controller, MAX17498B, efficiently drives an isolated transformer and generates ±24V and ±15V outputs. The MAX8719 and MAX664 low dropout (LDO) linear regulators then regulate the ±15V output to low-noise +13V and -13V output rails, respectively. The synchronous step-down DC-DC converter, MAX17501, in conjunction with MAX8881 LDO, generates a low noise 5V supply required for ADC and DAC section. The synchronous step down DC-DC converter, MAX15062, generates the 3.3V required for digital MCU section. The push pull transformer driver, MAX13253, along with MAX8881, generate the galvanically isolated 3.3V supply required for RS-485 section.
The entire system requires only a 24V input for power.
The analog subsystem features all typical unipolar current and unipolar/bipolar voltage output ranges, and appropriate subsets, with less than ±0.1% typical total unadjusted error (TUE). The circuit also provides short-circuit and overcurrent protection, open circuit detection, brownout detection, and over temperature protection. All such protections are which are critical for industrial applications. Flexible power-up options make MAXREFDES46# an ideal choice for robust industrial control systems.
| Manufacturer | Analog Devices Inc./Maxim Integrated |
|---|---|
| Category | Wired Communication |
| Sub-Category | Interface Solutions |
| Eval Board |
Board not Stocked
|
| Purpose |
Isolated Analog Interface
|
| Component Count + Extras |
404 + 27
|
| Features |
Current Limit (Adj. or Fixed)
Differential Inputs Fault Indication Reverse Polarity Protection Short Circuit Protection Thermal Protection Voltage Reference |
| Data Rate (Max) |
- Not Given
|
| Design Author |
Maxim Integrated Products
|
| Main I.C. Base Part |
MAX1301
MAX13253 MAX14626 MAX14850 MAX15500 MAX8881 |
| Date Created By Author | 2015-09 |
| Date Added To Library | 2015-12 |