Orders are typically delivered to Singapore within 3 days depending on location.
Free delivery to Singapore on orders of S$60 or more. A delivery charge of S$24 will be billed on all orders less than S$60.
UPS, FedEx or DHL freight pre-paid: CPT (Duty, customs, and taxes due at time of delivery)
Credit account for qualified institutions and businesses
Payment in Advance by Wire Transfer
![]()
![]()
![]()
![]()


More Products From Fully Authorized Partners
Average Time to Ship 1-3 Days, extra ship charges may apply. Please see product page, cart, and checkout for actual ship speed.
Incoterms: CPT (Duty, customs, and applicable VAT/Tax due at time of delivery)
For more information visit Help & Support
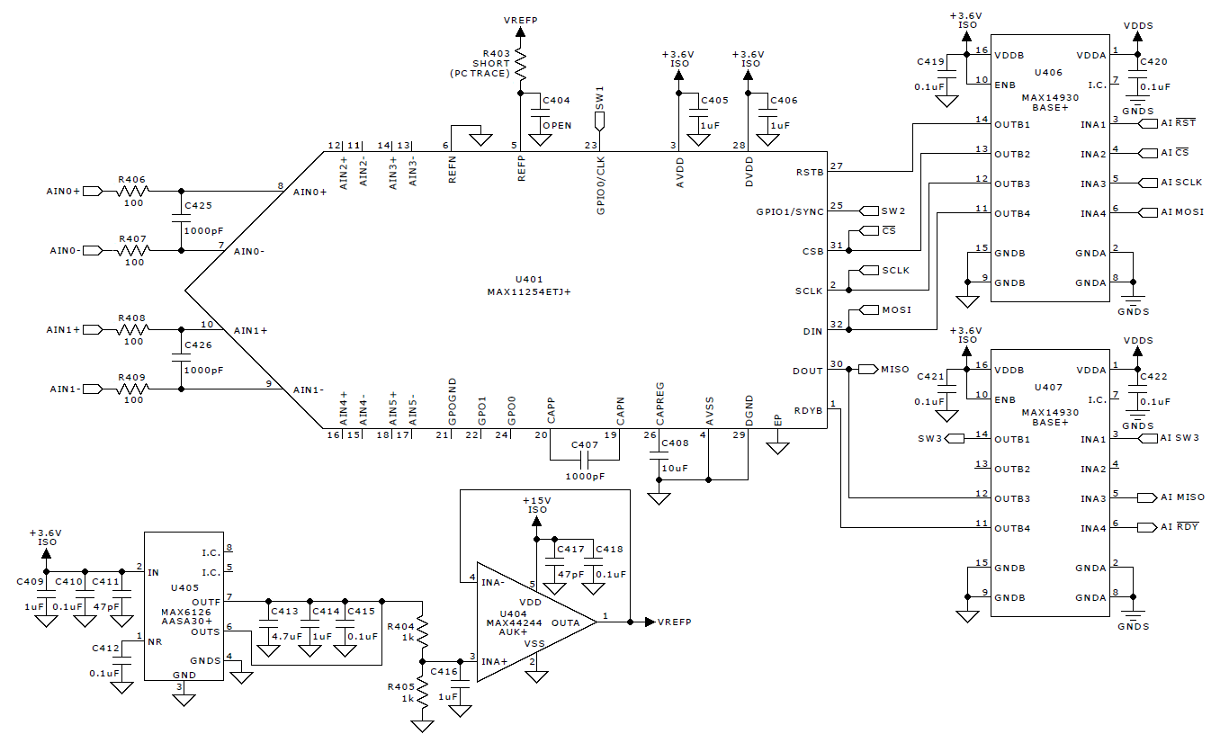
The MAXREFDES67# reference design is a complete universal analog input for industrial applications. This unique 24-bit front-end accepts bipolar voltage and current, resistance temperature detector (RTD) and thermocouple (TC) inputs. Built in Maxim Integrated’s ultra-small Micro PLC form factor, the MAXREFDES67# performs with an effective resolution up to 22.3 bits with temperature error as low as ±0.1% across a range of -40°C to 150°C.
To enhance ease of use, the innovative system architecture switches all signals on board, meaning that the connector requires no jumpers or additional connections, regardless of the type of connection. In addition, the system features Maxim Integrated’s Beyond-the-Rails feature in all signal-chain elements. Beyond the Rails reduces the need for large power supplies, allowing each element to accept large input voltages while running from a low-voltage power rail.
The board features a micro USB connector for quick connection to a PC for evaluation. In addition, the board requires a 24V power supply, from a power supply or from the included AC/DC wall adapter. Refer to the Details tab for more information and performance data. Design files and firmware can be downloaded from the Design Resources tab.
| Manufacturer | Analog Devices Inc./Maxim Integrated |
|---|---|
| Category | Wired Communication |
| Sub-Category | Interface Solutions |
| Eval Board Part Number | MAXREFDES67#-ND |
| Eval Board Supplier | Analog Devices Inc./Maxim Integrated |
| Eval Board |
Normally In Stock
|
| Purpose |
Micro PLC, Analog Input Card
|
| Component Count + Extras |
190 + 8
|
| Features |
ADC's for Sensor Reading
DC/DC Converter(s), On-Chip MCU Controlled USB Interface |
| Data Rate (Max) |
- Not Given
|
| Design Author |
Maxim Integrated Products
|
| Main I.C. Base Part |
MAX11254
MAX14930 MAX14932 MAX31723 |
| Date Created By Author | 2015-07 |
| Date Added To Library | 2015-12 |
Co-Browse
By using the Co-Browse feature, you are agreeing to allow a support representative from DigiKey to view your browser remotely. When the Co-Browse window opens, give the session ID that is located in the toolbar to the representative.
DigiKey respects your right to privacy. For more information please see our Privacy Notice and Cookie Notice.
Yes, Continue to Co-BrowseGet fast and accurate answers from DigiKey's Technicians and Experienced Engineers on our TechForum.
Please visit the Help & Support area of our website to find information regarding ordering, shipping, delivery and more.
Registered users can track orders from their account dropdown, or click here. *Order Status may take 12 hours to update after initial order is placed.
Users can begin the returns process by starting with our Returns Page.
Quotes can be created by registered users in myLists.
Visit the Registration Page and enter the required information. You will receive an email confirmation when your registration is complete.
Orders are typically delivered to Singapore within 3 days depending on location.
Free delivery to Singapore on orders of S$60 or more. A delivery charge of S$24 will be billed on all orders less than S$60.
UPS, FedEx or DHL freight pre-paid: CPT (Duty, customs, and taxes due at time of delivery)
Credit account for qualified institutions and businesses
Payment in Advance by Wire Transfer
![]()
![]()
![]()
![]()


More Products From Fully Authorized Partners
Average Time to Ship 1-3 Days, extra ship charges may apply. Please see product page, cart, and checkout for actual ship speed.
Incoterms: CPT (Duty, customs, and applicable VAT/Tax due at time of delivery)
For more information visit Help & Support
Thank you!
Keep an eye on your inbox for news and updates from DigiKey!
Please enter an email address