Orders are typically delivered to Singapore within 3 days depending on location.
Free delivery to Singapore on orders of S$60 or more. A delivery charge of S$24 will be billed on all orders less than S$60.
UPS, FedEx or DHL freight pre-paid: CPT (Duty, customs, and taxes due at time of delivery)
Credit account for qualified institutions and businesses
Payment in Advance by Wire Transfer
![]()
![]()
![]()
![]()


More Products From Fully Authorized Partners
Average Time to Ship 1-3 Days, extra ship charges may apply. Please see product page, cart, and checkout for actual ship speed.
Incoterms: CPT (Duty, customs, and applicable VAT/Tax due at time of delivery)
For more information visit Help & Support
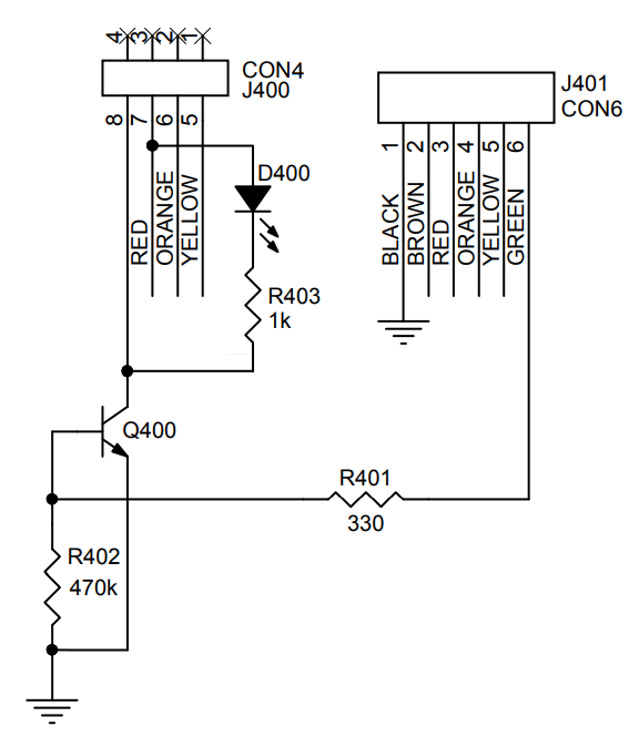
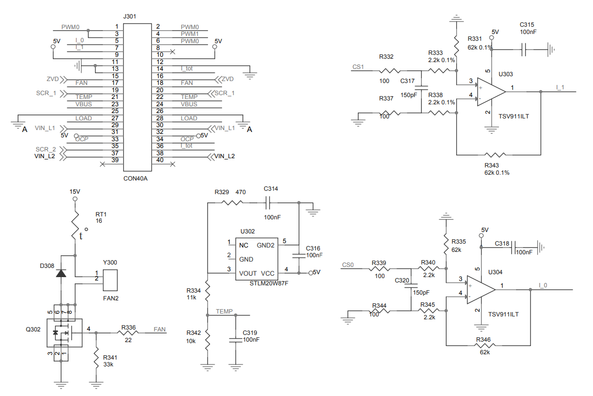
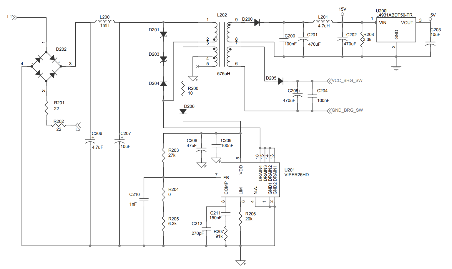
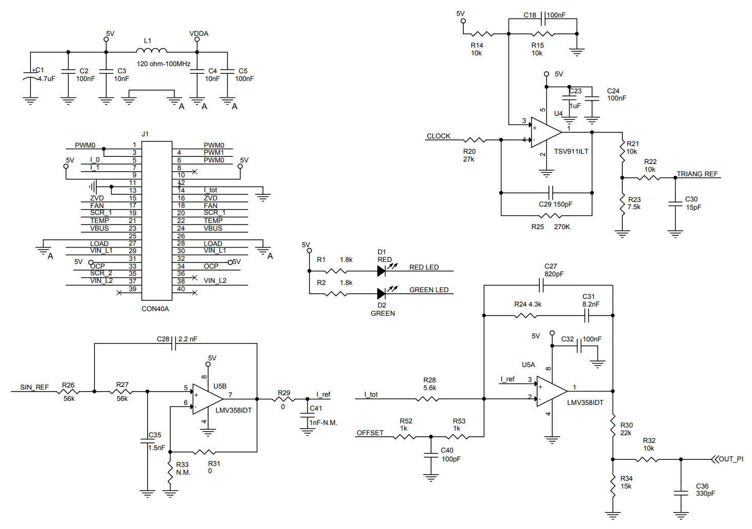
The STEVAL-IPFC12V1 is a 2 kW interleaved PFC evaluation board for the STNRGPF12 digital configurable IC, which is able to manage the inrush current and drive up to two channels in an interleaved PFC for industrial applications. The evaluation board achieves high power density, thanks to a compact layout with small magnetic components, which is possible because of the interleaving effect.
Moreover, the PFC is used to satisfy the IEC 61000-3-2 standard for electrical equipment.
The STNRGPF12 controller is embedded on a separate control board and implements mixed signal (analog/digital) average current mode control in CCM at a fixed frequency. The analog section ensures cycle by cycle current regulation, while digital control manages the non-time critical operations, providing further flexibility. The device can be customized for different applications by using a dedicated software tool.
| Manufacturer | STMicroelectronics |
|---|---|
| Category | Power Management |
| Sub-Category | Power Factor Correction |
| Eval Board Part Number | 497-STEVAL-IPFC12V1-ND |
| Eval Board Supplier | STMicroelectronics |
| Eval Board |
Normally In Stock
|
| Output Power |
2000 W
|
| Voltage In |
90 ~ 265 VAC
|
| Voltage Out |
400 V
|
| THD @ Conditions |
<2%, 115 VAC in @ 500 ~ 1000 W
<2%, 230 VAC in @ 1100 ~ 2000 W |
| Efficiency @ Conditions |
>97%, 230V in @ 650 ~ 2000 W
>94%, 115 VAC in @ 350 ~ 1000 W |
| Features |
Current Sharing
GUI / Design Software Light Load Mode Over Current Protection Over Voltage Protection Thermal Protection |
| Switching Frequency |
60 kHz
|
| Application / Target Market |
Power: Industrial Power
Servers Telecom |
| Component Count + Extras |
275 + 25
|
| Design Author |
STMicroelectronics
|
| Main I.C. Base Part |
STNRGPF12
|
| Date Created By Author | 2019-03 |
| Date Added To Library | 2019-08 |
Co-Browse
By using the Co-Browse feature, you are agreeing to allow a support representative from DigiKey to view your browser remotely. When the Co-Browse window opens, give the session ID that is located in the toolbar to the representative.
DigiKey respects your right to privacy. For more information please see our Privacy Notice and Cookie Notice.
Yes, Continue to Co-BrowseGet fast and accurate answers from DigiKey's Technicians and Experienced Engineers on our TechForum.
Please visit the Help & Support area of our website to find information regarding ordering, shipping, delivery and more.
Registered users can track orders from their account dropdown, or click here. *Order Status may take 12 hours to update after initial order is placed.
Users can begin the returns process by starting with our Returns Page.
Quotes can be created by registered users in myLists.
Visit the Registration Page and enter the required information. You will receive an email confirmation when your registration is complete.
Orders are typically delivered to Singapore within 3 days depending on location.
Free delivery to Singapore on orders of S$60 or more. A delivery charge of S$24 will be billed on all orders less than S$60.
UPS, FedEx or DHL freight pre-paid: CPT (Duty, customs, and taxes due at time of delivery)
Credit account for qualified institutions and businesses
Payment in Advance by Wire Transfer
![]()
![]()
![]()
![]()


More Products From Fully Authorized Partners
Average Time to Ship 1-3 Days, extra ship charges may apply. Please see product page, cart, and checkout for actual ship speed.
Incoterms: CPT (Duty, customs, and applicable VAT/Tax due at time of delivery)
For more information visit Help & Support
Thank you!
Keep an eye on your inbox for news and updates from DigiKey!
Please enter an email address