Design contains obsolete parts

STEVAL-ISB044V1: Qi MP-A10 15 W Wireless Charger TX Evaluation Kit

Summary

The STEVAL-ISB044V1 evaluation kit has been designed for devices, such as smartphones or tablets, requiring high power levels than standard wireless charging profiles can provide.

It supports wireless battery charging up to 15 W with use of the Extended Power Profile Qi Standard v 1.2.3, while maintaining support for 5W Basic Power Profile charging standard.

The embedded STWBC-EP digital controller transmitter is based on a cost-effective half-bridge topology providing external interfaces via UART and I²C.

The kit also includes STWBC-EP firmware, a graphical interface for debug, schematics, layout files and bill of materials.

Key Features

  • 15 W output power

  • Qi MP-A10 reference design

  • WPC Qi1.2.3 standard compliant

  • Robust demodulation algorithm, with triple path (V, I, f)

  • Foreign object detection (FOD)

  • UART protocol to control and monitor the system

  • Complete reference design (evaluation board, IC, firmware and tools)

Specifications

Manufacturer STMicroelectronics
Category Power Management
Sub-Category Inductive Charging / Wireless Power
Eval Board Board not Stocked
Voltage Out 5 V
12 V
Current Out 1 A
1.25 A
Protocol Inductive, Qi-Compliant
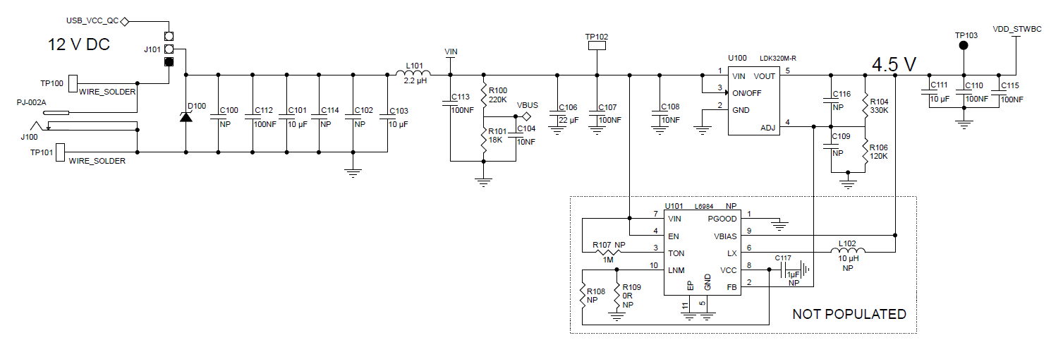
Voltage In 5 ~ 13 V
Current In Up to 2A
Standard(s) Qi v1.2.3
Features ADC's for Sensor Reading
Antenna On-Board
Foreign Object Detection (FOD)
GUI / Design Software
I²C Interface
LDO Regulator(s), On-Chip
Memory Available On-Board
Royalty-Free Drivers
Status Indication
UART Interface
Frequency 87 ~ 205 kHz
No-load Input Power @ Conditions 17mW @ 12V in
Efficiency @ Conditions >75%, 12V @ 2 ~ 15 W
Component Count + Extras 184 + 53
Design Author STMicroelectronics
Main I.C. Base Part STWBC-EP
Date Created By Author 2018-05
Date Added To Library 2018-06