Design contains obsolete parts

TSDMTX-5V2-EVM: Dual-Mode (Qi and PMA) Wireless Charging Transmitter with QC2.0/3.0 Option

Summary

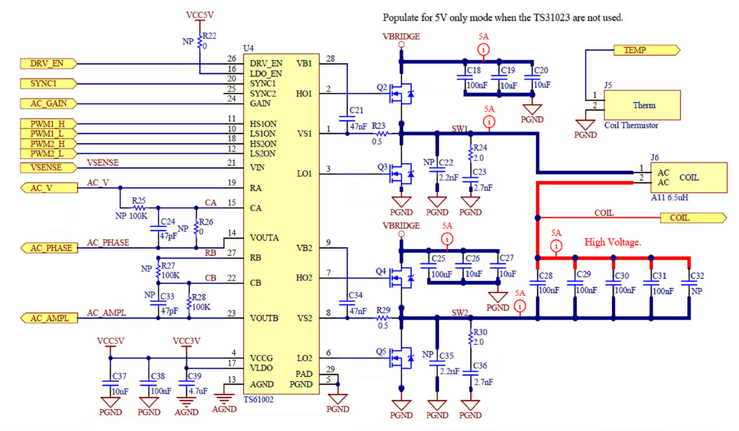
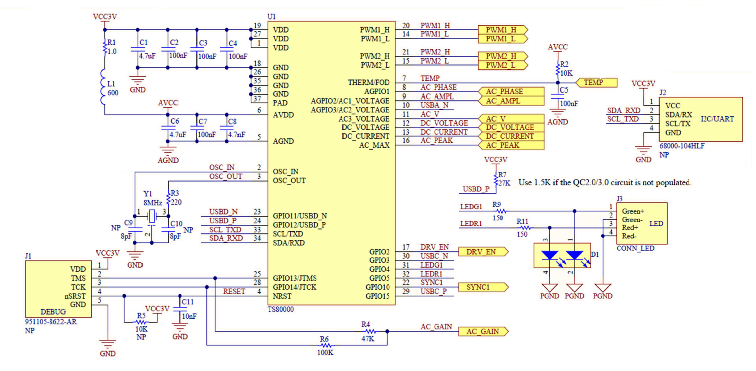
The Semtech TSDMTX-5V2-EVM is an evaluation platform for test and experimentation of a wireless charging transmitter based on the Semtech TS80000 Wireless Power Transmitter Controller, TS61001 Full-Bridge FET Driver, and TS31023 Linear Regulator. This evaluation module provides a complete system solution for both Qi and PMA standards of power transmission, making this transmitter an ideal platform for powering the majority of wireless receivers in use today.

The transmitter may be coupled with any Qi or PMA receiver module to form a complete wireless power transmission system. For the system designer, a likely choice might be the complementary Semtech TSDMRX-5W-EVM, which can allow a variety of experiments to easily be performed in order to learn more about the behavior of the system.

There are a number of other Semtech Receiver EVMs that support different power levels and output voltages, any of which can be used as all support the Qi and/or PMA standard and therefore are compatible with the TSDMTX-5V2-EVM transmitter.

In addition, the evaluator can also use any existing Qi or PMA compliant product, though the limited access these devices offer may make the range of experiments that can be performed more limited.Those who wish to develop their own board, or integrate this functionality into an existing system can use the EVM as a starting point for their design, as it demonstrates a working model from which to proceed. Toward this end, all documentation for the EVM is provided to make the process as efficient as possible.

  • Vin = 5V or 9V

  • WPC1.2 / PMA SR1E 1-COIL, 5W output

  • QC2.0/3.0 adaptor, 9W output

Specifications

Manufacturer Semtech Corporation
Category Power Management
Sub-Category Inductive Charging / Wireless Power
Eval Board Part Number TSDMTX-5V2-EVM-ND
Eval Board Supplier Semtech Corporation
Eval Board Board not Stocked
Voltage Out 5 V
Current Out 1 A
2 A
Protocol Inductive, Qi-Compliant
Voltage In 5 V
9 V
Current In Up to 3A
Standard(s) A4WP Compatible
Qi v1.0
Features Antenna On-Board
GUI / Design Software
I²C Interface
MCU Controlled
Memory Available On-Board
Shutdown, Enable, Standby
UART Interface
USB Interface
Frequency 100 ~ 150 kHz
No-load Input Power @ Conditions - Not given
Efficiency @ Conditions >70%, 9V in, 5V @ 0.8 ~ 2.2 A Out
>70%, 5V in, 5V @ 0.4 ~ 1.1 A Out
Component Count + Extras 79 + 39
Design Author Semtech
Main I.C. Base Part TS31023
TS61001
TS80000
Date Created By Author 2015-03
Date Added To Library 2018-05

Eval Board

Order a fully assembled board:

Quantity Available: 0

Quantity: