Orders are typically delivered to Singapore within 3 days depending on location.
Free delivery to Singapore on orders of $50 USD or more. A delivery charge of $20 USD will be billed on all orders less than $50 USD.
UPS, FedEx or DHL freight pre-paid: CPT (Duty, customs, and taxes due at time of delivery)
Credit account for qualified institutions and businesses
Payment in Advance by Wire Transfer
![]()
![]()
![]()
![]()
![]()


More Products From Fully Authorized Partners
Average Time to Ship 1-3 Days, extra ship charges may apply. Please see product page, cart, and checkout for actual ship speed.
Incoterms: CPT (Duty, customs, and applicable VAT/Tax due at time of delivery)
For more information visit Help & Support
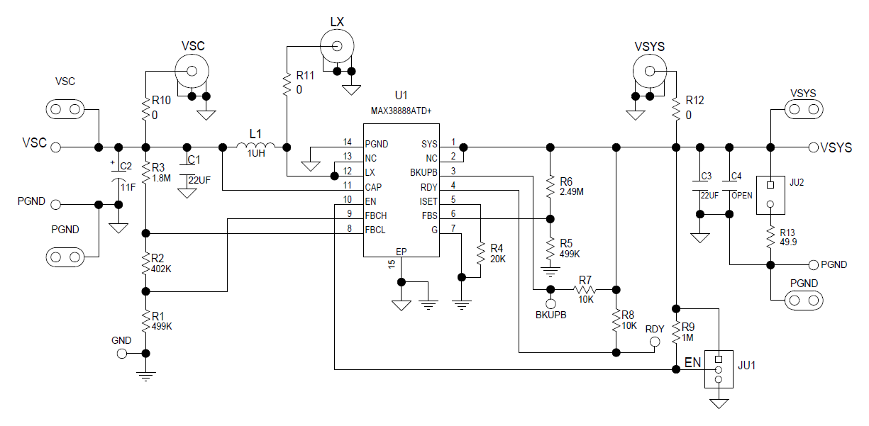
The MAX38888 is a storage capacitor or capacitor bank backup regulator designed to efficiently transfer power between a storage element and a system supply rail in reversible buck and boost operations using the same inductor.
When the main supply is present and above the minimum system supply voltage, the regulator operates in buck mode and charges the storage element at up to 500mA peak inductor current. Once the storage element is charged, the circuit draws only 2.5µA of current while it maintains the super capacitor or other storage element in its ready state. When the main supply is removed, the regulator operates in boost mode and prevents the system from dropping below the minimum operating voltage, discharging the storage element at up to 2.5A peak inductor current.
The MAX38888 is externally programmable for minimum and maximum voltage of the storage element, such as super capacitor, minimum system voltage, and maximum charge and discharge currents. The internal DC/DC converter requires only a 1µH inductor.
Benefits and Features
2.5V to 5V System Output Voltage
0.8V to 4.5V Cap Voltage Range
Up to 2.5A Peak Inductor Discharge Current
Programmable Voltage and Current Thresholds
±2% Threshold Accuracy
Up to 95% Efficiency, Charge or Discharge
2.5µA Ready Quiescent Current
3mm x 3mm x 0.75mm TDFN Package
| Manufacturer | Analog Devices Inc./Maxim Integrated |
|---|---|
| Category | Power Management |
| Sub-Category | Capacitor Chargers |
| Eval Board Part Number | MAX38888EVKIT#-ND |
| Eval Board Supplier | Analog Devices Inc./Maxim Integrated |
| Eval Board |
Normally In Stock
|
| Capacitor Type |
Super Capacitor
|
| Function |
Backup Power Controller
|
| Number of Capacitors |
1
|
| Voltage In |
2.5 ~ 5 V
|
| Voltage Out (Max) |
4.5 V
|
| Charge Current (Max) |
500 mA
|
| Topology |
Bidirectional
Buck-Boost |
| Features |
±2% Output Accuracy
Adjustable Output Current Adjustable Output Voltage |
| Quiescent Current |
2.5 µA
|
| Component Count + Extras |
18 + 12
|
| Main I.C. Base Part |
MAX38888
|
| Design Author |
Maxim Integrated Products
|
| Date Created By Author | 2018-10 |
| Date Added To Library | 2018-11 |
Co-Browse
By using the Co-Browse feature, you are agreeing to allow a support representative from DigiKey to view your browser remotely. When the Co-Browse window opens, give the session ID that is located in the toolbar to the representative.
DigiKey respects your right to privacy. For more information please see our Privacy Notice and Cookie Notice.
Yes, Continue to Co-BrowseGet fast and accurate answers from DigiKey's Technicians and Experienced Engineers on our TechForum.
Please visit the Help & Support area of our website to find information regarding ordering, shipping, delivery and more.
Registered users can track orders from their account dropdown, or click here. *Order Status may take 12 hours to update after initial order is placed.
Users can begin the returns process by starting with our Returns Page.
Quotes can be created by registered users in myLists.
Visit the Registration Page and enter the required information. You will receive an email confirmation when your registration is complete.
Orders are typically delivered to Singapore within 3 days depending on location.
Free delivery to Singapore on orders of $50 USD or more. A delivery charge of $20 USD will be billed on all orders less than $50 USD.
UPS, FedEx or DHL freight pre-paid: CPT (Duty, customs, and taxes due at time of delivery)
Credit account for qualified institutions and businesses
Payment in Advance by Wire Transfer
![]()
![]()
![]()
![]()
![]()


More Products From Fully Authorized Partners
Average Time to Ship 1-3 Days, extra ship charges may apply. Please see product page, cart, and checkout for actual ship speed.
Incoterms: CPT (Duty, customs, and applicable VAT/Tax due at time of delivery)
For more information visit Help & Support
Thank you!
Keep an eye on your inbox for news and updates from DigiKey!
Please enter an email address