Design contains obsolete parts

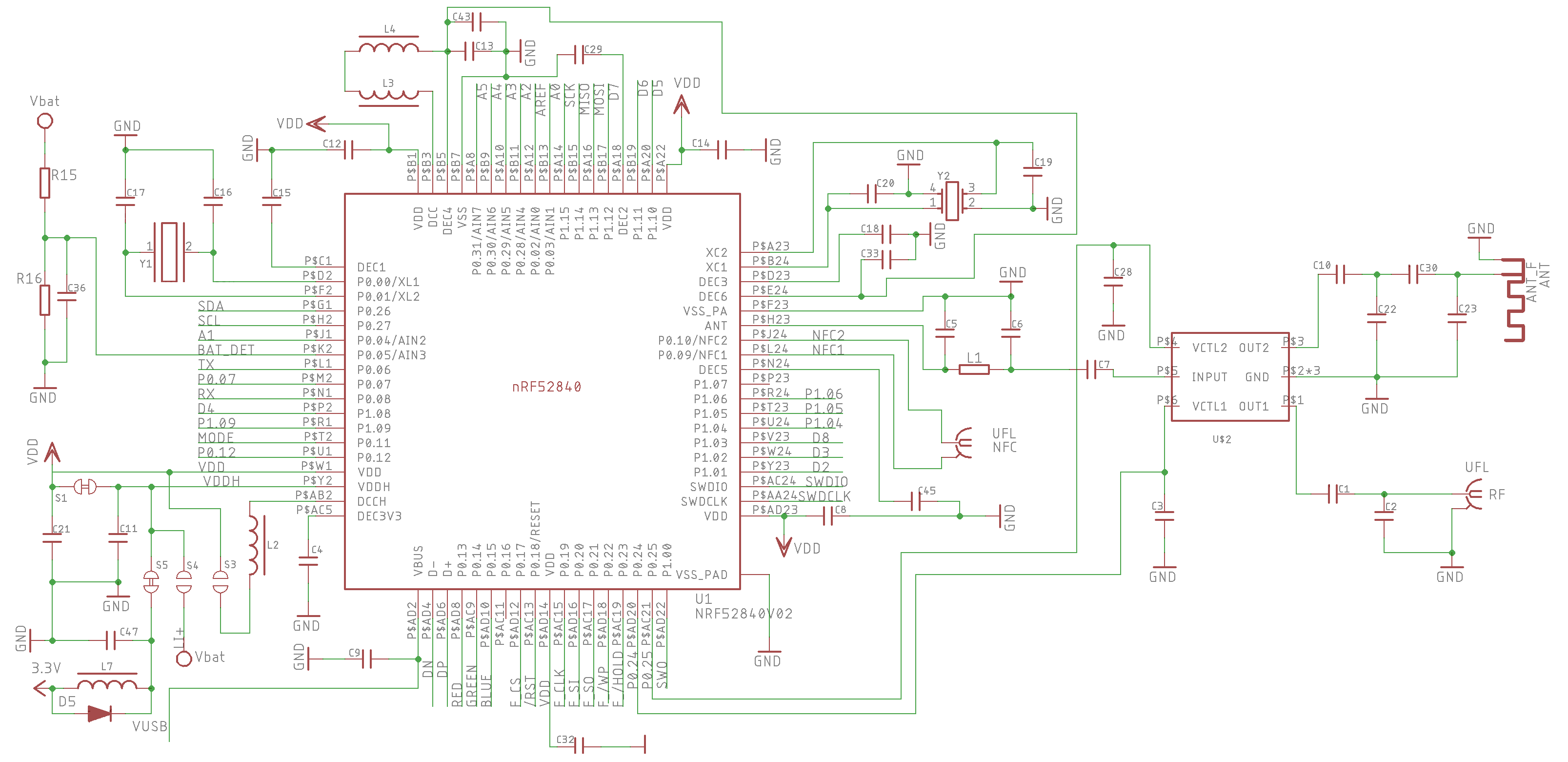
Particle Xenon: nRF52840 with Mesh Networking and Bluetooth

Summary

The Xenon is a low cost mesh-enabled development board that can act as either an endpoint or repeater within a Particle Mesh network.

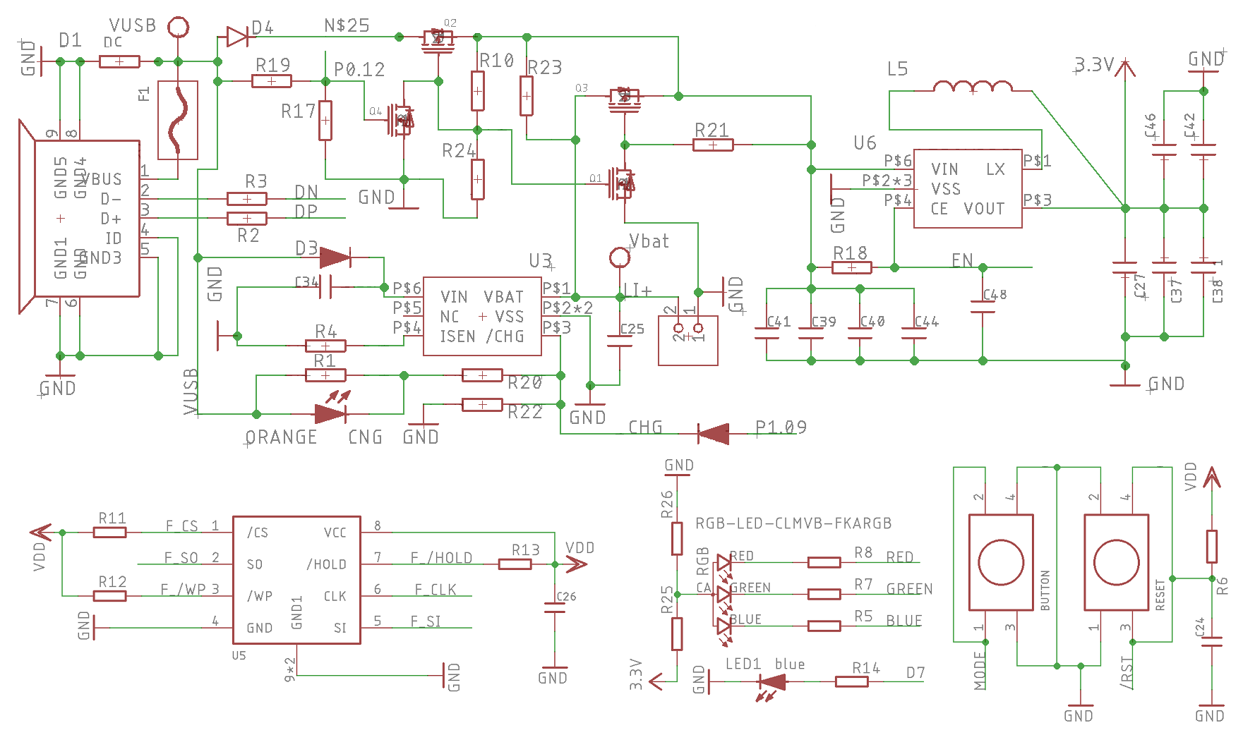
The Xenon is mesh only and designed to function as the endpoint of your IoT network. It is based on the Nordic nRF52840 and has built-in battery charging circuitry so it’s easy to connect a Li-Po and deploy your local network in minutes.

The Xenon is best for connecting sensors, motors, pumps, valves, and points of data-interest. Pair it with an Argon or Boron gateway to get all that great data into the Device Cloud.

The Device Cloud for Particle Mesh is priced by network. All Particle customers get 10 free micro networks using a Wi-Fi or Ethernet gateway. Alternatively, all customers get 3 free months of Device Cloud access for micro networks using a cellular gateway. A micro network is defined as a network with 10 total devices and a single gateway.

  • Nordic Semiconductor nRF52840 SoC

  • Integrated Li-Po charging and battery connector

  • U.FL connector for external antenna

  • Meets the Feather specification in dimensions and pinout

Specifications

Manufacturer Particle Industries, Inc.
Category Open Source MCU Platforms
Eval Board Part Number 1878-1024-ND
Eval Board Supplier Particle Industries, Inc.
IDE Online Based
Speed 64 MHz
Bits 32 Bit
Memory, Flash/RAM 5 MB / 256 kB
Digital I/O 20 I/O, 8 PWM
Interface I²C x1
SPI x1
UART x1
USB Device
Analog Outputs (DACs) 0
Analog Inputs (ADCs) 6 x 12 Bit
DMA Channels 0
Features Battery Charger, LiPo
Cryptographic Acceleration Unit
Feather Compatible
On-Board Antenna
Power/Enable Pin
Random Number Generator
Watch Dog Timers
Radio Bluetooth 5
IEEE 802.15.4
NFC - A
Interrupt Pins 0
I/O Voltage 3.3 V
Voltage In 3 ~ 6.2 V
Touch Sensing Pins 0
Program/Debug Interface JTAG (ICDI)
USB Type-Micro B
Area 1161² mm, 1.8² In
Main I.C. Base Part nRF52840
Design Author Particle Industries, Inc.
Date Created By Author 2018-10
Date Added To Library 2019-04

Eval Board

Order a fully assembled board:

Quantity Available: 0

Quantity: