Orders are typically delivered to Singapore within 3 days depending on location.
Free delivery to Singapore on orders of S$60 or more. A delivery charge of S$24 will be billed on all orders less than S$60.
UPS, FedEx or DHL freight pre-paid: CPT (Duty, customs, and taxes due at time of delivery)
Credit account for qualified institutions and businesses
Payment in Advance by Wire Transfer
![]()
![]()
![]()
![]()


More Products From Fully Authorized Partners
Average Time to Ship 1-3 Days, extra ship charges may apply. Please see product page, cart, and checkout for actual ship speed.
Incoterms: CPT (Duty, customs, and applicable VAT/Tax due at time of delivery)
For more information visit Help & Support
The EV6540HA-U-00A is an evaluation board for the MP6540HGU-A, a three-phase BLDC motor driver. It operates from a supply voltage of up to 50V. It integrates three half-bridges consisting of 6 N-channel Power MOSFETs. The rotor position information is provided by the Hall sensors assembled in the motor and the driving control signals are generated by the external controller, such as MCU, FPGA, etc.
The EV6543-L-01A operates from a maximum 12V supply voltage. It integrates three half-bridges consisting of six N-channel power MOSFETs. The rotor position information is provided by the Hall sensors assembled in the motor, and the driving control signals are generated by the external controller, such as an MCU or FPGA.
The STEVAL-IHM021V2 demonstration board implements a 100W 3-phase inverter for field oriented control (FOC) of permanent magnet synchronous motors (PMSM).
The High Voltage Motor Control and PFC Developer's Kit provides and easy, open source way to evaluate the Piccolo or Delfino microcontroller and TI analog in a high voltage environment. A single MCU controls the power factor correction(PFC) stage and the motor control stage. The PFC takes a line level AC input (~110 to ~240VAC) and outputs up to 750 watts of power, regulated by closed loop control…
The STEVAL-ESC001V1 reference design for electronic speed controllers (ESC) for drones fits entry-level commercial drone designs and drives any three-phase brushless (or PMSM) motor running off 6S LiPo battery packs, or any equivalent DC supply, up to 30 A peak current.
The Microchip dsPICDEM™ MCHV Development System is intended to aid the user in the rapid evaluation and development of a wide variety of motor control applications using a dsPIC® Digital Signal Controller (DSC). This development system is targeted to control Brushless DC (BLDC) motors, Permanent Magnet Synchronous Motors (PMSM), and AC Induction Motors (ACIM) in sensor or sensorless operation.
This application note will provide the steps necessary to operate and evaluate ROHM’s H-Bridge motor drivers using the BD62x2 evaluation board. DC brush motor is preferred due to their simplicity, reliability and low cost. H-bridge driver ICs control the motor’s direction, speed, braking and idling.
This application note will provide the steps necessary to operate and evaluate ROHM’s H-Bridge motor drivers using the BD62x2 evaluation board. DC brush motor is preferred due to their simplicity, reliability and low cost. H-bridge driver ICs control the motor’s direction, speed, braking and idling.
TMC5072-EVAL-KIT is a set of one MCU Board "Landungsbrücke", a bridge Board and one TMC5072-EVAL driver Board. It allows for a quick and simple start within only minutes to make your motor turning, while still providing full access to all registers and full functionality and diagnostics.
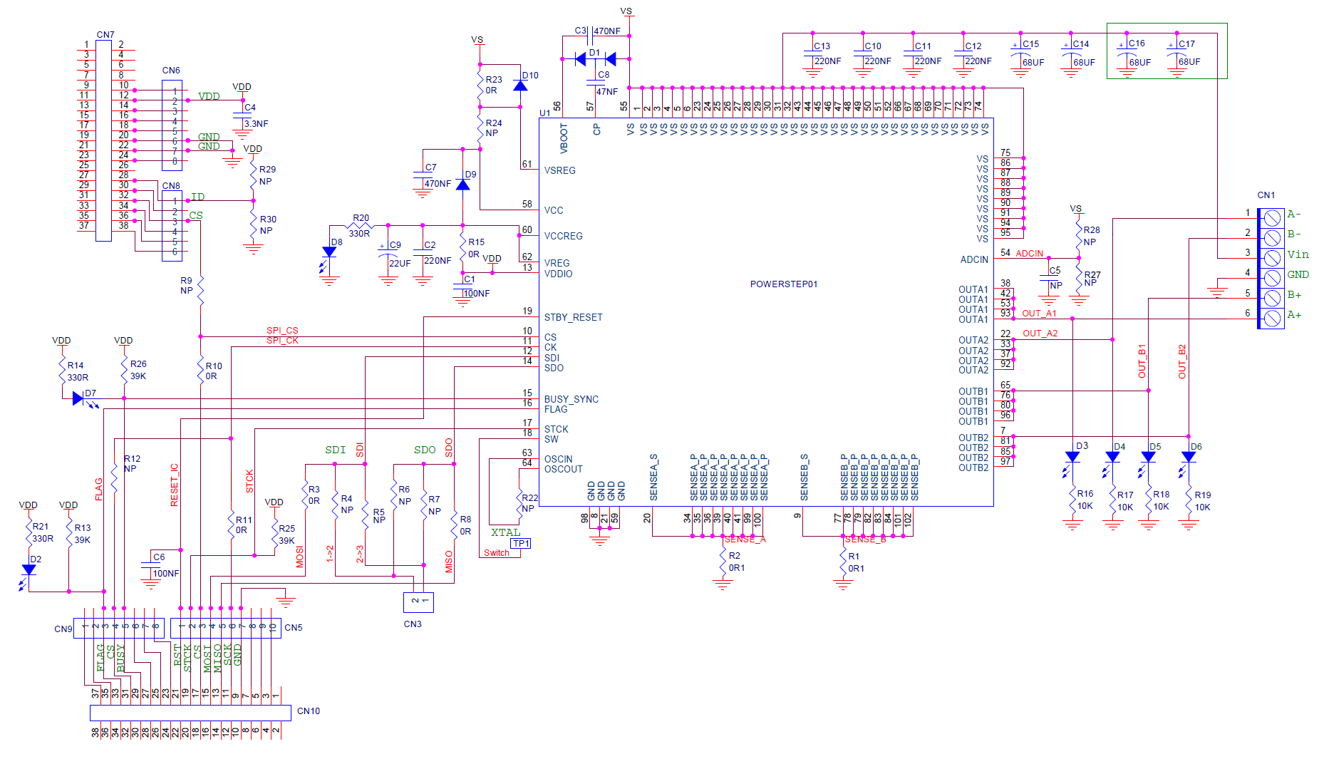
The X-NUCLEO-IHM03A1 is an high power stepper motor driver expansion board based on powerSTEP01. It provides an affordable and easy-to-use solution for driving high power bipolar stepper motors
Co-Browse
By using the Co-Browse feature, you are agreeing to allow a support representative from DigiKey to view your browser remotely. When the Co-Browse window opens, give the session ID that is located in the toolbar to the representative.
DigiKey respects your right to privacy. For more information please see our Privacy Notice and Cookie Notice.
Yes, Continue to Co-BrowseGet fast and accurate answers from DigiKey's Technicians and Experienced Engineers on our TechForum.
Please visit the Help & Support area of our website to find information regarding ordering, shipping, delivery and more.
Registered users can track orders from their account dropdown, or click here. *Order Status may take 12 hours to update after initial order is placed.
Users can begin the returns process by starting with our Returns Page.
Quotes can be created by registered users in myLists.
Visit the Registration Page and enter the required information. You will receive an email confirmation when your registration is complete.
Orders are typically delivered to Singapore within 3 days depending on location.
Free delivery to Singapore on orders of S$60 or more. A delivery charge of S$24 will be billed on all orders less than S$60.
UPS, FedEx or DHL freight pre-paid: CPT (Duty, customs, and taxes due at time of delivery)
Credit account for qualified institutions and businesses
Payment in Advance by Wire Transfer
![]()
![]()
![]()
![]()


More Products From Fully Authorized Partners
Average Time to Ship 1-3 Days, extra ship charges may apply. Please see product page, cart, and checkout for actual ship speed.
Incoterms: CPT (Duty, customs, and applicable VAT/Tax due at time of delivery)
For more information visit Help & Support
Thank you!
Keep an eye on your inbox for news and updates from DigiKey!
Please enter an email address