Orders are typically delivered to Singapore within 3 days depending on location.
Free delivery to Singapore on orders of S$60 or more. A delivery charge of S$24 will be billed on all orders less than S$60.
UPS, FedEx or DHL freight pre-paid: CPT (Duty, customs, and taxes due at time of delivery)
Credit account for qualified institutions and businesses
Payment in Advance by Wire Transfer
![]()
![]()
![]()
![]()


More Products From Fully Authorized Partners
Average Time to Ship 1-3 Days, extra ship charges may apply. Please see product page, cart, and checkout for actual ship speed.
Incoterms: CPT (Duty, customs, and applicable VAT/Tax due at time of delivery)
For more information visit Help & Support
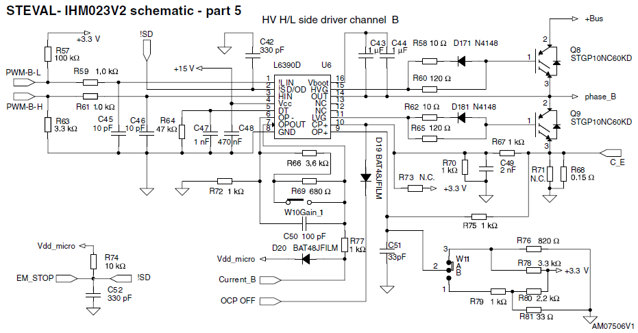
This document describes the 1 kW three-phase motor control demonstration board featuring the L6390 high and low-side drivers and the STGP10NC60KD IGBT. The demonstration board is an AC/DC inverter that generates a three-phase waveform for driving three or two-phase motors such as induction motors or PMSM motors up to 1000 W with or without sensors.
The main device presented in this user manual is a universal, fully evaluated, and populated design consisting of a three-phase inverter bridge based on the 600 V STMicroelectronics™ IGBT STGP10NC60KD in a TO-220 package mounted on a heatsink, and the L6390 high- voltage high-side and low-side driver featuring an integrated comparator for hardware protection features such as overcurrent and overtemperature. The driver also integrates an operational amplifier suitable for advanced current sensing. Thanks to this advanced characteristic, the system has been specifically designed to achieve an accurate and fast conditioning of the current feedback, therefore matching the typical requirements in field oriented control (FOC).
The board has been designed to be compatible with single-phase mains, supplying from 90 VAC to 285 VAC or from 125 VDC to 400 VDC for DC voltage. With reconfiguration of the input sourcing, the board is suitable also for low-voltage DC applications up to 35 VDC. This document is associated with the release of the STEVAL-IHM023V2 demonstration board.
| Manufacturer | STMicroelectronics |
|---|---|
| Category | Motor Control |
| Eval Board Part Number | 497-12063-ND |
| Eval Board Supplier | STMicroelectronics |
| Eval Board |
Board not Stocked
|
| Voltage In |
90 ~ 285 VAC
125 ~ 400 VDC |
| Number of Motors and Type |
1, 3-Ph Induction Motor
1, 3-Ph Induction, Sensorless 1, 3-Ph PMSM Motor 1, 3-Ph PMSM, Sensorlesss |
| Power / Current Out |
1 kW
|
| Features |
Brake Function
Over Current Protection Sensorless Control (FOC) Thermal Protection |
| Component Count + Extras |
189 + 38
|
| Application / Target Market |
Medical
White Goods |
| Design Author |
STMicroelectronics
|
| Main I.C. Base Part |
L6390
STGP10NC60KD |
| Date Created By Author | 2011-06 |
| Date Added To Library | 2012-05 |
Co-Browse
By using the Co-Browse feature, you are agreeing to allow a support representative from DigiKey to view your browser remotely. When the Co-Browse window opens, give the session ID that is located in the toolbar to the representative.
DigiKey respects your right to privacy. For more information please see our Privacy Notice and Cookie Notice.
Yes, Continue to Co-BrowseGet fast and accurate answers from DigiKey's Technicians and Experienced Engineers on our TechForum.
Please visit the Help & Support area of our website to find information regarding ordering, shipping, delivery and more.
Registered users can track orders from their account dropdown, or click here. *Order Status may take 12 hours to update after initial order is placed.
Users can begin the returns process by starting with our Returns Page.
Quotes can be created by registered users in myLists.
Visit the Registration Page and enter the required information. You will receive an email confirmation when your registration is complete.
Orders are typically delivered to Singapore within 3 days depending on location.
Free delivery to Singapore on orders of S$60 or more. A delivery charge of S$24 will be billed on all orders less than S$60.
UPS, FedEx or DHL freight pre-paid: CPT (Duty, customs, and taxes due at time of delivery)
Credit account for qualified institutions and businesses
Payment in Advance by Wire Transfer
![]()
![]()
![]()
![]()


More Products From Fully Authorized Partners
Average Time to Ship 1-3 Days, extra ship charges may apply. Please see product page, cart, and checkout for actual ship speed.
Incoterms: CPT (Duty, customs, and applicable VAT/Tax due at time of delivery)
For more information visit Help & Support
Thank you!
Keep an eye on your inbox for news and updates from DigiKey!
Please enter an email address