Orders are typically delivered to Singapore within 3 days depending on location.
Free delivery to Singapore on orders of $50 USD or more. A delivery charge of $20 USD will be billed on all orders less than $50 USD.
UPS, FedEx or DHL freight pre-paid: CPT (Duty, customs, and taxes due at time of delivery)
Credit account for qualified institutions and businesses
Payment in Advance by Wire Transfer
![]()
![]()
![]()
![]()
![]()


More Products From Fully Authorized Partners
Average Time to Ship 1-3 Days, extra ship charges may apply. Please see product page, cart, and checkout for actual ship speed.
Incoterms: CPT (Duty, customs, and applicable VAT/Tax due at time of delivery)
For more information visit Help & Support
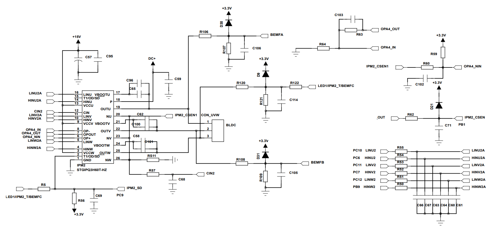
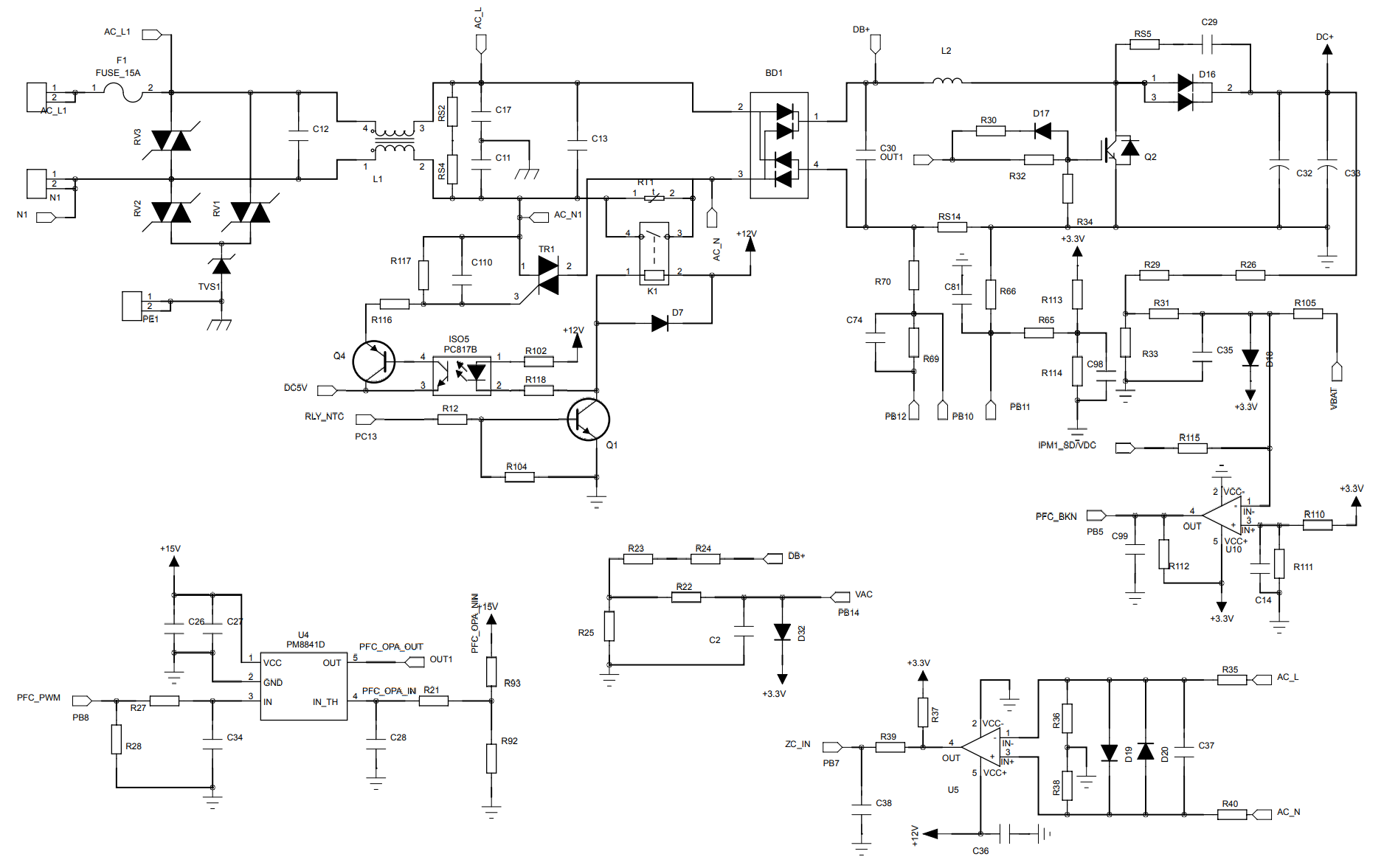
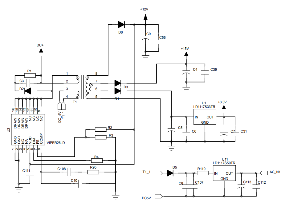
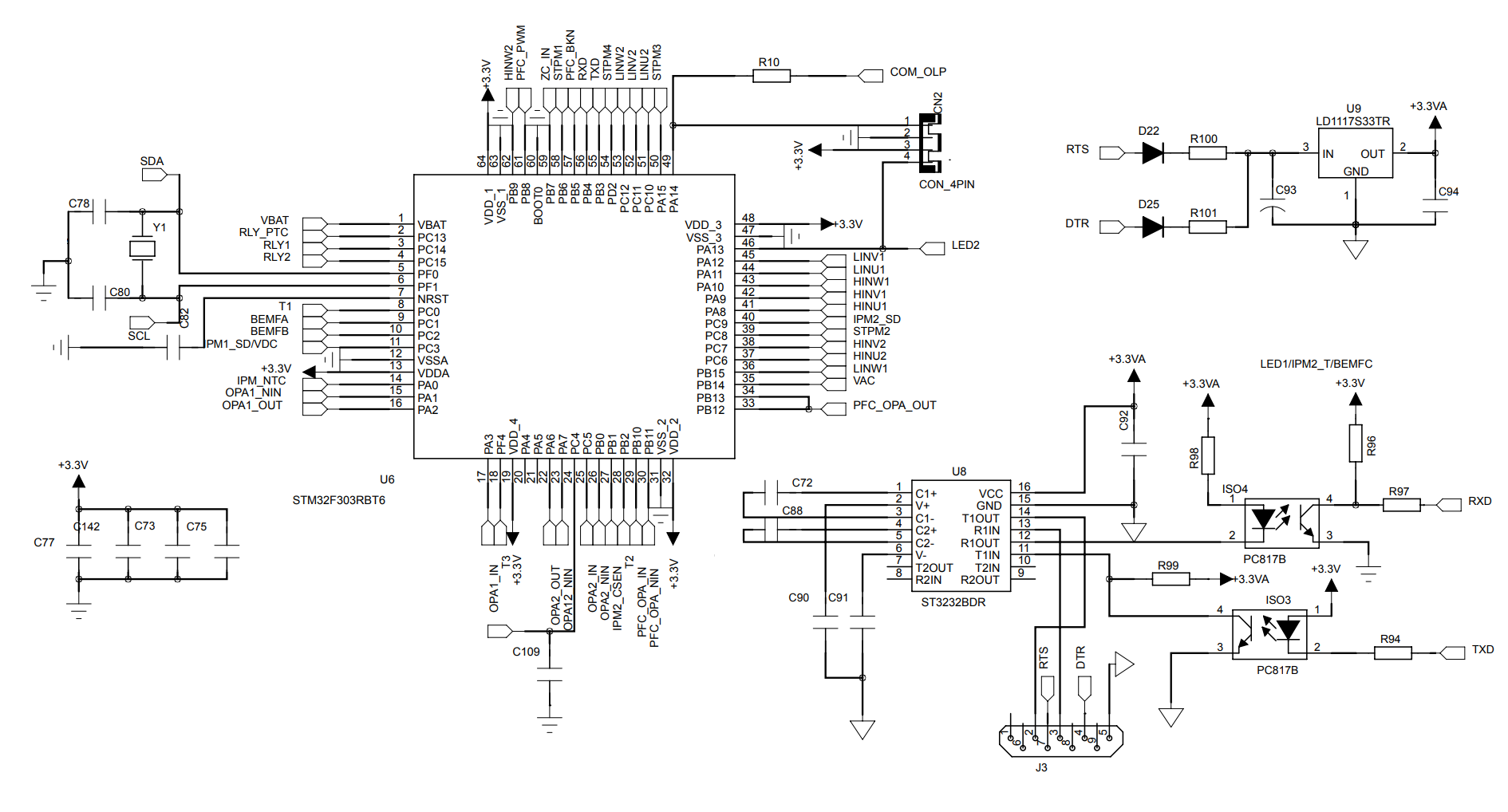
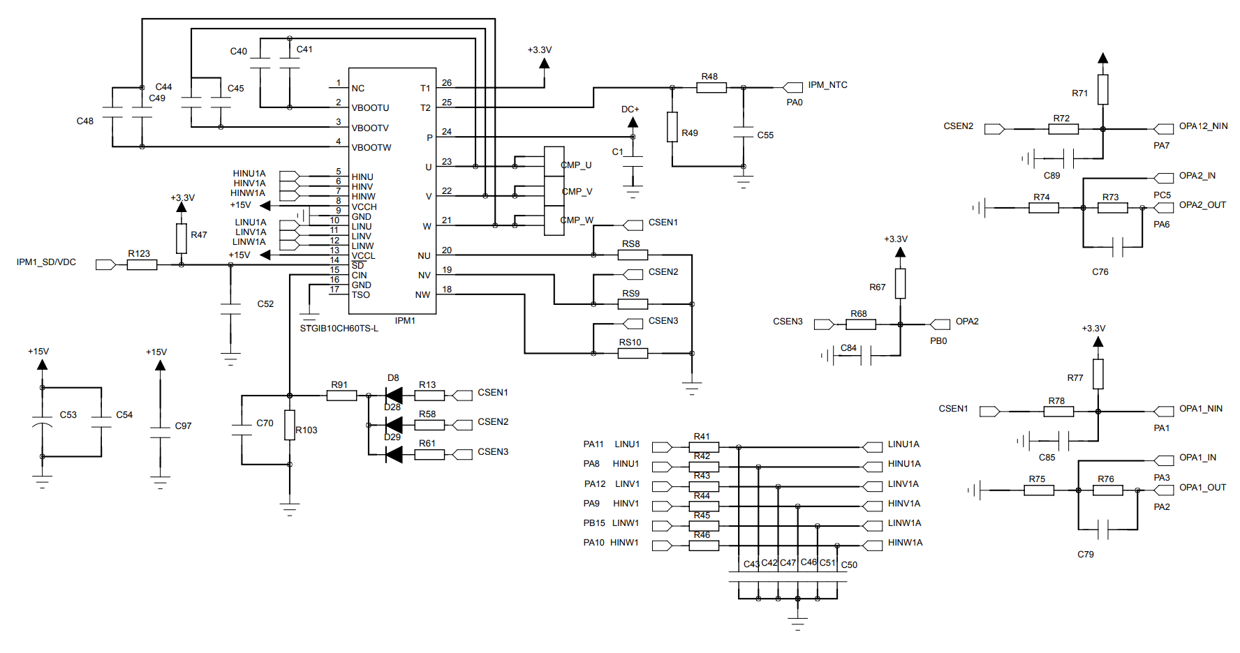
The STEVAL-CTM010V1 board embeds two sensorless 3-phase motor drives, plus a single stage digital PFC boost topology, all controlled by the STM32F303RB ARM based microcontroller. The ST FOC MC SDK firmware library enables this complete hardware and software solution, featuring FOC dual motor sensorless and PFC CCM mode. The inverter stages are based on SLLIMMâ„¢ IPM series of intelligent power modules for compact, high-performance AC motor drives in a simple, rugged design. It combines new ST proprietary driver ICs with an improved short-circuit rugged trench gate field-stop (TFS) IGBT, making it ideal for motor drives operating up to 20 kHz in hard-switching circuits.
The PFC section is based on the STTH30AC06C ultra-fast high voltage rectifier and STGWT20H65FB trench gate field-stop IGBT.
The board embeds the 2nd generation SLLIMM STGIB10CH60TS-L and STGIPQ3H60T-HZ intelligent power modules, which are tailored to drive motors for compressors and fans in outdoor units. The STEVAL-CTM010V1 is therefore ideal for evaluating room air conditioner solutions able to meet new efficiency standards requiring digital PFCs, and any single or dual motor application with power factor correction.
| Manufacturer | STMicroelectronics |
|---|---|
| Category | Motor Control |
| Eval Board Part Number | 497-19446-ND |
| Eval Board Supplier | STMicroelectronics |
| Eval Board |
Normally In Stock
|
| Voltage In |
230 VAC
|
| Number of Motors and Type |
2, 3-Ph BLDC, Sensorless
|
| Power / Current Out |
10A + 1A
|
| Features |
Current Limit (Adj. or Fixed)
Over Current Protection Power Factor Correction (PFC) Thermal Protection Under Voltage Protection, Brown-Out |
| Component Count + Extras |
281 + 69
|
| Application / Target Market |
HVAC
Motor Control White Goods |
| Design Author |
STMicroelectronics
|
| Main I.C. Base Part |
STGIB10CH60TS-L
STGIPQ3H60T-HZ |
| Date Created By Author | 2019-03 |
| Date Added To Library | 2019-10 |
Co-Browse
By using the Co-Browse feature, you are agreeing to allow a support representative from DigiKey to view your browser remotely. When the Co-Browse window opens, give the session ID that is located in the toolbar to the representative.
DigiKey respects your right to privacy. For more information please see our Privacy Notice and Cookie Notice.
Yes, Continue to Co-BrowseGet fast and accurate answers from DigiKey's Technicians and Experienced Engineers on our TechForum.
Please visit the Help & Support area of our website to find information regarding ordering, shipping, delivery and more.
Registered users can track orders from their account dropdown, or click here. *Order Status may take 12 hours to update after initial order is placed.
Users can begin the returns process by starting with our Returns Page.
Quotes can be created by registered users in myLists.
Visit the Registration Page and enter the required information. You will receive an email confirmation when your registration is complete.
Orders are typically delivered to Singapore within 3 days depending on location.
Free delivery to Singapore on orders of $50 USD or more. A delivery charge of $20 USD will be billed on all orders less than $50 USD.
UPS, FedEx or DHL freight pre-paid: CPT (Duty, customs, and taxes due at time of delivery)
Credit account for qualified institutions and businesses
Payment in Advance by Wire Transfer
![]()
![]()
![]()
![]()
![]()


More Products From Fully Authorized Partners
Average Time to Ship 1-3 Days, extra ship charges may apply. Please see product page, cart, and checkout for actual ship speed.
Incoterms: CPT (Duty, customs, and applicable VAT/Tax due at time of delivery)
For more information visit Help & Support
Thank you!
Keep an eye on your inbox for news and updates from DigiKey!
Please enter an email address