Orders are typically delivered to Singapore within 3 days depending on location.
Free delivery to Singapore on orders of $50 USD or more. A delivery charge of $20 USD will be billed on all orders less than $50 USD.
UPS, FedEx or DHL freight pre-paid: CPT (Duty, customs, and taxes due at time of delivery)
Credit account for qualified institutions and businesses
Payment in Advance by Wire Transfer
![]()
![]()
![]()
![]()
![]()


More Products From Fully Authorized Partners
Average Time to Ship 1-3 Days, extra ship charges may apply. Please see product page, cart, and checkout for actual ship speed.
Incoterms: CPT (Duty, customs, and applicable VAT/Tax due at time of delivery)
For more information visit Help & Support
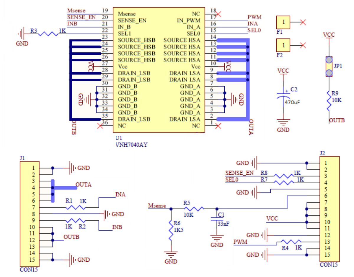
EV-VNH7040AY provides you an easy way to connect ST VIPower M0-7 H-Bridge drivers into your existing prototype circuitry. This evaluation board comes preassembled with VNH7040AY H-Bridge. The on-board minimum set of electrical components (as for device datasheet recommendation) enables the user to directly connect the load, the power supply and the microcontroller without any additional effort in external component design and connection.
VNH7040AY is a full bridge motor driver intended for a wide range of automotive applications. The device incorporates a dual monolithic high-side driver and two low-side switches. Both switches are designed using ST proprietary VIPower® M0 technology that allows to efficiently integrate on the same die a true Power MOSFET with an intelligent signal/protection circuitry. The three dies are assembled in a PowerSSO-36 package equipped with three exposed islands for optimized dissipation performances.
This package is specifically designed for the harsh automotive environment and offers improved thermal performance thanks to exposed die pads. A Multisense_EN pin is available to enable the MultiSense diagnostic. The input signals INA and INB can directly interface the microcontroller to select the motor direction and the brake condition. Two selection pins (SEL0 and SEL1) are available to address the information available on the Multisense to the microcontroller. The Multisense pin allows to monitor the motor current by delivering a current proportional to the motor current value and provides the diagnostic feedback. The PWM, up to 20 KHz, allows to control the speed of the motor in all possible conditions.
| Manufacturer | STMicroelectronics |
|---|---|
| Category | Motor Control |
| Eval Board Part Number | 497-17634-ND |
| Eval Board Supplier | STMicroelectronics |
| Eval Board |
Normally In Stock
|
| Voltage In |
4 ~ 28 V
|
| Number of Motors and Type |
1, DC Brush Motor
|
| Power / Current Out |
35 A
|
| Features |
Brake Function
Current Limit (Adj. or Fixed) Open Circuit Protection Over Current Protection PWM Interface Short Circuit Protection Shutdown, Enable, Standby Thermal Protection |
| Component Count + Extras |
12 + 4
|
| Application / Target Market |
Automotive
Motor Control |
| Design Author |
STMicroelectronics
|
| Main I.C. Base Part |
VNH7040AY
|
| Date Created By Author | 2017-06 |
| Date Added To Library | 2019-06 |
Co-Browse
By using the Co-Browse feature, you are agreeing to allow a support representative from DigiKey to view your browser remotely. When the Co-Browse window opens, give the session ID that is located in the toolbar to the representative.
DigiKey respects your right to privacy. For more information please see our Privacy Notice and Cookie Notice.
Yes, Continue to Co-BrowseGet fast and accurate answers from DigiKey's Technicians and Experienced Engineers on our TechForum.
Please visit the Help & Support area of our website to find information regarding ordering, shipping, delivery and more.
Registered users can track orders from their account dropdown, or click here. *Order Status may take 12 hours to update after initial order is placed.
Users can begin the returns process by starting with our Returns Page.
Quotes can be created by registered users in myLists.
Visit the Registration Page and enter the required information. You will receive an email confirmation when your registration is complete.
Orders are typically delivered to Singapore within 3 days depending on location.
Free delivery to Singapore on orders of $50 USD or more. A delivery charge of $20 USD will be billed on all orders less than $50 USD.
UPS, FedEx or DHL freight pre-paid: CPT (Duty, customs, and taxes due at time of delivery)
Credit account for qualified institutions and businesses
Payment in Advance by Wire Transfer
![]()
![]()
![]()
![]()
![]()


More Products From Fully Authorized Partners
Average Time to Ship 1-3 Days, extra ship charges may apply. Please see product page, cart, and checkout for actual ship speed.
Incoterms: CPT (Duty, customs, and applicable VAT/Tax due at time of delivery)
For more information visit Help & Support
Thank you!
Keep an eye on your inbox for news and updates from DigiKey!
Please enter an email address