Orders are typically delivered to Singapore within 3 days depending on location.
Free delivery to Singapore on orders of $50 USD or more. A delivery charge of $20 USD will be billed on all orders less than $50 USD.
UPS, FedEx or DHL freight pre-paid: CPT (Duty, customs, and taxes due at time of delivery)
Credit account for qualified institutions and businesses
Payment in Advance by Wire Transfer
![]()
![]()
![]()
![]()
![]()


More Products From Fully Authorized Partners
Average Time to Ship 1-3 Days, extra ship charges may apply. Please see product page, cart, and checkout for actual ship speed.
Incoterms: CPT (Duty, customs, and applicable VAT/Tax due at time of delivery)
For more information visit Help & Support
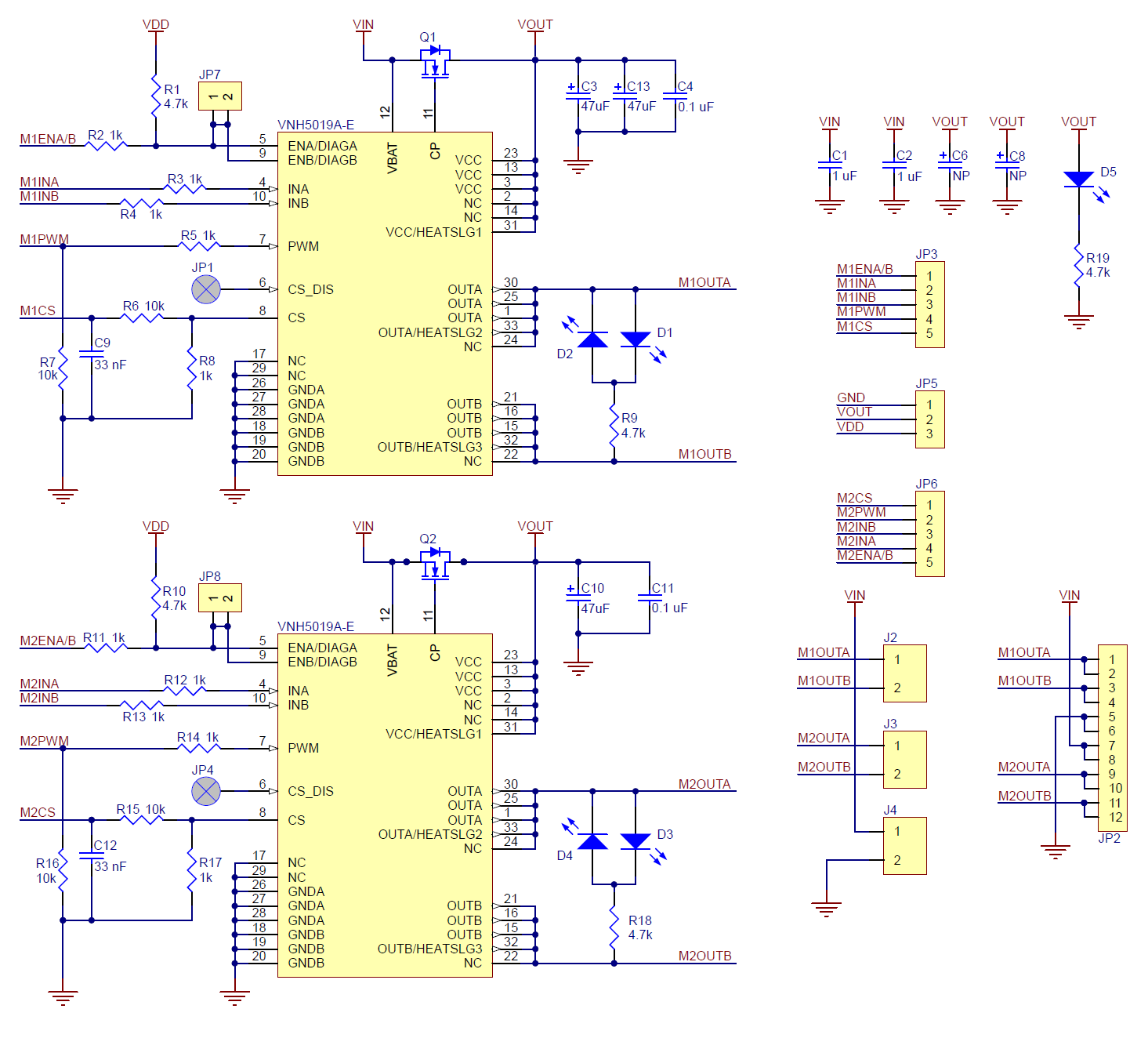
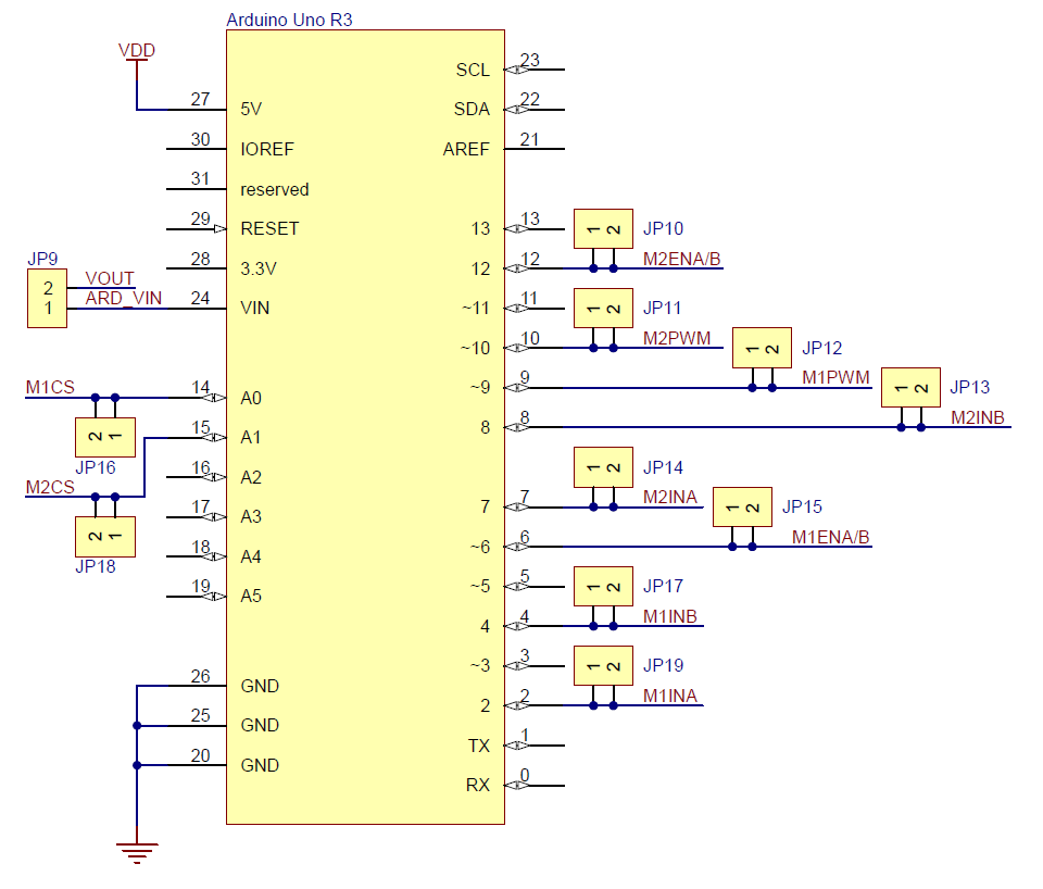
The EVAL-VNH5019-P2 motor driver shield makes it easy to control two bidirectional, high-power, brushed DC motors with an Arduino-Compatible, SPC56P-Discovery and STM32 Nucleo boards.
The board features a pair of robust VNH5019A motor drivers, which operate from 5.5 to 24 V and can deliver a continuous 12 A (30 A peak) per channel, and incorporate most of the components of the typical application, like pull-up's and protection resistors and FETs for reverse battery protection.
This versatile motor driver is intended for a wide range of users, from beginners who just want a plug-and-play motor control solution for their Arduinos and Nucleo to experts who want to directly interface with ST's motor driver ICs.
The Arduino pin mappings can all be customized if the defaults are not convenient and the VNH5019A control lines are broken out along the left side of the board for general-purpose use without an Arduino
| Manufacturer | STMicroelectronics |
|---|---|
| Category | Motor Control |
| Eval Board Part Number | 497-14840-ND |
| Eval Board Supplier | STMicroelectronics |
| Eval Board |
Board not Stocked
|
| Voltage In |
5.5 ~ 24 V
|
| Number of Motors and Type |
2, DC Brush Motors
|
| Power / Current Out |
12 A, (30 A Peak)
|
| Features |
Arduino Compatible
Current Limit (Adj. or Fixed) Over Voltage Protection PWM Interface Reverse Polarity Protection Shoot-Through Protection (Overlap) Short Circuit Protection Thermal Protection Under Voltage Protection, Brown-Out |
| Component Count + Extras |
35 + 14
|
| Application / Target Market |
Automotive
Motor Control Power Tools Printer, Plotter Robotics White Goods |
| Design Author |
STMicroelectronics
|
| Main I.C. Base Part |
VNH5019A
|
| Date Created By Author | |
| Date Added To Library | 2018-04 |
Co-Browse
By using the Co-Browse feature, you are agreeing to allow a support representative from DigiKey to view your browser remotely. When the Co-Browse window opens, give the session ID that is located in the toolbar to the representative.
DigiKey respects your right to privacy. For more information please see our Privacy Notice and Cookie Notice.
Yes, Continue to Co-BrowseGet fast and accurate answers from DigiKey's Technicians and Experienced Engineers on our TechForum.
Please visit the Help & Support area of our website to find information regarding ordering, shipping, delivery and more.
Registered users can track orders from their account dropdown, or click here. *Order Status may take 12 hours to update after initial order is placed.
Users can begin the returns process by starting with our Returns Page.
Quotes can be created by registered users in myLists.
Visit the Registration Page and enter the required information. You will receive an email confirmation when your registration is complete.
Orders are typically delivered to Singapore within 3 days depending on location.
Free delivery to Singapore on orders of $50 USD or more. A delivery charge of $20 USD will be billed on all orders less than $50 USD.
UPS, FedEx or DHL freight pre-paid: CPT (Duty, customs, and taxes due at time of delivery)
Credit account for qualified institutions and businesses
Payment in Advance by Wire Transfer
![]()
![]()
![]()
![]()
![]()


More Products From Fully Authorized Partners
Average Time to Ship 1-3 Days, extra ship charges may apply. Please see product page, cart, and checkout for actual ship speed.
Incoterms: CPT (Duty, customs, and applicable VAT/Tax due at time of delivery)
For more information visit Help & Support
Thank you!
Keep an eye on your inbox for news and updates from DigiKey!
Please enter an email address