Orders are typically delivered to Singapore within 3 days depending on location.
Free delivery to Singapore on orders of S$60 or more. A delivery charge of S$24 will be billed on all orders less than S$60.
UPS, FedEx or DHL freight pre-paid: CPT (Duty, customs, and taxes due at time of delivery)
Credit account for qualified institutions and businesses
Payment in Advance by Wire Transfer
![]()
![]()
![]()
![]()


More Products From Fully Authorized Partners
Average Time to Ship 1-3 Days, extra ship charges may apply. Please see product page, cart, and checkout for actual ship speed.
Incoterms: CPT (Duty, customs, and applicable VAT/Tax due at time of delivery)
For more information visit Help & Support
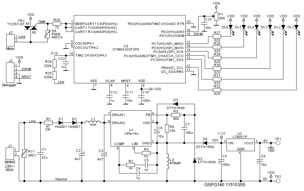
The STEVAL-IHM029V2 is a low-cost universal motor control evaluation board designed for the home appliance market, with particular focus on vacuum cleaners, food processors and power tools. This system features the 20-pin, 8-bit STM8S103F2 microcontroller running at 16 MHz (user-trimmable internal RC clock), featuring 4 KB of Flash memory, a 10-bit A/D converter, 8/16 bit timers, communication interfaces and 640 bytes of E2PROM. The power supply circuitry features the VIPer16L, an off-line converter with an 800V avalanche-rugged power section, operating at 60 kHz.
The STEVAL-IHM029V2 especially targets vacuum cleaner applications with power up to 900 W and fulfills the requirements of the 2009/125/EC EU directive, applicable starting in September 2017, thanks to the T1235T, a 12A 800V high performance Triac. The motor control is based on phase-angle.
In order to limit in-rush current and possible current peaks, the evaluation board features a soft-start routine and a smooth power change function. The board passed the pre-compliance tests for EMC directives IEC 61000-4-4 (burst up to 8 kV) and IEC 61000-4-5 (surge up to 2 kV). In standby mode, the STEVAL-IHM029V2 has an overall power consumption below 300mW.
| Manufacturer | STMicroelectronics |
|---|---|
| Category | Motor Control |
| Eval Board Part Number | 497-15235-ND |
| Eval Board Supplier | STMicroelectronics |
| Eval Board |
Board not Stocked
|
| Voltage In |
90 ~ 265 VAC
|
| Number of Motors and Type |
1, Universal Motor
|
| Power / Current Out |
1.5 kW
|
| Features |
I²C Interface
MCU Controlled Memory Available On-Board Shutdown, Enable, Standby SPI Interface Synchronizable UART Interface |
| Component Count + Extras |
47 + 6
|
| Application / Target Market |
Power Tools
Vacuum Cleaner White Goods |
| Design Author |
STMicroelectronics
|
| Main I.C. Base Part |
STM8S103F2
|
| Date Created By Author | 2015-02 |
| Date Added To Library | 2017-04 |
Co-Browse
By using the Co-Browse feature, you are agreeing to allow a support representative from DigiKey to view your browser remotely. When the Co-Browse window opens, give the session ID that is located in the toolbar to the representative.
DigiKey respects your right to privacy. For more information please see our Privacy Notice and Cookie Notice.
Yes, Continue to Co-BrowseGet fast and accurate answers from DigiKey's Technicians and Experienced Engineers on our TechForum.
Please visit the Help & Support area of our website to find information regarding ordering, shipping, delivery and more.
Registered users can track orders from their account dropdown, or click here. *Order Status may take 12 hours to update after initial order is placed.
Users can begin the returns process by starting with our Returns Page.
Quotes can be created by registered users in myLists.
Visit the Registration Page and enter the required information. You will receive an email confirmation when your registration is complete.
Orders are typically delivered to Singapore within 3 days depending on location.
Free delivery to Singapore on orders of S$60 or more. A delivery charge of S$24 will be billed on all orders less than S$60.
UPS, FedEx or DHL freight pre-paid: CPT (Duty, customs, and taxes due at time of delivery)
Credit account for qualified institutions and businesses
Payment in Advance by Wire Transfer
![]()
![]()
![]()
![]()


More Products From Fully Authorized Partners
Average Time to Ship 1-3 Days, extra ship charges may apply. Please see product page, cart, and checkout for actual ship speed.
Incoterms: CPT (Duty, customs, and applicable VAT/Tax due at time of delivery)
For more information visit Help & Support
Thank you!
Keep an eye on your inbox for news and updates from DigiKey!
Please enter an email address