Orders are typically delivered to Singapore within 3 days depending on location.
Free delivery to Singapore on orders of S$60 or more. A delivery charge of S$24 will be billed on all orders less than S$60.
UPS, FedEx or DHL freight pre-paid: CPT (Duty, customs, and taxes due at time of delivery)
Credit account for qualified institutions and businesses
Payment in Advance by Wire Transfer
![]()
![]()
![]()
![]()


More Products From Fully Authorized Partners
Average Time to Ship 1-3 Days, extra ship charges may apply. Please see product page, cart, and checkout for actual ship speed.
Incoterms: CPT (Duty, customs, and applicable VAT/Tax due at time of delivery)
For more information visit Help & Support
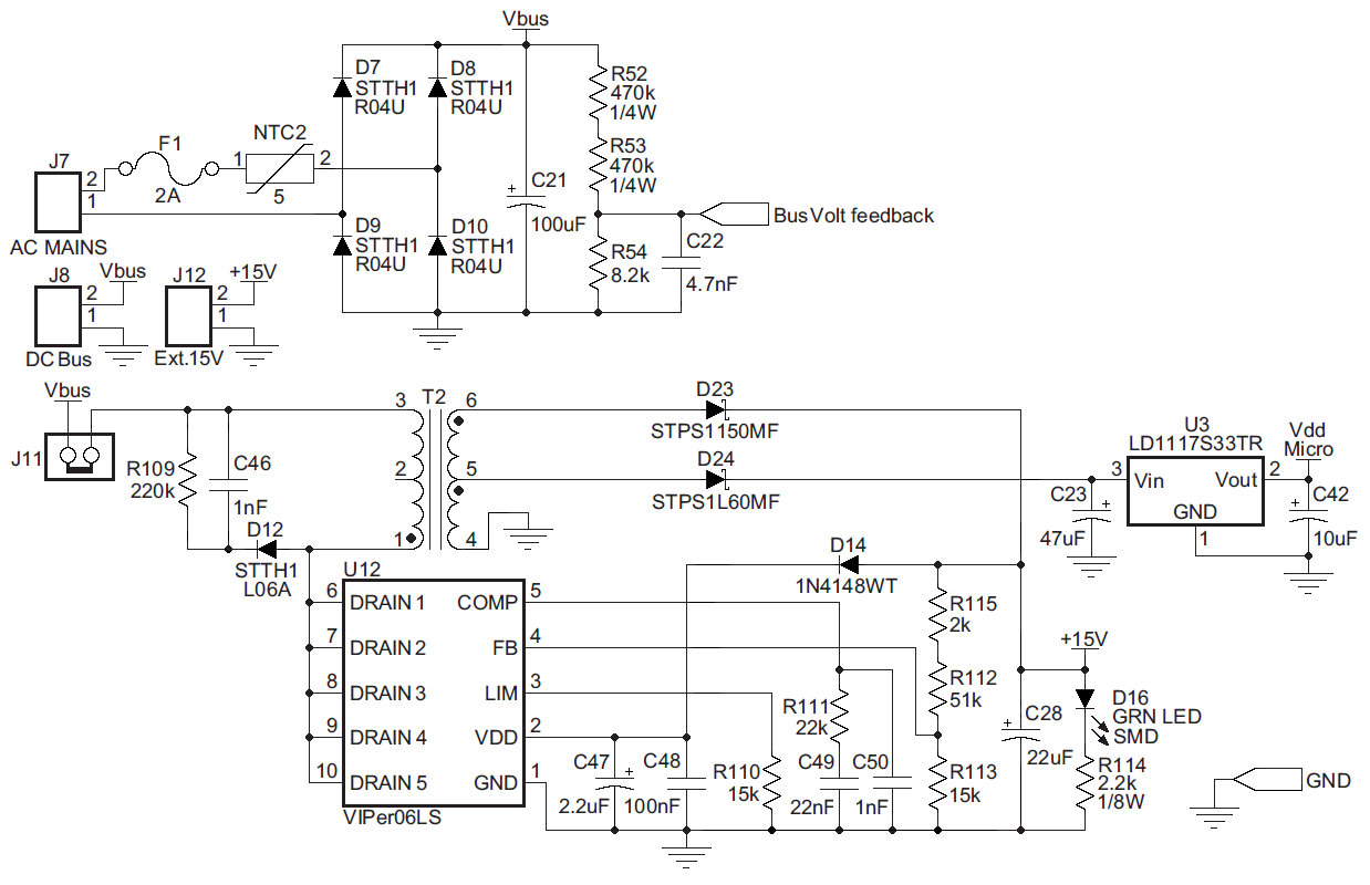
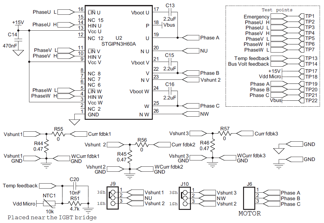
The STEVAL-IHM045V1 system evaluation board is a 3-phase inverter designed to perform field oriented control (FOC) of sinusoidal-shaped back-EMF PMSMs with or without sensors, with nominal power up to 100 W. This flexible, high performance design consists of a 3-phase inverter bridge based on the STGIPN3H60A SLLIMMâ„¢-nano (small low-loss intelligent molded module) IPM, 3-phase inverter, 3 A / 600 V very fast IGBT and the VIPer06 fixed frequency offline converter from the VIPerâ„¢ plus family.
The system is specifically designed to achieve fast and accurate current feedback conditioning, thereby matching the requirements typical of high-end applications such as field oriented motor control.
The board is compatible with 110 and 230 Vac mains, and includes an auxiliary power supply stage with the VIPer06 to generate the +15 V and the +3.3 V supply voltages required by the application.
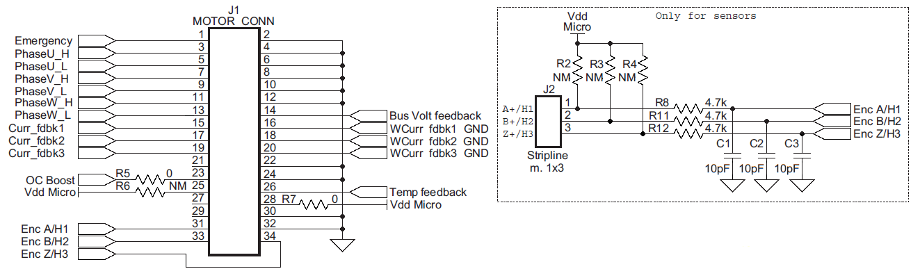
Through a dedicated connector, the board can be interfaced with the STM3210B-EVAL, STM32100B-EVAL, STM3210E-EVAL, STM320518-EVAL, STM3220G-EVAL, STM32303C-EVAL, STM3240G-EVAL (STM32 microcontroller evaluation boards), STEVALIHM022V1 (high density dual motor control evaluation board based on the STM32F103ZE microcontroller), STEVAL-IHM039V1 (Dual motor drive control stage based on the STM32F415ZG microcontroller) and the STEVAL-IHM033V1 (Control stage based on the STM32F100CB microcontroller suitable for motor control).
| Manufacturer | STMicroelectronics |
|---|---|
| Category | Motor Control |
| Eval Board Part Number | 497-14877-ND |
| Eval Board Supplier | STMicroelectronics |
| Eval Board |
Board not Stocked
|
| Voltage In |
30 ~ 270 VAC
|
| Number of Motors and Type |
1, 3-Ph PMSM Motor
1, 3-Ph PMSM, Sensorlesss |
| Power / Current Out |
100 W
|
| Features |
Current Sampling
Encoder Input GUI / Design Software Hall Input Over Current Protection PWM Interface Sensorless Control (FOC) Thermal Protection Under Voltage Protection, Brown-Out |
| Component Count + Extras |
106 + 46
|
| Application / Target Market |
HVAC
Motor Control Pumps White Goods |
| Design Author |
STMicroelectronics
|
| Main I.C. Base Part |
STGIPN3H60A
|
| Date Created By Author | 2014-05 |
| Date Added To Library | 2018-12 |
Co-Browse
By using the Co-Browse feature, you are agreeing to allow a support representative from DigiKey to view your browser remotely. When the Co-Browse window opens, give the session ID that is located in the toolbar to the representative.
DigiKey respects your right to privacy. For more information please see our Privacy Notice and Cookie Notice.
Yes, Continue to Co-BrowseGet fast and accurate answers from DigiKey's Technicians and Experienced Engineers on our TechForum.
Please visit the Help & Support area of our website to find information regarding ordering, shipping, delivery and more.
Registered users can track orders from their account dropdown, or click here. *Order Status may take 12 hours to update after initial order is placed.
Users can begin the returns process by starting with our Returns Page.
Quotes can be created by registered users in myLists.
Visit the Registration Page and enter the required information. You will receive an email confirmation when your registration is complete.
Orders are typically delivered to Singapore within 3 days depending on location.
Free delivery to Singapore on orders of S$60 or more. A delivery charge of S$24 will be billed on all orders less than S$60.
UPS, FedEx or DHL freight pre-paid: CPT (Duty, customs, and taxes due at time of delivery)
Credit account for qualified institutions and businesses
Payment in Advance by Wire Transfer
![]()
![]()
![]()
![]()


More Products From Fully Authorized Partners
Average Time to Ship 1-3 Days, extra ship charges may apply. Please see product page, cart, and checkout for actual ship speed.
Incoterms: CPT (Duty, customs, and applicable VAT/Tax due at time of delivery)
For more information visit Help & Support
Thank you!
Keep an eye on your inbox for news and updates from DigiKey!
Please enter an email address