Orders are typically delivered to Singapore within 3 days depending on location.
Free delivery to Singapore on orders of S$60 or more. A delivery charge of S$24 will be billed on all orders less than S$60.
UPS, FedEx or DHL freight pre-paid: CPT (Duty, customs, and taxes due at time of delivery)
Credit account for qualified institutions and businesses
Payment in Advance by Wire Transfer
![]()
![]()
![]()
![]()


More Products From Fully Authorized Partners
Average Time to Ship 1-3 Days, extra ship charges may apply. Please see product page, cart, and checkout for actual ship speed.
Incoterms: CPT (Duty, customs, and applicable VAT/Tax due at time of delivery)
For more information visit Help & Support
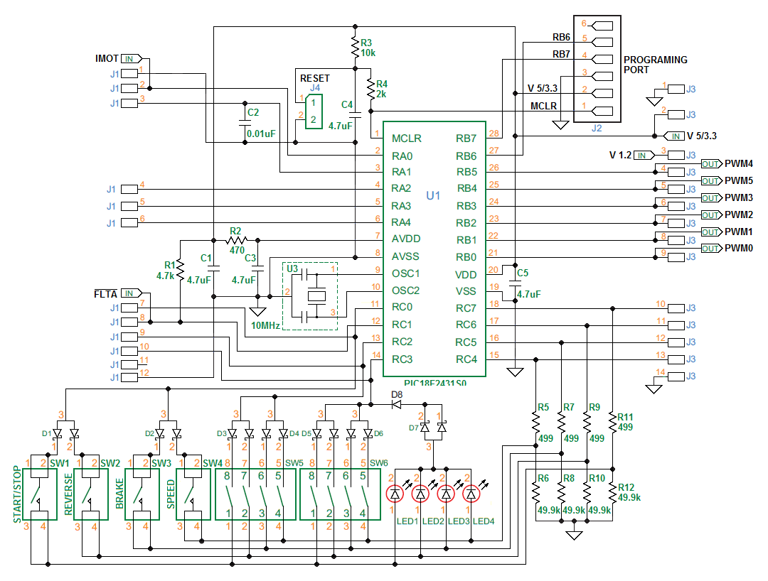
The HIP2103-4DEMO1Z is a general purpose motor drive with a microprocessor controller. Three motor drive topologies are supported: 3-phase for BLDC motors, and full and half bridge for conventional brushed DC motors. Hall effect rotor position sensors are used to control the switching sequence of the BLDC topology (not required for the brushed DC motors).
The operating bridge voltage can vary between 13V and 50V and the maximum motor current is 20A (with sufficient air flow). This motor drive can be used as a design reference for multiple applications including e-bikes, battery powered tools, electric power steering, wheel chairs, or any other application where a brushed or brushless DC motors are utilized.
Because this demonstration board is primarily intended to highlight the application of the HIP2103 and HIP2104 3-phase MOSFET drivers with no specific motor targeted, the control features are limited to simple functions such as start/stop, reverse rotation, and braking. Open loop speed control is implemented. More advanced control features such as torque control, speed regulation and regenerative braking are not implemented because these methods require close integration with the characteristics of the motor load dynamics.
Because Hall sensor switching logic sequences for BLDC motors are not all the same, this demo board supports most, if not all, variations of sequence logic. Please refer to the sequence charts at the end of this application note to verify that your desired sequence is implemented. If you require a different sequence for your specific motor application or if you need help identifying the correct switching sequence for your specific motor, please contact Intersil prior to ordering this demo board for possible support for a new switching sequence.
| Manufacturer | Renesas Electronics Corporation |
|---|---|
| Category | Motor Control |
| Eval Board Part Number | HIP2103-4DEMO1Z-ND |
| Eval Board Supplier | Renesas Electronics Corporation |
| Eval Board |
Normally In Stock
|
| Voltage In |
13 ~ 50 V
|
| Number of Motors and Type |
1, 3-Ph BLDC Motor
|
| Power / Current Out |
20 A
|
| Features |
Shutdown, Enable, Standby
Under Voltage Protection, Brown-Out |
| Component Count + Extras |
103 + 27
|
| Application / Target Market |
Motor Control
Power: Auxiliary Power Supply UPS |
| Design Author |
Intersil
|
| Main I.C. Base Part |
HIP2103
HIP2104 |
| Date Created By Author | 2014-01 |
| Date Added To Library | 2015-10 |
Co-Browse
By using the Co-Browse feature, you are agreeing to allow a support representative from DigiKey to view your browser remotely. When the Co-Browse window opens, give the session ID that is located in the toolbar to the representative.
DigiKey respects your right to privacy. For more information please see our Privacy Notice and Cookie Notice.
Yes, Continue to Co-BrowseGet fast and accurate answers from DigiKey's Technicians and Experienced Engineers on our TechForum.
Please visit the Help & Support area of our website to find information regarding ordering, shipping, delivery and more.
Registered users can track orders from their account dropdown, or click here. *Order Status may take 12 hours to update after initial order is placed.
Users can begin the returns process by starting with our Returns Page.
Quotes can be created by registered users in myLists.
Visit the Registration Page and enter the required information. You will receive an email confirmation when your registration is complete.
Orders are typically delivered to Singapore within 3 days depending on location.
Free delivery to Singapore on orders of S$60 or more. A delivery charge of S$24 will be billed on all orders less than S$60.
UPS, FedEx or DHL freight pre-paid: CPT (Duty, customs, and taxes due at time of delivery)
Credit account for qualified institutions and businesses
Payment in Advance by Wire Transfer
![]()
![]()
![]()
![]()


More Products From Fully Authorized Partners
Average Time to Ship 1-3 Days, extra ship charges may apply. Please see product page, cart, and checkout for actual ship speed.
Incoterms: CPT (Duty, customs, and applicable VAT/Tax due at time of delivery)
For more information visit Help & Support
Thank you!
Keep an eye on your inbox for news and updates from DigiKey!
Please enter an email address