Orders are typically delivered to Singapore within 3 days depending on location.
Free delivery to Singapore on orders of $50 USD or more. A delivery charge of $20 USD will be billed on all orders less than $50 USD.
UPS, FedEx or DHL freight pre-paid: CPT (Duty, customs, and taxes due at time of delivery)
Credit account for qualified institutions and businesses
Payment in Advance by Wire Transfer
![]()
![]()
![]()
![]()
![]()


More Products From Fully Authorized Partners
Average Time to Ship 1-3 Days, extra ship charges may apply. Please see product page, cart, and checkout for actual ship speed.
Incoterms: CPT (Duty, customs, and applicable VAT/Tax due at time of delivery)
For more information visit Help & Support
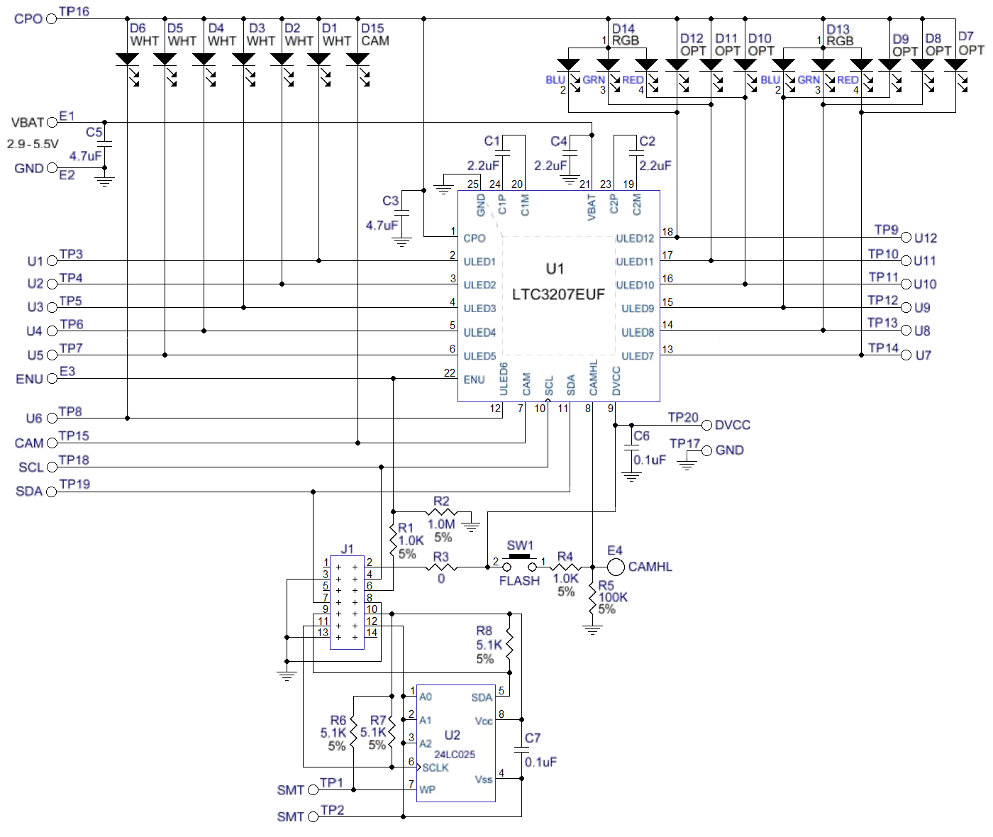
Demonstration circuit 1039 is a 600mA Universal Multi-Output LED/CAM Driver with six white LEDs, two RGB LEDs, and a camera flash featuring the LTC3207/LTC3207-1.
The LTC3207/LTC3207-1 is a low noise charge pump designed to drive 12 universal LED (ULED) current sources and one high current camera flash. The LTC3207/LTC3207-1 requires only five small ceramic capacitors to form a complete LED power supply and current controller.
The maximum display currents are set with an internal precision current reference. On/Off blinking, gradation, and intensity are achieved via an I2C serial interface. See the LTC3207/LTC3207-1 data sheet for more information on this process. There are 64 dimming states available for the universal LEDs and 16 dimming states for the camera LED.
The charge pump optimizes efficiency based on the volt-age across the LED current sources. The part powers up in 1x mode and will automatically switch to boost mode whenever any enabled LED current source begins to drop out. The first dropout switches the part to 1.5x mode and a subsequent dropout switches the part into 2x mode. The part resets to 1x mode whenever a data byte is up-dated via the I2C port.
| Manufacturer | Analog Devices Inc. |
|---|---|
| Category | Lighting |
| Sub-Category | LED Drivers - DC In |
| Eval Board Part Number | DC1039A-A-ND |
| Eval Board Supplier | Analog Devices Inc. |
| Eval Board |
Normally In Stock
|
| Voltage In |
2.9 ~ 5.5 V
|
| Topology |
Step Up
Step Up/Down Switch Cap, Charge Pump |
| Current Out |
600 mA
|
| Voltage Out (Max) |
6 V
|
| Outputs and Type |
12 Non-isolated
|
| Efficiency @ Conditions |
>70%, 3.7 ~ 4.5V in, 3.2V @ 0.015 mA X 12 LEDs
|
| Features |
Current Limit (Adj. or Fixed)
Dimming Control I²C Interface Short Circuit Protection Shutdown, Enable, Standby Soft Start Thermal Protection |
| Switching Frequency |
850 kHz
|
| Component Count + Extras |
15 + 5
|
| Design Author |
Linear Technology
|
| Application / Target Market |
Cell Phones
|
| Main I.C. Base Part |
LTC3207
|
| Date Created By Author | 2005-11 |
| Date Added To Library | 2015-10 |
Co-Browse
By using the Co-Browse feature, you are agreeing to allow a support representative from DigiKey to view your browser remotely. When the Co-Browse window opens, give the session ID that is located in the toolbar to the representative.
DigiKey respects your right to privacy. For more information please see our Privacy Notice and Cookie Notice.
Yes, Continue to Co-BrowseGet fast and accurate answers from DigiKey's Technicians and Experienced Engineers on our TechForum.
Please visit the Help & Support area of our website to find information regarding ordering, shipping, delivery and more.
Registered users can track orders from their account dropdown, or click here. *Order Status may take 12 hours to update after initial order is placed.
Users can begin the returns process by starting with our Returns Page.
Quotes can be created by registered users in myLists.
Visit the Registration Page and enter the required information. You will receive an email confirmation when your registration is complete.
Orders are typically delivered to Singapore within 3 days depending on location.
Free delivery to Singapore on orders of $50 USD or more. A delivery charge of $20 USD will be billed on all orders less than $50 USD.
UPS, FedEx or DHL freight pre-paid: CPT (Duty, customs, and taxes due at time of delivery)
Credit account for qualified institutions and businesses
Payment in Advance by Wire Transfer
![]()
![]()
![]()
![]()
![]()


More Products From Fully Authorized Partners
Average Time to Ship 1-3 Days, extra ship charges may apply. Please see product page, cart, and checkout for actual ship speed.
Incoterms: CPT (Duty, customs, and applicable VAT/Tax due at time of delivery)
For more information visit Help & Support
Thank you!
Keep an eye on your inbox for news and updates from DigiKey!
Please enter an email address