Orders are typically delivered to Singapore within 3 days depending on location.
Free delivery to Singapore on orders of $50 USD or more. A delivery charge of $20 USD will be billed on all orders less than $50 USD.
UPS, FedEx or DHL freight pre-paid: CPT (Duty, customs, and taxes due at time of delivery)
Credit account for qualified institutions and businesses
Payment in Advance by Wire Transfer
![]()
![]()
![]()
![]()
![]()


More Products From Fully Authorized Partners
Average Time to Ship 1-3 Days, extra ship charges may apply. Please see product page, cart, and checkout for actual ship speed.
Incoterms: CPT (Duty, customs, and applicable VAT/Tax due at time of delivery)
For more information visit Help & Support
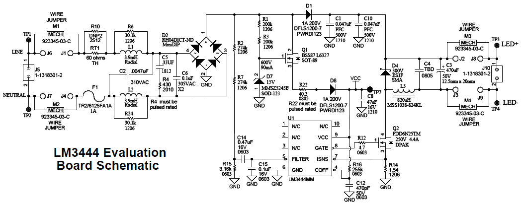
The LM3444EDSNEV evaluation board converts 85 to 135 VAC input and drives five to thirteen series connected LEDs at the currents listed in the Evaluation Board Operating Conditions section of the User Guide.
This is a two-layer board using the bottom and top layer for component placement. The board is surrounded by a larger area allowing for extra test points and connectors for ease of evaluation. The actual board size is contained inside the larger outer area and can be cut out for the smallest size possible.
The evaluation board can be modified to adjust the LED forward current and the number of series connected LEDs. The topology used for this evaluation board eliminates the need for passive power factor correction and results in high efficiency and power factor with minimal component count which results in a size that can fit in a standard A19 Edison socket.
Output current is regulated within ±15% of nominal from circuit to circuit and over line voltage variation.
The board is currently set up to drive five to thirteen series connected LEDs, but the evaluation board may be modified to accept more series LEDs. Refer to the tables in the user guide for modifying the board to accept more LEDs and/or adjust for different current levels.
| Manufacturer | Texas Instruments |
|---|---|
| Category | Lighting |
| Sub-Category | LED Drivers - AC / Offline |
| Eval Board Part Number | LM3444-EDSNEV/NOPB-ND |
| Eval Board Supplier | Texas Instruments |
| Eval Board |
Board not Stocked
|
| AC Voltage |
115 V
|
| Outputs and Type |
1 Non-Isolated
|
| Current Out |
205 mA (13 LEDs)
260 mA (9 LEDs) 340 mA (5 LEDs) |
| Voltage Out (Max) |
45 V
|
| Efficiency @ Conditions |
>85%, 85 ~ 130 VAC (10 series LEDs)
|
| Features |
Current Limit (Adj. or Fixed)
Dimming Control Thermal Protection Under Voltage Protection, Brown-Out |
| Switching Frequency |
- Not Given
|
| Component Count + Extras |
35 + 10
|
| Design Author |
Texas Instruments
|
| Application / Target Market |
Lighting: LED Commercial Lighting
Lighting: LED Home Lighting Lighting: LED Street Lighting |
| Voltage In |
85 ~ 135 VAC
|
| Power Factor | |
| Standard(s) | |
| Main I.C. Base Part |
LM3444
|
| Date Created By Author | 2010-08 |
| Date Added To Library | 2013-03 |
Co-Browse
By using the Co-Browse feature, you are agreeing to allow a support representative from DigiKey to view your browser remotely. When the Co-Browse window opens, give the session ID that is located in the toolbar to the representative.
DigiKey respects your right to privacy. For more information please see our Privacy Notice and Cookie Notice.
Yes, Continue to Co-BrowseGet fast and accurate answers from DigiKey's Technicians and Experienced Engineers on our TechForum.
Please visit the Help & Support area of our website to find information regarding ordering, shipping, delivery and more.
Registered users can track orders from their account dropdown, or click here. *Order Status may take 12 hours to update after initial order is placed.
Users can begin the returns process by starting with our Returns Page.
Quotes can be created by registered users in myLists.
Visit the Registration Page and enter the required information. You will receive an email confirmation when your registration is complete.
Orders are typically delivered to Singapore within 3 days depending on location.
Free delivery to Singapore on orders of $50 USD or more. A delivery charge of $20 USD will be billed on all orders less than $50 USD.
UPS, FedEx or DHL freight pre-paid: CPT (Duty, customs, and taxes due at time of delivery)
Credit account for qualified institutions and businesses
Payment in Advance by Wire Transfer
![]()
![]()
![]()
![]()
![]()


More Products From Fully Authorized Partners
Average Time to Ship 1-3 Days, extra ship charges may apply. Please see product page, cart, and checkout for actual ship speed.
Incoterms: CPT (Duty, customs, and applicable VAT/Tax due at time of delivery)
For more information visit Help & Support
Thank you!
Keep an eye on your inbox for news and updates from DigiKey!
Please enter an email address