Orders are typically delivered to Singapore within 3 days depending on location.
Free delivery to Singapore on orders of $50 USD or more. A delivery charge of $20 USD will be billed on all orders less than $50 USD.
UPS, FedEx or DHL freight pre-paid: CPT (Duty, customs, and taxes due at time of delivery)
Credit account for qualified institutions and businesses
Payment in Advance by Wire Transfer
![]()
![]()
![]()
![]()
![]()


More Products From Fully Authorized Partners
Average Time to Ship 1-3 Days, extra ship charges may apply. Please see product page, cart, and checkout for actual ship speed.
Incoterms: CPT (Duty, customs, and applicable VAT/Tax due at time of delivery)
For more information visit Help & Support
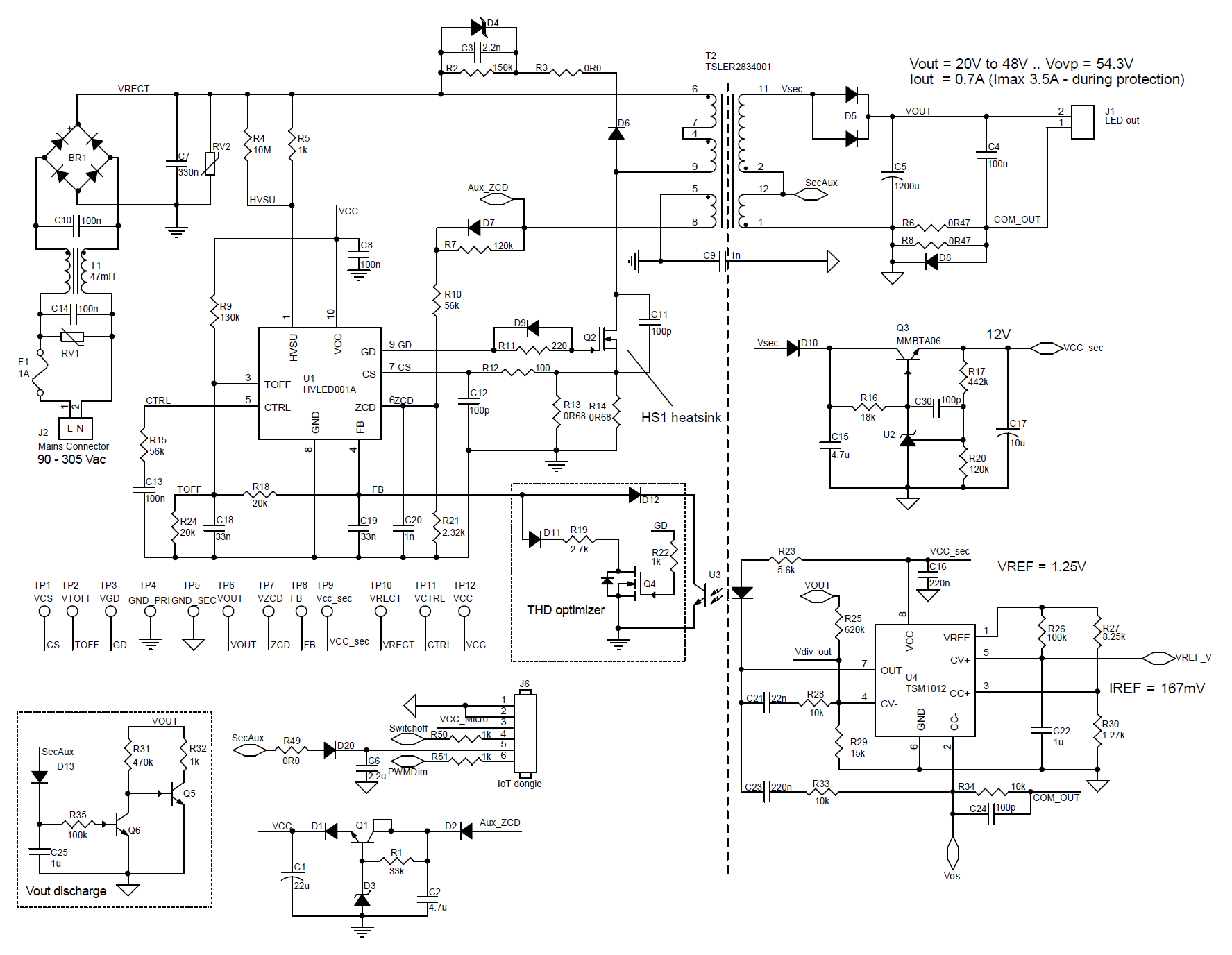
The STEVAL-ILL070V4 is intended to drive one LED string with a maximum output current of 700 mA. The LED current can be finely adjusted using either a 0 ~ 10 V interface or a PWM signal (for example, provided by a microcontroller) on the SELV portion of the board. The universal input capability makes this board suitable in worldwide designs.
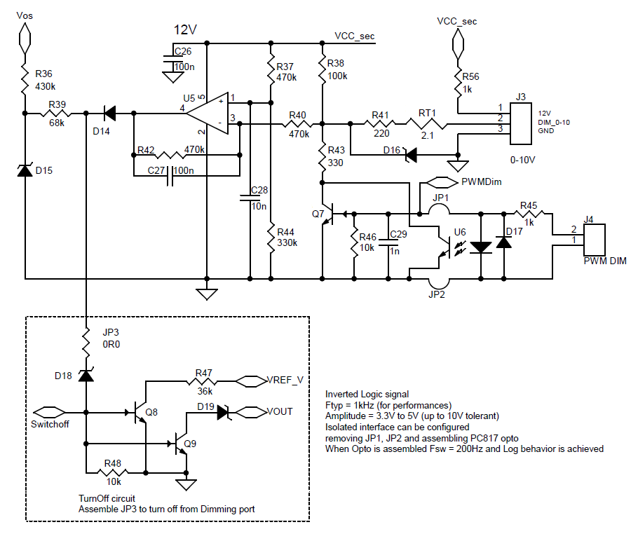
On the secondary side, the board includes a connector to plug an auxiliary linear on the switching voltage regulator side to supply small circuits (e.g., IoT wireless expansions like BLE, Spirit or WiFi modules). The schematic for a simple linear regulator to supply 5 V or 3.3 V is also provided.
A very high power factor and efficiency are obtained even at light loads. Input voltage variations, excessive input voltage (overvoltage like surges or bursts) and very low input voltages are managed by the HVLED001A protections, improving the reliability of the application. The output capacitor is automatically discharged at turn-off to prevent any harm from contact with output connector. Output open circuit and overload protections include auto restart for safe operation in lighting environments.
Key Features
Input voltage: VIN = 90 - 305 Vrms, f: 45 - 66 Hz
Output current: 700 mA (VLED = 24 V to 48 V)
Dimming: 100% to 10%
Dimming interfaces: 0 - 10 V and PWM input
Efficiency: > 90% @ full load
Open load voltage limiting (52.4 V)
Optional remote turn-off input
Optional 3.3 V - 0.1 A voltage regulator
| Manufacturer | STMicroelectronics |
|---|---|
| Category | Lighting |
| Sub-Category | LED Drivers - AC / Offline |
| Eval Board Part Number | 497-17684-ND |
| Eval Board Supplier | STMicroelectronics |
| Eval Board |
Board not Stocked
|
| AC Voltage |
Universal
|
| Outputs and Type |
3 Non-Isolated
|
| Current Out |
700 mA
|
| Voltage Out (Max) |
48 V
|
| Efficiency @ Conditions |
>90%, @ Full Load
|
| Features |
Dimming Control
Open Circuit Protection Over Charge Protection Over Voltage Protection PWM Interface Thermal Protection |
| Switching Frequency |
200 kHz
|
| Component Count + Extras |
129 + 20
|
| Design Author |
STMicroelectronics
|
| Application / Target Market |
Lighting: LED Commercial Lighting
Lighting: LED Home Lighting |
| Voltage In |
90 ~ 305 VAC
|
| Power Factor |
- Not Given
|
| Standard(s) |
- Not Given
|
| Main I.C. Base Part |
HVLED001A
|
| Date Created By Author | 2017-10 |
| Date Added To Library | 2018-08 |
Co-Browse
By using the Co-Browse feature, you are agreeing to allow a support representative from DigiKey to view your browser remotely. When the Co-Browse window opens, give the session ID that is located in the toolbar to the representative.
DigiKey respects your right to privacy. For more information please see our Privacy Notice and Cookie Notice.
Yes, Continue to Co-BrowseGet fast and accurate answers from DigiKey's Technicians and Experienced Engineers on our TechForum.
Please visit the Help & Support area of our website to find information regarding ordering, shipping, delivery and more.
Registered users can track orders from their account dropdown, or click here. *Order Status may take 12 hours to update after initial order is placed.
Users can begin the returns process by starting with our Returns Page.
Quotes can be created by registered users in myLists.
Visit the Registration Page and enter the required information. You will receive an email confirmation when your registration is complete.
Orders are typically delivered to Singapore within 3 days depending on location.
Free delivery to Singapore on orders of $50 USD or more. A delivery charge of $20 USD will be billed on all orders less than $50 USD.
UPS, FedEx or DHL freight pre-paid: CPT (Duty, customs, and taxes due at time of delivery)
Credit account for qualified institutions and businesses
Payment in Advance by Wire Transfer
![]()
![]()
![]()
![]()
![]()


More Products From Fully Authorized Partners
Average Time to Ship 1-3 Days, extra ship charges may apply. Please see product page, cart, and checkout for actual ship speed.
Incoterms: CPT (Duty, customs, and applicable VAT/Tax due at time of delivery)
For more information visit Help & Support
Thank you!
Keep an eye on your inbox for news and updates from DigiKey!
Please enter an email address