Orders are typically delivered to Singapore within 3 days depending on location.
Free delivery to Singapore on orders of $50 USD or more. A delivery charge of $20 USD will be billed on all orders less than $50 USD.
UPS, FedEx or DHL freight pre-paid: CPT (Duty, customs, and taxes due at time of delivery)
Credit account for qualified institutions and businesses
Payment in Advance by Wire Transfer
![]()
![]()
![]()
![]()
![]()


More Products From Fully Authorized Partners
Average Time to Ship 1-3 Days, extra ship charges may apply. Please see product page, cart, and checkout for actual ship speed.
Incoterms: CPT (Duty, customs, and applicable VAT/Tax due at time of delivery)
For more information visit Help & Support
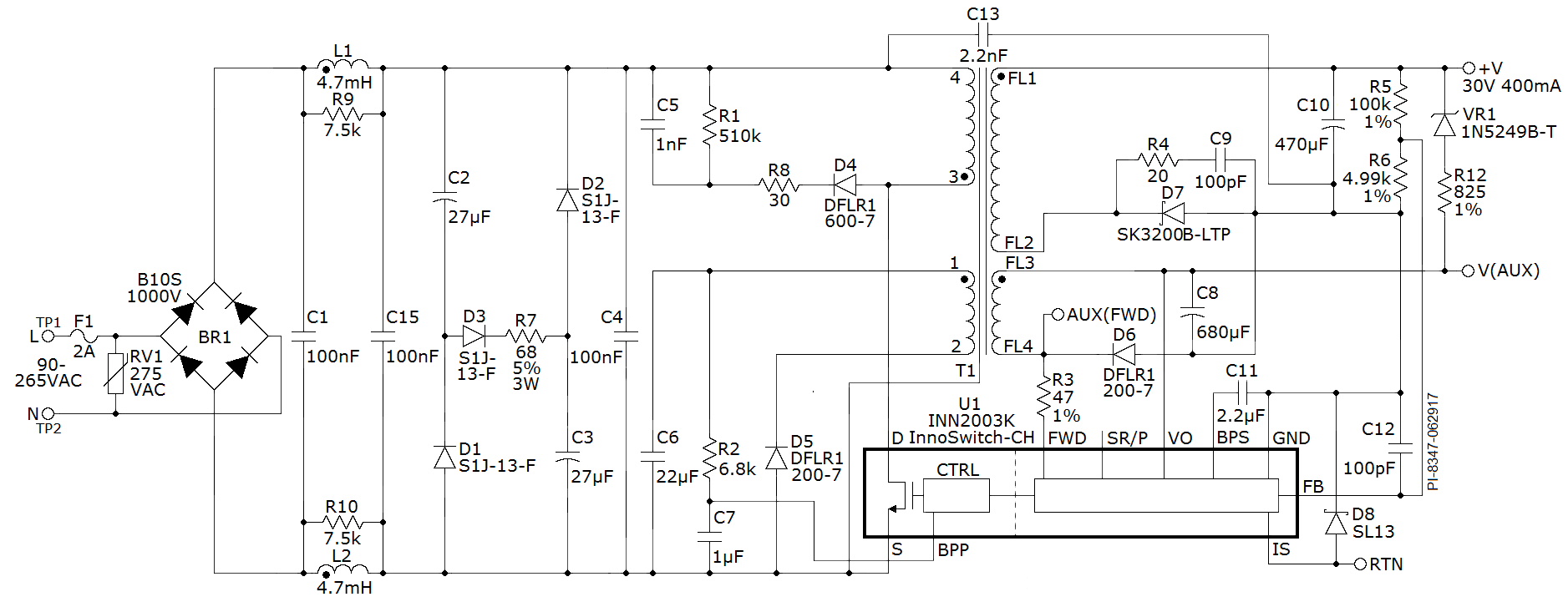
This engineering report describes a constant voltage (CV) output 12 W isolated flyback power supply with a valley-fill passive power factor correction circuit for smart lighting applications. The power supply is designed to provide a 30 V constant voltage output across 0 mA to 400 mA output current load and throughout the input voltage from 90VAC to 265 VAC.
The power supply IC controller device, InnoSwitch-CH combines primary, secondary and feedback circuits in a single surface-mounted off-line flyback switcher IC. It incorporates the primary FET, the primary side controller and a secondary-side synchronous rectification controller. The device also includes an innovative new technology, FluxLink™, which safely bridges the isolation barrier and eliminates the need for an optocoupler.
The added valley-fill passive power factor correction circuit is a simple and low cost solution to meet power factor requirements for lighting applications.
DER-612 using InnoSwitch-CH offers a highly efficient constant voltage supply with a fast transient load response. The design achieves high power factor (0.9) at low line. The key design goals were high efficiency, optimized power factor and low components count.
The document contains the power supply specification, schematic, bill of materials, transformer documentation, printed circuit layout, design spreadsheet, sample actual application circuit in Appendix section, and performance data.
| Manufacturer | Power Integrations |
|---|---|
| Category | Lighting |
| Sub-Category | LED Drivers - AC / Offline |
| Eval Board |
Board not Stocked
|
| AC Voltage |
115 V
230 V Universal |
| Outputs and Type |
1 Isolated
|
| Current Out |
400 mA
|
| Voltage Out (Max) |
30 V
|
| Efficiency @ Conditions |
>88%, 265 VAC, 30V @ 47 ~ 100% Load
>88%, 230 VAC, 30V @ 44 ~ 100% Load >84%, 115 VAC, 30V @ 25 ~ 100% Load >82%, 90 VAC, 30V @ 25 ~ 90% Load |
| Features |
Current Limit (Adj. or Fixed)
Over Current Protection Over Voltage Protection Shoot-Through Protection (Overlap) Thermal Protection |
| Switching Frequency |
- Not Given
|
| Component Count + Extras |
39 + 11
|
| Design Author |
Power Integrations
|
| Application / Target Market |
Automotive
Battery Chargers Power: AC Adapters Power: Auxiliary Power Supply |
| Voltage In |
90 ~ 265 VAC
|
| Power Factor |
0.9 @ 115 VAC
|
| Standard(s) |
EN55015 B conducted EMI
|
| Main I.C. Base Part |
INN2003K
|
| Date Created By Author | 2017-07 |
| Date Added To Library | 2017-10 |
Co-Browse
By using the Co-Browse feature, you are agreeing to allow a support representative from DigiKey to view your browser remotely. When the Co-Browse window opens, give the session ID that is located in the toolbar to the representative.
DigiKey respects your right to privacy. For more information please see our Privacy Notice and Cookie Notice.
Yes, Continue to Co-BrowseGet fast and accurate answers from DigiKey's Technicians and Experienced Engineers on our TechForum.
Please visit the Help & Support area of our website to find information regarding ordering, shipping, delivery and more.
Registered users can track orders from their account dropdown, or click here. *Order Status may take 12 hours to update after initial order is placed.
Users can begin the returns process by starting with our Returns Page.
Quotes can be created by registered users in myLists.
Visit the Registration Page and enter the required information. You will receive an email confirmation when your registration is complete.
Orders are typically delivered to Singapore within 3 days depending on location.
Free delivery to Singapore on orders of $50 USD or more. A delivery charge of $20 USD will be billed on all orders less than $50 USD.
UPS, FedEx or DHL freight pre-paid: CPT (Duty, customs, and taxes due at time of delivery)
Credit account for qualified institutions and businesses
Payment in Advance by Wire Transfer
![]()
![]()
![]()
![]()
![]()


More Products From Fully Authorized Partners
Average Time to Ship 1-3 Days, extra ship charges may apply. Please see product page, cart, and checkout for actual ship speed.
Incoterms: CPT (Duty, customs, and applicable VAT/Tax due at time of delivery)
For more information visit Help & Support
Thank you!
Keep an eye on your inbox for news and updates from DigiKey!
Please enter an email address