Orders are typically delivered to Singapore within 3 days depending on location.
Free delivery to Singapore on orders of S$60 or more. A delivery charge of S$24 will be billed on all orders less than S$60.
UPS, FedEx or DHL freight pre-paid: CPT (Duty, customs, and taxes due at time of delivery)
Credit account for qualified institutions and businesses
Payment in Advance by Wire Transfer
![]()
![]()
![]()
![]()


More Products From Fully Authorized Partners
Average Time to Ship 1-3 Days, extra ship charges may apply. Please see product page, cart, and checkout for actual ship speed.
Incoterms: CPT (Duty, customs, and applicable VAT/Tax due at time of delivery)
For more information visit Help & Support
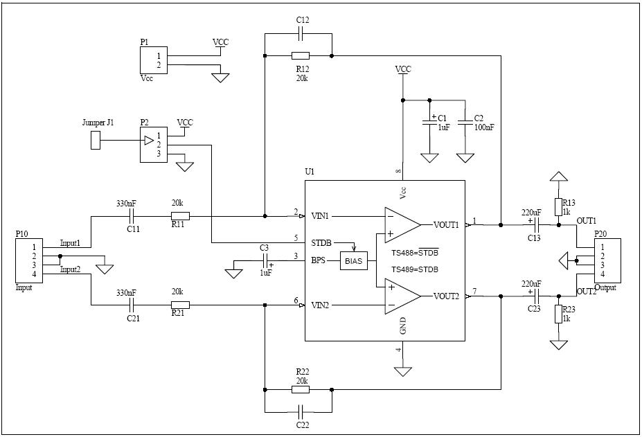
The TS488/9 is an enhancement of TS486/487 that eliminates pop & click noise. It is a dual audio power amplifier capable of driving, in single-ended mode, either a 16Ω or a 32Ω stereo headset.
It delivers up to 31mW per channel (into 16Ω loads) of continuous average power with 0.1% THD+N in the audio bandwidth from a 2.5V power supply. An externally-controlled standby mode reduces the supply current to 10nA (typical). The TS488/9 is unity gain stable and is configured by external gain-setting resistors.
| Manufacturer | STMicroelectronics |
|---|---|
| Category | Audio Amplifiers |
| Eval Board |
Normally In Stock
|
| Amplifier Type |
Class AB
|
| Number of Outputs |
Stereo
|
| Output Power (RMS) @ Load |
120 mW x 2 @ 16 Ω (5V)
|
| Voltage In |
2.2 ~ 5.5 V
|
| THD+N (1kHz) @ Conditions |
< 0.1% @ 120 mW (16 Ω, 5V)
< 0.1% @ 31 mW (16 Ω, 2.5V) < 0.1% @ 55 mW (16 Ω, 3.3V) |
| Features |
Short Circuit Protection
Shutdown, Enable, Standby Turn On/Off Depop |
| Efficiency @ Conditions |
- Not Given
|
| Standby Current [Typical] |
10 nA
|
| Quiescent Current [Typical] |
1.8 mA
|
| Component Count + Extras |
8 + 5
|
| Application / Target Market |
Audio: MP3 Players
Cell Phones Computers Digital Cameras Portable Devices RF: BlueTooth Headsets |
| Design Author |
STMicroelectronics
|
| Main I.C. Base Part |
TS489
|
| Quiescent Current [Maximum] |
2.7 mA
|
| Standby Current [Maximum] |
1 µA
|
| Date Created By Author | |
| Date Added To Library |
Co-Browse
By using the Co-Browse feature, you are agreeing to allow a support representative from DigiKey to view your browser remotely. When the Co-Browse window opens, give the session ID that is located in the toolbar to the representative.
DigiKey respects your right to privacy. For more information please see our Privacy Notice and Cookie Notice.
Yes, Continue to Co-BrowseGet fast and accurate answers from DigiKey's Technicians and Experienced Engineers on our TechForum.
Please visit the Help & Support area of our website to find information regarding ordering, shipping, delivery and more.
Registered users can track orders from their account dropdown, or click here. *Order Status may take 12 hours to update after initial order is placed.
Users can begin the returns process by starting with our Returns Page.
Quotes can be created by registered users in myLists.
Visit the Registration Page and enter the required information. You will receive an email confirmation when your registration is complete.
Orders are typically delivered to Singapore within 3 days depending on location.
Free delivery to Singapore on orders of S$60 or more. A delivery charge of S$24 will be billed on all orders less than S$60.
UPS, FedEx or DHL freight pre-paid: CPT (Duty, customs, and taxes due at time of delivery)
Credit account for qualified institutions and businesses
Payment in Advance by Wire Transfer
![]()
![]()
![]()
![]()


More Products From Fully Authorized Partners
Average Time to Ship 1-3 Days, extra ship charges may apply. Please see product page, cart, and checkout for actual ship speed.
Incoterms: CPT (Duty, customs, and applicable VAT/Tax due at time of delivery)
For more information visit Help & Support
Thank you!
Keep an eye on your inbox for news and updates from DigiKey!
Please enter an email address