Orders are typically delivered to Singapore within 3 days depending on location.
Free delivery to Singapore on orders of $50 USD or more. A delivery charge of $20 USD will be billed on all orders less than $50 USD.
UPS, FedEx or DHL freight pre-paid: CPT (Duty, customs, and taxes due at time of delivery)
Credit account for qualified institutions and businesses
Payment in Advance by Wire Transfer
![]()
![]()
![]()
![]()
![]()


More Products From Fully Authorized Partners
Average Time to Ship 1-3 Days, extra ship charges may apply. Please see product page, cart, and checkout for actual ship speed.
Incoterms: CPT (Duty, customs, and applicable VAT/Tax due at time of delivery)
For more information visit Help & Support
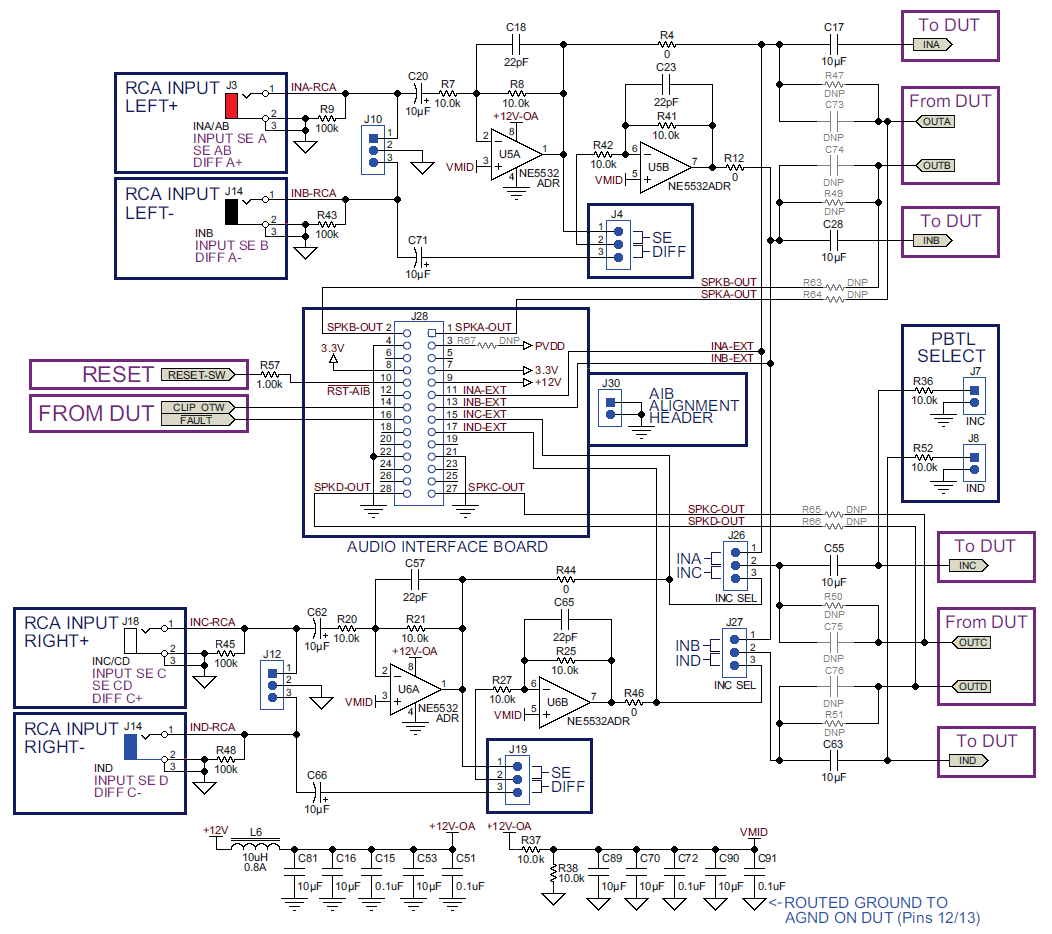
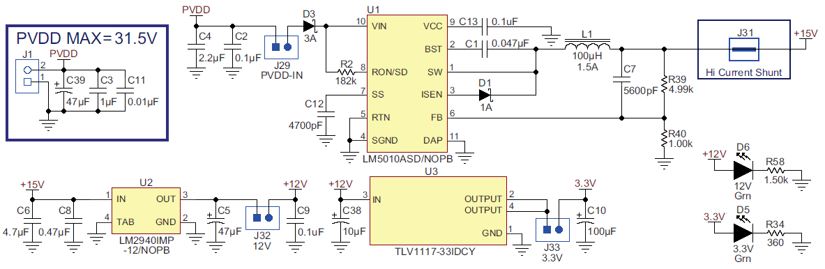
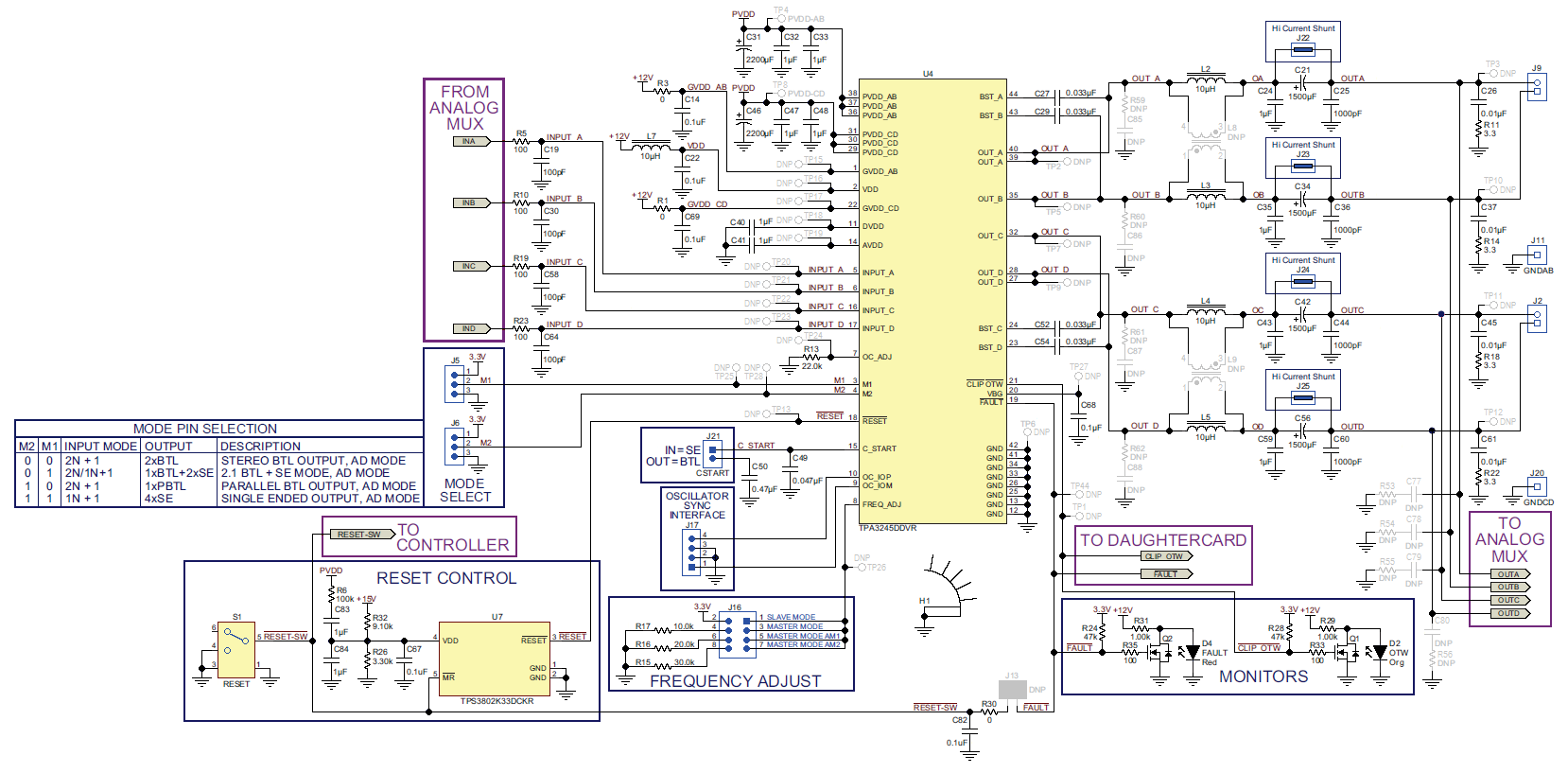
This user’s guide describes the operation of the evaluation module (TPA3245EVM, rev. B) for the TPA3245 100-W Stereo/200-W mono PurePath™ Ultra-HD Analog Input Power Stage. The user’s guide also provides design information, which includes schematic, BOM, and PCB layout.
The TPA3245EVM PurePath™ Ultra-HD evaluation module demonstrates the TPA3245DDV integrated circuit from Texas Instruments. The TPA3245DDV is a high-performance, high-power, class-D amplifier that enables true premium sound quality with high-efficiency class-D technology. It features an advance integrated feedback design and high-speed gate driver error correction (PurePath Ultra-HD), which enables ultra-low distortion across the audio band and superior audio quality. This EVM supports two BTL (stereo 2.0) output channels, one PBTL (mono 0.1) output channel, one BTL plus two SE (2.1) output channels, and four SE (4.0) output channel configurations. The NE5532 is a high-performance audio op amp designed to allow TPA3245DDV operation with differential or single-ended input signals to the EVM with differential inputs yielding the optimal performance. The TPA3245EVM is a complete 2-VRMS analog input 2 × 100-W stereo/1 × 200-W mono high-power amplifier ready for evaluation and excellent listening experience.
| Manufacturer | Texas Instruments |
|---|---|
| Category | Audio Amplifiers |
| Eval Board Part Number | 296-45073-ND |
| Eval Board Supplier | Texas Instruments |
| Eval Board |
Normally In Stock
|
| Amplifier Type |
Class D
|
| Number of Outputs |
Stereo
|
| Output Power (RMS) @ Load |
115 W x 2 @ 4 Ω
|
| Voltage In |
14 ~ 31.5 V
|
| THD+N (1kHz) @ Conditions |
< 0.005% @ 1 W (4 Ω, 30 V)
|
| Features |
Click and Pop Suppression
Fault Indication Short Circuit Protection Thermal Protection Under Voltage Protection, Brown-Out |
| Efficiency @ Conditions |
>70%, 2 ~ 115 W @ 8 Ω
>60%, 1.5 ~ 230 W @ 4 Ω >50%, 0.9 ~ 300 W @ 3 Ω |
| Standby Current [Typical] |
10 mA
|
| Quiescent Current [Typical] |
40 mA
|
| Component Count + Extras |
152 + 58
|
| Application / Target Market |
Audio: Powered Speakers
DVD/Blu-ray Players LCD TV / Monitor |
| Design Author |
Texas Instruments
|
| Main I.C. Base Part |
TPA3245
|
| Quiescent Current [Maximum] |
- Not Given
|
| Standby Current [Maximum] |
- Not Given
|
| Date Created By Author | 2016-09 |
| Date Added To Library | 2016-12 |
Co-Browse
By using the Co-Browse feature, you are agreeing to allow a support representative from DigiKey to view your browser remotely. When the Co-Browse window opens, give the session ID that is located in the toolbar to the representative.
DigiKey respects your right to privacy. For more information please see our Privacy Notice and Cookie Notice.
Yes, Continue to Co-BrowseGet fast and accurate answers from DigiKey's Technicians and Experienced Engineers on our TechForum.
Please visit the Help & Support area of our website to find information regarding ordering, shipping, delivery and more.
Registered users can track orders from their account dropdown, or click here. *Order Status may take 12 hours to update after initial order is placed.
Users can begin the returns process by starting with our Returns Page.
Quotes can be created by registered users in myLists.
Visit the Registration Page and enter the required information. You will receive an email confirmation when your registration is complete.
Orders are typically delivered to Singapore within 3 days depending on location.
Free delivery to Singapore on orders of $50 USD or more. A delivery charge of $20 USD will be billed on all orders less than $50 USD.
UPS, FedEx or DHL freight pre-paid: CPT (Duty, customs, and taxes due at time of delivery)
Credit account for qualified institutions and businesses
Payment in Advance by Wire Transfer
![]()
![]()
![]()
![]()
![]()


More Products From Fully Authorized Partners
Average Time to Ship 1-3 Days, extra ship charges may apply. Please see product page, cart, and checkout for actual ship speed.
Incoterms: CPT (Duty, customs, and applicable VAT/Tax due at time of delivery)
For more information visit Help & Support
Thank you!
Keep an eye on your inbox for news and updates from DigiKey!
Please enter an email address