Design contains obsolete parts

EVB-EN5311QI: 0.8 ~ 3.3V @ 1A, 2.4 ~ 5.5V in

Summary

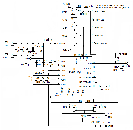
The Enpirion EN5311QI-E DC-DC Converter module evaluation board is provided for evaluating a new class of DCDC converter product, a complete power system on silicon. The EN5311QI is a complete module including magnetics and requiring only ceramic input and output capacitors.

The evaluation board is designed to offer a wide range of engineering evaluation capabilities. This includes the base configuration of a 0805 4.7 uF input capacitor and a 0805 10 uF output capacitor. Pads are available to add up to one additional input capacitor and up to two additional output capacitors, to allow for evaluation of performance over a wide range of input/output capacitor combinations. Pads are also available to populate an external divider if desired.

Easy jumpers are provided for the following signals: enable, VS0-VS2 output voltage select. Numerous test points are provided as well as clip leads for input and output connections.

The board comes with input decoupling and reverse polarity protection to protect the device from common setup mishaps.

Specifications

Manufacturer Altera
Category AC/DC and DC/DC Conversion
Sub-Category DC/DC SMPS - Single Output
Eval Board Part Number 544-2943-ND
Eval Board Supplier Altera
Eval Board Normally In Stock
Topology Step Down
Outputs and Type 1 Non-Isolated
Voltage Out: Factory Set 0.8 V
1.2 V
1.25 V
1.5 V
1.8 V
2.5 V
3.3 V
Current Out 1 A
Voltage In 2.4 ~ 5.5 V
Efficiency @ Conditions >85%, 5V in, 3.3V @ 50 ~ 950 mA
>85%, 5V in, 2.5V @ 100 ~ 650 mA
>80%, 5V in, 1.8V @ 100 ~ 700 mA
>80%, 5V in, 1.5V @ 100 ~ 500 mA
>75%, 5V in, 1.2V @ 70 ~ 600 mA
>70%, 5V in, 0.8V @ 100 ~ 500 mA
Voltage Out Range 0.6 ~ 6 V
Features Over Current Protection
PFM or PWM
Short Circuit Protection
Shutdown, Enable, Standby
Thermal Protection
Under Voltage Protection, Brown-Out
Switching Frequency 4 MHz
Standby Current [Typical] 750 nA
Quiescent Current [Typical] 800 µA
Component Count + Extras 8 + 32
Internal Switch Yes
Design Author Altera
Application / Target Market Audio: Hi Fi
Audio: Home Theater Systems
Audio: MP3 Players
Portable Devices
RF / Wireless
Set-Top Boxes
Telecom
VOIP Phones
Standby Current [Maximum] - Not Given
Quiescent Current [Maximum] - Not Given
Main I.C. Base Part EN5311Q1
Date Created By Author 2008-02
Date Added To Library 2013-06

Eval Board

Order a fully assembled board:

Quantity Available: 0

Quantity:

Media