Design contains obsolete parts

EVB-EP5358HUI: 1.8 ~ 3.3V @ 600mA, 2.4 ~ 5.5V in, Buck

Summary

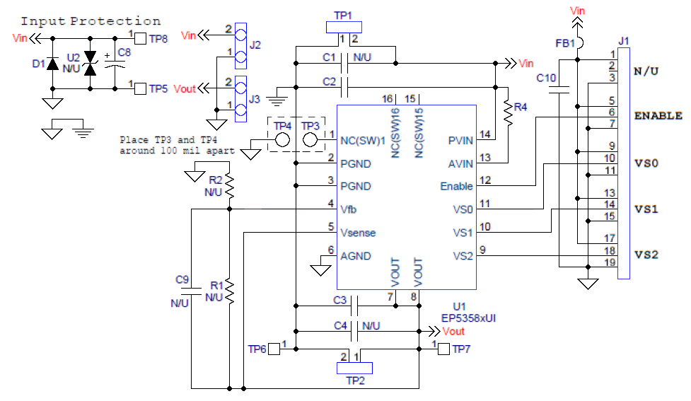
This application note describes how to test the EP5358xUI (EP5358LUI, EP5358HUI) converters using Altera's Enpirion 2.5mmx2.25mm Module EVAL BOARD shown in Fig. 1. In addition to this document you will also need the device datasheet for a thorough evaluation of the power converter module.The EP5358xUI converters are part of a new class of DC/DC converter products, a complete power system on chip (PowerSoC). These devices are complete modules including magnetics, and require only ceramic input and output capacitors.

The evaluation board is designed to offer a wide range of engineering evaluation capabilities. This includes the base configuration of an 0603 input capacitor and an 0805 output capacitor. Pads are available to add up to one additional input capacitor and up to one additional output capacitor for evaluation of performance over a wide range of input/output capacitor combinations. Pads are available to populate an external resistor divider to enable output voltage programming of values not available using the VID. The pads are labeled R1 and R2. Pads are also available for placing an optional feed-forward capacitor (labeled C9) across resistor R1.

NOTE: The External voltage divider option is available only with EP5358LUI. Jumpers are provided for easy programming of the following signals: enable, VS0-VS2 output voltage selection pins. Test points are provided as well as clip leads for input and output connections. The board comes with input decoupling, and input reverse polarity protection to safeguard the device from common setup mishaps.

Specifications

Manufacturer Altera
Category AC/DC and DC/DC Conversion
Sub-Category DC/DC SMPS - Single Output
Eval Board Part Number 544-2946-ND
Eval Board Supplier Altera
Eval Board Board not Stocked
Topology Step Down
Outputs and Type 1 Non-Isolated
Voltage Out: Factory Set 1.8 V
2.1 V
2.2 V
2.5 V
2.6 V
2.9 V
3 V
3.3 V
Current Out 600 mA
Voltage In 2.4 ~ 5.5 V
Efficiency @ Conditions >90%, 5V in, 3.3V @ 220 ~ 600 mA
>90%, 3.3V in, 2.5V @ 50 ~ 600 mA
>86%, 3.3V in, 1.8V @ 90 ~ 600 mA
>85%, 5V in, 2.5V @ 170 ~ 600 mA
>84%, 3.3V in, 1.5V @ 95 ~ 600 mA
>82%, 3.3V in, 1.2V @ 90 ~ 600 mA
>81%, 5V in, 1.8V @ 200 ~ 600 mA
>80%, 3.3V in, 1.0V @ 95 ~ 550 mA
>78%, 5V in, 1.5V @ 160 ~ 600 mA
>76%, 5V in, 1.2V @ 140 ~ 600 mA
>75%, 5V in, 1.0V @ 260 ~ 600 mA
Voltage Out Range 1.8 ~ 3.3 V
Features Current Limit (Adj. or Fixed)
Over Current Protection
Short Circuit Protection
Shutdown, Enable, Standby
Soft Start
Thermal Protection
Under Voltage Protection, Brown-Out
Switching Frequency 5 MHz
Standby Current [Typical] 750 nA
Quiescent Current [Typical] - Not Given
Component Count + Extras 17 + 5
Internal Switch Yes
Design Author Altera
Application / Target Market
Standby Current [Maximum] - Not Given
Quiescent Current [Maximum] - Not Given
Main I.C. Base Part EP5358HUI
Date Created By Author 2013-10
Date Added To Library 2017-06

Eval Board

Order a fully assembled board:

Quantity Available: 0

Quantity: