Orders are typically delivered to Singapore within 3 days depending on location.
Free delivery to Singapore on orders of S$60 or more. A delivery charge of S$24 will be billed on all orders less than S$60.
UPS, FedEx or DHL freight pre-paid: CPT (Duty, customs, and taxes due at time of delivery)
Credit account for qualified institutions and businesses
Payment in Advance by Wire Transfer
![]()
![]()
![]()
![]()


More Products From Fully Authorized Partners
Average Time to Ship 1-3 Days, extra ship charges may apply. Please see product page, cart, and checkout for actual ship speed.
Incoterms: CPT (Duty, customs, and applicable VAT/Tax due at time of delivery)
For more information visit Help & Support
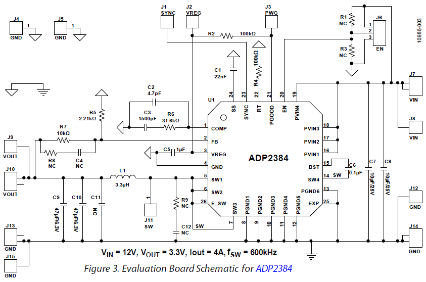
The ADP2384/ADP2386 evaluation board is a complete, 4 A/6 A, 20 V, step-down regulator solution that allows users to evaluate the performance of the ADP2384/ADP2386 with a near ideal printed circuit board (PCB) layout.
The switching frequency can be programmed between 200 kHz and 1.4 MHz, or it can be synchronized to an external clock with a 180° phase shift, which provides the possibility for a stackable multiphase power solution.
The output of the ADP2384/ADP2386 evaluation board is preset to 3.3 V and the switching frequency is set to 600 kHz. Different output voltage settings can be achieved by changing appropriate passive components. The ambient temperature operating range is −40°C to +85°C.
| Manufacturer | Analog Devices Inc. |
|---|---|
| Category | AC/DC and DC/DC Conversion |
| Sub-Category | DC/DC SMPS - Single Output |
| Eval Board Part Number | ADP2386-EVALZ-ND |
| Eval Board Supplier | Analog Devices Inc. |
| Eval Board |
Normally In Stock
|
| Topology |
Step Down
|
| Outputs and Type |
1 Non-Isolated
|
| Voltage Out: Factory Set |
3.3 V
|
| Current Out |
4 A
|
| Voltage In |
4.5 ~ 20 V
|
| Efficiency @ Conditions |
>94%, 12V in, 5V @ 1.5 ~ 4 A
>93%, 5V in, 3.3V @ 0.5 ~ 4 A >92%, 5V in, 2.5V @ 0.7 ~ 4 A >92%, 12V in, 3.3V @ 1.3 ~ 4 A |
| Voltage Out Range |
1 ~ 5 V
|
| Features |
Current Limit (Adj. or Fixed)
Over Voltage Protection Power Good Output Pre-Biased Startup Short Circuit Protection Shutdown, Enable, Standby Soft Start Synchronizable Thermal Protection Under Voltage Protection, Brown-Out |
| Switching Frequency |
600 kHz
|
| Standby Current [Typical] |
80 µA
|
| Quiescent Current [Typical] |
2.9 mA
|
| Component Count + Extras |
16 + 15
|
| Internal Switch |
Yes
|
| Design Author |
Analog Devices
|
| Application / Target Market |
Medical
Point of Load (PoL) Servers |
| Standby Current [Maximum] |
110 µA
|
| Quiescent Current [Maximum] |
3.6 mA
|
| Main I.C. Base Part |
ADP2384
|
| Date Created By Author | |
| Date Added To Library | 2013-08 |
Co-Browse
By using the Co-Browse feature, you are agreeing to allow a support representative from DigiKey to view your browser remotely. When the Co-Browse window opens, give the session ID that is located in the toolbar to the representative.
DigiKey respects your right to privacy. For more information please see our Privacy Notice and Cookie Notice.
Yes, Continue to Co-BrowseGet fast and accurate answers from DigiKey's Technicians and Experienced Engineers on our TechForum.
Please visit the Help & Support area of our website to find information regarding ordering, shipping, delivery and more.
Registered users can track orders from their account dropdown, or click here. *Order Status may take 12 hours to update after initial order is placed.
Users can begin the returns process by starting with our Returns Page.
Quotes can be created by registered users in myLists.
Visit the Registration Page and enter the required information. You will receive an email confirmation when your registration is complete.
Orders are typically delivered to Singapore within 3 days depending on location.
Free delivery to Singapore on orders of S$60 or more. A delivery charge of S$24 will be billed on all orders less than S$60.
UPS, FedEx or DHL freight pre-paid: CPT (Duty, customs, and taxes due at time of delivery)
Credit account for qualified institutions and businesses
Payment in Advance by Wire Transfer
![]()
![]()
![]()
![]()


More Products From Fully Authorized Partners
Average Time to Ship 1-3 Days, extra ship charges may apply. Please see product page, cart, and checkout for actual ship speed.
Incoterms: CPT (Duty, customs, and applicable VAT/Tax due at time of delivery)
For more information visit Help & Support
Thank you!
Keep an eye on your inbox for news and updates from DigiKey!
Please enter an email address