ADP1074LGA-EVALZ: 12.1V @ 6A, 36 ~ 60 Vin

Summary

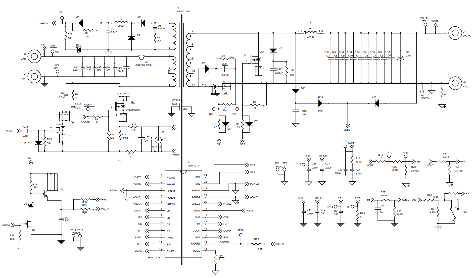
The ADP1074-EVALZ evaluation board allows users to evaluate the ADP1074 in a power supply application. The evaluation board can deliver a rated current of 6 A in steady state and 8 A peak that is thermally limited for an input voltage range of 36 V dc to 60 V. Multiple test points allow easy access to all critical nodes and pins. Full data on the ADP1074 is available in the ADP1074 data sheet, which should be consulted in conjunction with UG-1115 when using the evaluation board.

  • 12.1 V output voltage (VDC)

  • 6 A steady state, 8 A peak

  • Programmable light load mode

  • Integrated driver for primary side and secondary side synchronous rectifier

  • External reference signal tracking

  • Precision enabled undervolatge lockout (UVLO) with hysteresis

  • Short circuit, output overvoltage, cycle by cycle input overcurrent, and over temperature protection

  • Frequency synchronization

  • Soft start and soft stop functionality

Specifications

Manufacturer Analog Devices Inc.
Category AC/DC and DC/DC Conversion
Sub-Category DC/DC SMPS - Single Output
Eval Board Part Number 505-ADP1074LGA-EVALZ-ND
Eval Board Supplier Analog Devices Inc.
Eval Board Normally In Stock
Topology Step Down
Outputs and Type 1 Isolated
Voltage Out: Factory Set 12 V
12.1 V
Current Out 6 A
Voltage In 36 ~ 60 V
Efficiency @ Conditions >90%, 48V in, 12.1V @ 2 ~ 8 A
Voltage Out Range - Fixed
Features Current Limit (Adj. or Fixed)
Light Load Mode
Over Current Protection
Over Discharge Protection
Over Voltage Protection
Short Circuit Protection
Soft Start
Synchronizable
Thermal Protection
Under Voltage Protection, Brown-Out
Voltage Reference
Switching Frequency 291 kHz
Standby Current [Typical] - Not Given
Quiescent Current [Typical] 5.8 mA
Component Count + Extras 94 + 39
Internal Switch No
Design Author Analog Devices
Application / Target Market Distributed Power Systems
Networking
PoE, Power Over Ethernet
Power: Industrial Power
Servers
Standby Current [Maximum] 55 µA
Quiescent Current [Maximum] - Not Given
Main I.C. Base Part ADP1047
Date Created By Author 2017-10
Date Added To Library 2019-12

Eval Board

Order a fully assembled board:

Quantity Available: 0

Quantity: