Orders are typically delivered to Singapore within 3 days depending on location.
Free delivery to Singapore on orders of S$60 or more. A delivery charge of S$24 will be billed on all orders less than S$60.
UPS, FedEx or DHL freight pre-paid: CPT (Duty, customs, and taxes due at time of delivery)
Credit account for qualified institutions and businesses
Payment in Advance by Wire Transfer
![]()
![]()
![]()
![]()


More Products From Fully Authorized Partners
Average Time to Ship 1-3 Days, extra ship charges may apply. Please see product page, cart, and checkout for actual ship speed.
Incoterms: CPT (Duty, customs, and applicable VAT/Tax due at time of delivery)
For more information visit Help & Support
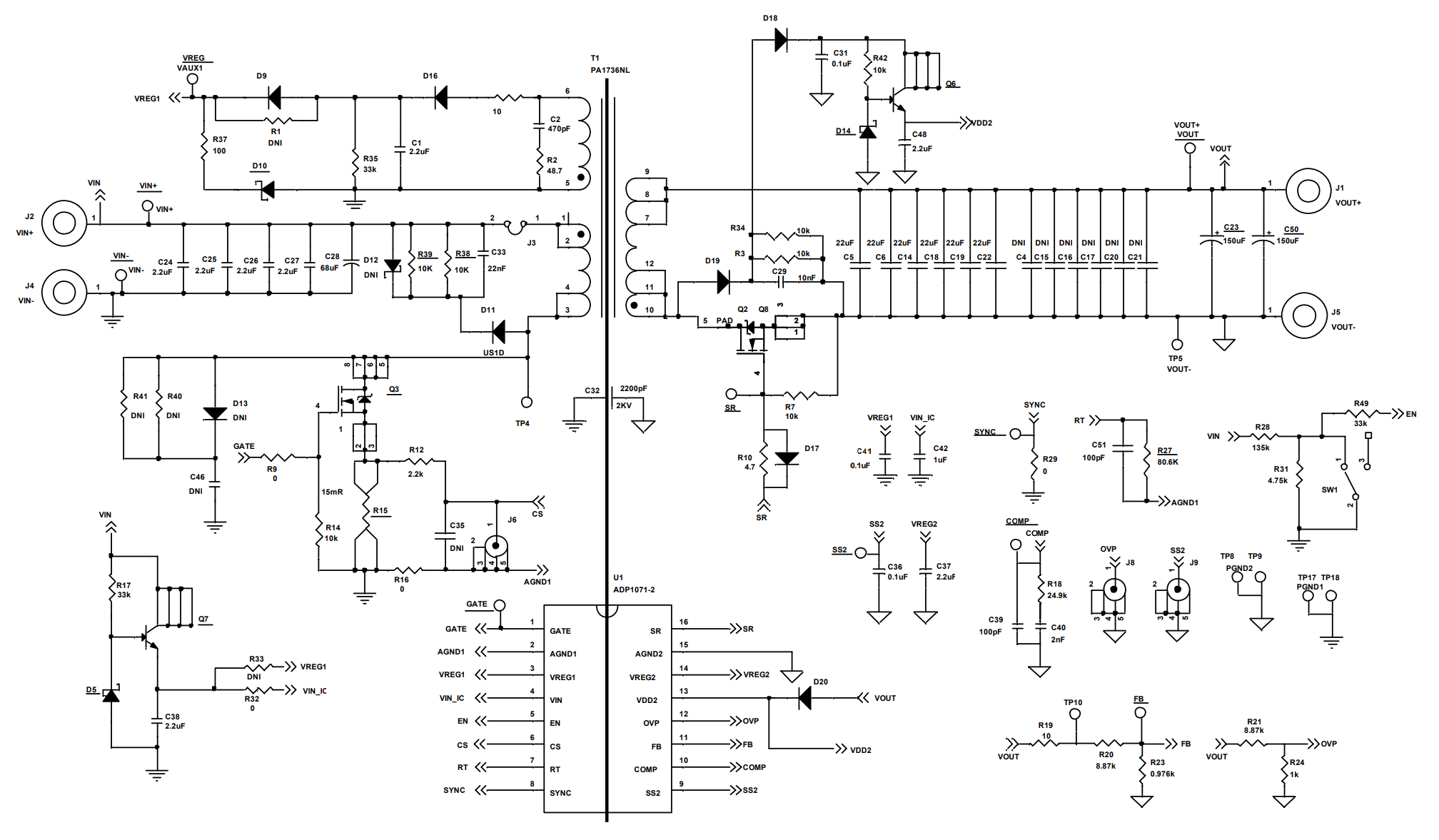
The ADP1071-2EBZ12.1V evaluation board allows users to evaluate the ADP1071-2 in a power supply application. The evaluation board is set up to act as an isolated power supply unit (PSU), with a rated load of 12.1 Vdc, 3 A in steady state (5 A peak) from a 36 Vdc to 60 Vdc source.
Connectors on the ADP1071-2EBZ12.1V provide synchronization, allowing direct paralleling evaluation when multiple ADP1071-2EBZ12.1V evaluation boards are connected in parallel to a common bus.
Multiple test points allow easy access to all critical nodes and pins. Complete information about the ADP1071-2 is available in the ADP1071-1/ADP1071-2 data sheet, which should be consulted in conjunction with this user guide when using the evaluation board.
| Manufacturer | Analog Devices Inc. |
|---|---|
| Category | AC/DC and DC/DC Conversion |
| Sub-Category | DC/DC SMPS - Single Output |
| Eval Board Part Number | 505-ADP1071-2EBZ12.1V-ND |
| Eval Board Supplier | Analog Devices Inc. |
| Eval Board |
Normally In Stock
|
| Topology |
Step Down
|
| Outputs and Type |
1 Isolated
|
| Voltage Out: Factory Set |
12 V
12.1 V |
| Current Out |
3 A
|
| Voltage In |
36 ~ 60 V
|
| Efficiency @ Conditions |
>90%, 60V in, 12.1V @ 3.25 ~ 5 A
>90%, 48V in, 12.1V @ 2.6 ~ 5 A >90%, 36V in, 12.1V @ 2 ~ 5 A |
| Voltage Out Range |
- Fixed
|
| Features |
Current Limit (Adj. or Fixed)
Light Load Mode Over Current Protection Over Discharge Protection Short Circuit Protection Soft Start Synchronizable Thermal Protection |
| Switching Frequency |
300 kHz
|
| Standby Current [Typical] |
- Not Given
|
| Quiescent Current [Typical] |
11 mA
|
| Component Count + Extras |
80 + 33
|
| Internal Switch |
No
|
| Design Author |
Analog Devices
|
| Application / Target Market |
Distributed Power Systems
Networking PoE, Power Over Ethernet Power: Industrial Power Servers |
| Standby Current [Maximum] |
55 µA
|
| Quiescent Current [Maximum] |
- Not Given
|
| Main I.C. Base Part |
ADP1071-2
|
| Date Created By Author | 2018-10 |
| Date Added To Library | 2019-12 |
Co-Browse
By using the Co-Browse feature, you are agreeing to allow a support representative from DigiKey to view your browser remotely. When the Co-Browse window opens, give the session ID that is located in the toolbar to the representative.
DigiKey respects your right to privacy. For more information please see our Privacy Notice and Cookie Notice.
Yes, Continue to Co-BrowseGet fast and accurate answers from DigiKey's Technicians and Experienced Engineers on our TechForum.
Please visit the Help & Support area of our website to find information regarding ordering, shipping, delivery and more.
Registered users can track orders from their account dropdown, or click here. *Order Status may take 12 hours to update after initial order is placed.
Users can begin the returns process by starting with our Returns Page.
Quotes can be created by registered users in myLists.
Visit the Registration Page and enter the required information. You will receive an email confirmation when your registration is complete.
Orders are typically delivered to Singapore within 3 days depending on location.
Free delivery to Singapore on orders of S$60 or more. A delivery charge of S$24 will be billed on all orders less than S$60.
UPS, FedEx or DHL freight pre-paid: CPT (Duty, customs, and taxes due at time of delivery)
Credit account for qualified institutions and businesses
Payment in Advance by Wire Transfer
![]()
![]()
![]()
![]()


More Products From Fully Authorized Partners
Average Time to Ship 1-3 Days, extra ship charges may apply. Please see product page, cart, and checkout for actual ship speed.
Incoterms: CPT (Duty, customs, and applicable VAT/Tax due at time of delivery)
For more information visit Help & Support
Thank you!
Keep an eye on your inbox for news and updates from DigiKey!
Please enter an email address