Orders are typically delivered to Singapore within 3 days depending on location.
Free delivery to Singapore on orders of $50 USD or more. A delivery charge of $20 USD will be billed on all orders less than $50 USD.
UPS, FedEx or DHL freight pre-paid: CPT (Duty, customs, and taxes due at time of delivery)
Credit account for qualified institutions and businesses
Payment in Advance by Wire Transfer
![]()
![]()
![]()
![]()
![]()


More Products From Fully Authorized Partners
Average Time to Ship 1-3 Days, extra ship charges may apply. Please see product page, cart, and checkout for actual ship speed.
Incoterms: CPT (Duty, customs, and applicable VAT/Tax due at time of delivery)
For more information visit Help & Support
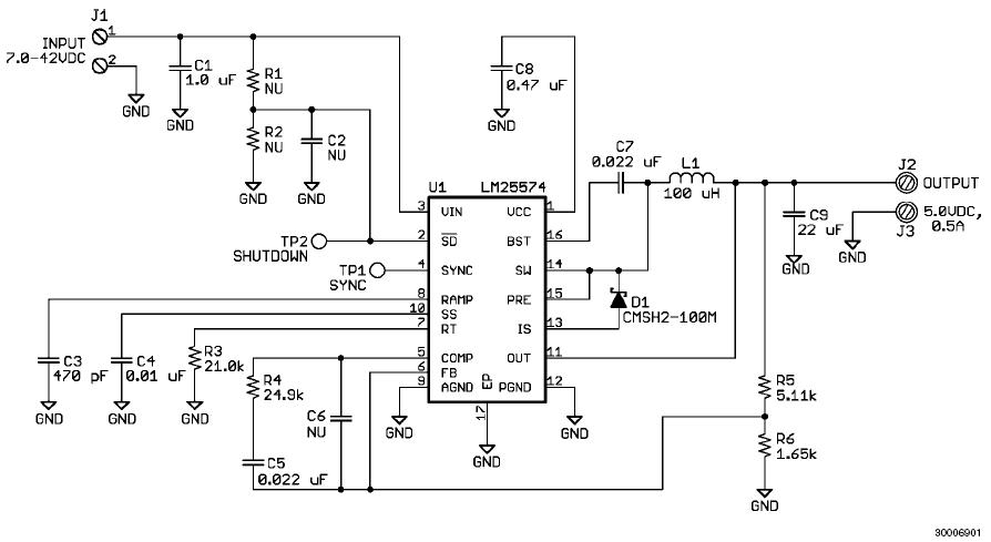
The LM25574 evaluation board is designed to provide the design engineer with a fully functional power converter based on Emulated Current Mode Control to evaluate the LM25574 regulator IC. The evaluation board provides a 5V output with a 0.5A current capability. The ultra-wide input voltage ranges from 7V to 42V.
The design operates at 300kHz, a good compromise between conversion efficiency and solution size. The printed circuit board consists of 2 layers of 2 ounce copper on FR4 material with a thickness of 0.06 inches. This application note contains the evaluation board schematic, Bill-of-Materials (BOM) and a quick setup procedure. Refer to the LM25574 datasheet for complete circuit design information.
| Manufacturer | Texas Instruments |
|---|---|
| Category | AC/DC and DC/DC Conversion |
| Sub-Category | DC/DC SMPS - Single Output |
| Eval Board Part Number | 296-52590-ND |
| Eval Board Supplier | Texas Instruments |
| Eval Board |
Board not Stocked
|
| Topology |
Step Down
|
| Outputs and Type |
1 Non-Isolated
|
| Voltage Out: Factory Set |
5 V
|
| Current Out |
500 mA
|
| Voltage In |
7 ~ 42 V
|
| Efficiency @ Conditions |
>87%, 7V in, 5V @ 100 ~ 500 mA
>82%, 24V in, 5V @ 200 ~ 500 mA |
| Voltage Out Range | |
| Features |
Over Current Protection
|
| Switching Frequency |
300 kHz
|
| Standby Current [Typical] |
48 µA
|
| Quiescent Current [Typical] |
3.7 mA
|
| Component Count + Extras |
14 + 5
|
| Internal Switch |
Yes
|
| Design Author |
Texas Instruments
|
| Application / Target Market |
Point of Load (PoL)
|
| Standby Current [Maximum] |
70 µA
|
| Quiescent Current [Maximum] |
4.5 mA
|
| Main I.C. Base Part |
LM25574
|
| Date Created By Author | |
| Date Added To Library | 2011-03 |
Co-Browse
By using the Co-Browse feature, you are agreeing to allow a support representative from DigiKey to view your browser remotely. When the Co-Browse window opens, give the session ID that is located in the toolbar to the representative.
DigiKey respects your right to privacy. For more information please see our Privacy Notice and Cookie Notice.
Yes, Continue to Co-BrowseGet fast and accurate answers from DigiKey's Technicians and Experienced Engineers on our TechForum.
Please visit the Help & Support area of our website to find information regarding ordering, shipping, delivery and more.
Registered users can track orders from their account dropdown, or click here. *Order Status may take 12 hours to update after initial order is placed.
Users can begin the returns process by starting with our Returns Page.
Quotes can be created by registered users in myLists.
Visit the Registration Page and enter the required information. You will receive an email confirmation when your registration is complete.
Orders are typically delivered to Singapore within 3 days depending on location.
Free delivery to Singapore on orders of $50 USD or more. A delivery charge of $20 USD will be billed on all orders less than $50 USD.
UPS, FedEx or DHL freight pre-paid: CPT (Duty, customs, and taxes due at time of delivery)
Credit account for qualified institutions and businesses
Payment in Advance by Wire Transfer
![]()
![]()
![]()
![]()
![]()


More Products From Fully Authorized Partners
Average Time to Ship 1-3 Days, extra ship charges may apply. Please see product page, cart, and checkout for actual ship speed.
Incoterms: CPT (Duty, customs, and applicable VAT/Tax due at time of delivery)
For more information visit Help & Support
Thank you!
Keep an eye on your inbox for news and updates from DigiKey!
Please enter an email address