Orders are typically delivered to Singapore within 3 days depending on location.
Free delivery to Singapore on orders of S$60 or more. A delivery charge of S$24 will be billed on all orders less than S$60.
UPS, FedEx or DHL freight pre-paid: CPT (Duty, customs, and taxes due at time of delivery)
Credit account for qualified institutions and businesses
Payment in Advance by Wire Transfer
![]()
![]()
![]()
![]()


More Products From Fully Authorized Partners
Average Time to Ship 1-3 Days, extra ship charges may apply. Please see product page, cart, and checkout for actual ship speed.
Incoterms: CPT (Duty, customs, and applicable VAT/Tax due at time of delivery)
For more information visit Help & Support
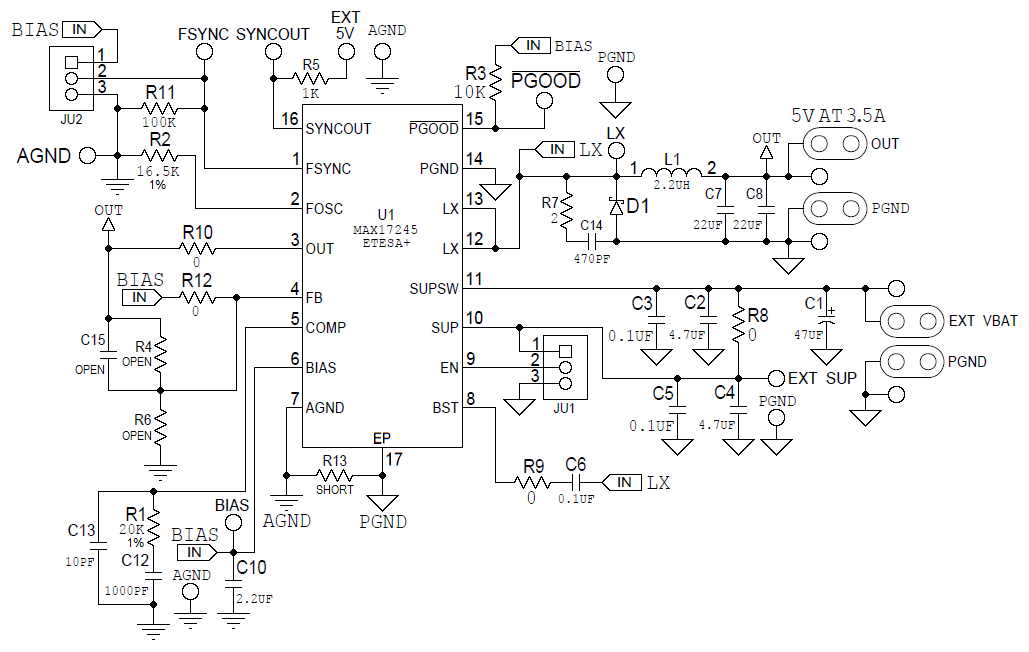
The MAX17245 evaluation kit (EV kit) demonstrates the MAX17245 high-voltage, current-mode step-down converter with low operating current. The EV kit operates over a wide 6V to 36V input range and the output is set for 5V at 3.5A.
The EV kit comes with the MAX17245ETESA+ installed.
| Manufacturer | Analog Devices Inc./Maxim Integrated |
|---|---|
| Category | AC/DC and DC/DC Conversion |
| Sub-Category | DC/DC SMPS - Single Output |
| Eval Board Part Number | MAX17245EVKIT#-ND |
| Eval Board Supplier | Analog Devices Inc./Maxim Integrated |
| Eval Board |
Board not Stocked
|
| Topology |
Step Down
|
| Outputs and Type |
1 Non-Isolated
|
| Voltage Out: Factory Set |
5 V
|
| Current Out |
3.5 A
|
| Voltage In |
6 ~ 36 V
|
| Efficiency @ Conditions |
>83%, 14V in, 5V @ 0.15 ~ 3.5 A (400 kHz)
>78%, 14V in, 5V @ 0.3 ~ 3.5 A (2.2 MHz) |
| Voltage Out Range |
1 ~ 10 V
|
| Features |
Current Limit (Adj. or Fixed)
Current Sharing PFM or PWM Power Good Output Shutdown, Enable, Standby Soft Start Spread Spectrum Modulation Synchronizable Thermal Protection |
| Switching Frequency |
220 kHz ~ 2.2 MHz
|
| Standby Current [Typical] |
22 µA
|
| Quiescent Current [Typical] |
28 µA
|
| Component Count + Extras |
25 + 20
|
| Internal Switch |
Yes
|
| Design Author |
Maxim Integrated Products
|
| Application / Target Market |
Point of Load (PoL)
Power: AC Adapters Power: Auxiliary Power Supply |
| Standby Current [Maximum] |
35 µA
|
| Quiescent Current [Maximum] |
40 µA
|
| Main I.C. Base Part |
MAX17245
|
| Date Created By Author | 2016-03 |
| Date Added To Library | 2017-01 |
Co-Browse
By using the Co-Browse feature, you are agreeing to allow a support representative from DigiKey to view your browser remotely. When the Co-Browse window opens, give the session ID that is located in the toolbar to the representative.
DigiKey respects your right to privacy. For more information please see our Privacy Notice and Cookie Notice.
Yes, Continue to Co-BrowseGet fast and accurate answers from DigiKey's Technicians and Experienced Engineers on our TechForum.
Please visit the Help & Support area of our website to find information regarding ordering, shipping, delivery and more.
Registered users can track orders from their account dropdown, or click here. *Order Status may take 12 hours to update after initial order is placed.
Users can begin the returns process by starting with our Returns Page.
Quotes can be created by registered users in myLists.
Visit the Registration Page and enter the required information. You will receive an email confirmation when your registration is complete.
Orders are typically delivered to Singapore within 3 days depending on location.
Free delivery to Singapore on orders of S$60 or more. A delivery charge of S$24 will be billed on all orders less than S$60.
UPS, FedEx or DHL freight pre-paid: CPT (Duty, customs, and taxes due at time of delivery)
Credit account for qualified institutions and businesses
Payment in Advance by Wire Transfer
![]()
![]()
![]()
![]()


More Products From Fully Authorized Partners
Average Time to Ship 1-3 Days, extra ship charges may apply. Please see product page, cart, and checkout for actual ship speed.
Incoterms: CPT (Duty, customs, and applicable VAT/Tax due at time of delivery)
For more information visit Help & Support
Thank you!
Keep an eye on your inbox for news and updates from DigiKey!
Please enter an email address