This user’s guide contains information for the TPS54A20EVM-770 evaluation module (PWR770) as well as for the TPS54A20 dc/dc converter. Also included are the performance specifications, the schematic, and the bill of materials for the TPS54A20EVM-770.
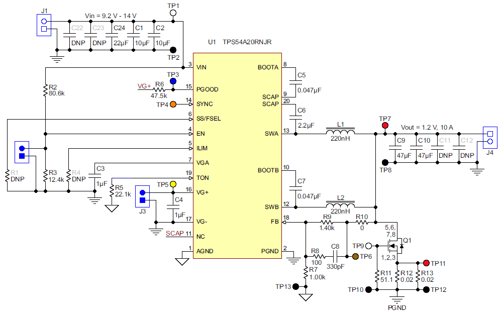
The TPS54A20 dc/dc converter is a two-phase synchronous series capacitor buck converter designed to provide up to a 10-A output. The input (VIN) is rated for 8 V to 14 V. Rated input voltage and output current range for the evaluation module are given in Table 1.
This evaluation module is designed to demonstrate the small printed-circuit-board areas that may be achieved when designing with the TPS54A20 regulator. The switching frequency is externally set at a nominal 2 MHz for each side, 4 MHz effective. The high-side and low-side MOSFETs are incorporated inside the TPS54A20 package along with the gate drive circuitry. The low drain-to-source on-resistance of the MOSFET allows the TPS54A20 to achieve high efficiencies and helps keep the junction temperature low at high output currents. The compensation components are internal to the integrated circuit (IC), and an external divider allows for an adjustable output voltage. Additionally, the TPS54A20 provides adjustable slow start and undervoltage lockout inputs. The absolute maximum input voltage is 15 V while switching and 17 V for non-switching conditions.
| Manufacturer | Texas Instruments |
|---|---|
| Category | AC/DC and DC/DC Conversion |
| Sub-Category | DC/DC SMPS - Single Output |
| Eval Board Part Number | 296-44586-ND |
| Eval Board Supplier | Texas Instruments |
| Eval Board |
Normally In Stock
|
| Topology |
Step Down
|
| Outputs and Type |
1 Non-Isolated
|
| Voltage Out: Factory Set |
1.2 V
|
| Current Out |
10 A
|
| Voltage In |
9.2 ~ 14 V
|
| Efficiency @ Conditions |
>80%, 9V in, 1.2V @ 2 ~ 10 A
>80%, 14V in, 1.2V @ 4 ~ 10 A >80%, 12V in, 1.2V @ 3.1 ~ 10 A |
| Voltage Out Range |
0.51 ~ 2 V
|
| Features |
Current Limit (Adj. or Fixed)
LDO Regulator(s), On-Chip Over Voltage Protection Power Good Output Pre-Biased Startup Shutdown, Enable, Standby Soft Start Synchronizable Under Voltage Protection, Brown-Out |
| Switching Frequency |
2 MHz
|
| Standby Current [Typical] |
47 µA
|
| Quiescent Current [Typical] |
6 mA
|
| Component Count + Extras |
26 + 18
|
| Internal Switch |
Yes
|
| Design Author |
Texas Instruments
|
| Application / Target Market |
Memory Back-up
Power: Auxiliary Power Supply RF: Base Stations Telecom |
| Standby Current [Maximum] |
- Not Given
|
| Quiescent Current [Maximum] |
- Not Given
|
| Main I.C. Base Part |
TPS54A20
|
| Date Created By Author | 2015-12 |
| Date Added To Library | 2016-09 |