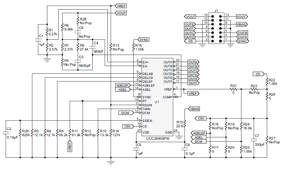
This 600-W EVM was designed to demonstrate how the UCC28950 control device, UCC27524A and UCC27714 gate drivers could be used in high-efficiency applications by achieving ZVS from 50% to 100% load. To achieve this high efficiency the UCC28950 was designed to drive synchronous rectifiers on the secondary side of the full-bridge converter. The UCC28950 also incorporates a burst mode and DCM function to improve no-load efficiency. Please see UCC28950 data sheet for details.
The UCC277714 is a high-speed, high-voltage, high-side/low-side gate driver optimized for driving MOSFETs in high-frequency, switch-mode power supplies that are based on bridge-type topologies. It enables users to eliminate bulky gate-drive transformers in offline power supplies and achieve fast switching of power MOSFETs by virtue of its low propagation delay and high-peak-drive current.
The UCC27714EVM-551 is a 600-W phase-shifted, full-bridge converter that converts a 370-VDC to 410-VDC input to a regulated 12-V output. This converter was designed to maintain ZVS down to 50% load.
| Manufacturer | Texas Instruments |
|---|---|
| Category | AC/DC and DC/DC Conversion |
| Sub-Category | DC/DC SMPS - Single Output |
| Eval Board Part Number | 296-43198-ND |
| Eval Board Supplier | Texas Instruments |
| Eval Board |
Normally In Stock
|
| Topology |
Step Down
|
| Outputs and Type |
1 Isolated
|
| Voltage Out: Factory Set |
12 V
|
| Current Out |
50 A
|
| Voltage In |
370 ~ 410 VDC
|
| Efficiency @ Conditions |
>94%, 410V in, 12V @ 28 ~ 100% Load
>94%, 390V in, 12V @ 24 ~ 100% Load >94%, 370V in, 12V @ 22 ~ 100% Load |
| Voltage Out Range |
11.4 ~ 12.6 V
|
| Features |
Current Limit (Adj. or Fixed)
Light Load Mode Pre-Biased Startup Shutdown, Enable, Standby Soft Start Synchronizable Under Voltage Protection, Brown-Out |
| Switching Frequency | |
| Standby Current [Typical] | |
| Quiescent Current [Typical] | |
| Component Count + Extras |
119 + 46
|
| Internal Switch |
No
|
| Design Author |
Texas Instruments
|
| Application / Target Market |
Power: Auxiliary Power Supply
Power: Industrial Power Telecom |
| Standby Current [Maximum] | |
| Quiescent Current [Maximum] | |
| Main I.C. Base Part |
UCC27524A
UCC27714 UCC28950 |
| Date Created By Author | 2015-07 |
| Date Added To Library | 2016-02 |