PRT-10255: TPS61200 3.3 @ 200mA or 5V @ 600mA, 0.3 ~ 5V in

Summary

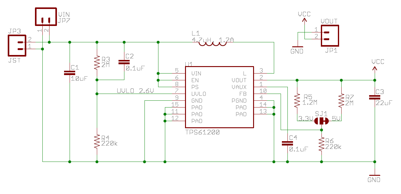
The LiPower board is based on the incredibly versatile TPS61200 boost converter. The board is configured to be used with a LiPo battery, has solder jumper selectable 5V and 3.3V output, and an under voltage protection of 2.6V. However, the board can also be used as a general purpose buck and boost regulator with an input voltage as low as 0.3V (default UVLO is 2.6V).

With such a low input voltage and quiescent current , the board also works well in energy harvesting applications that use low input voltages.

This board does not have reverse polarity protection, so please use 3.7 V LiPo batteries with the appropriate mating JST terminal or be sure to recognize the polarity if using your own input source."

  • Input voltage 0.3-5.5V

  • Output voltage 3.3 or 5V

  • 5V @ 600mA max

  • 3.3V @ 200mA max

  • Undervoltage lock out at 2.6V

  • LiPo JST connector or 2-pin header power input

  • Over temperature protection

Specifications

Manufacturer SparkFun Electronics
Category AC/DC and DC/DC Conversion
Sub-Category DC/DC SMPS - Single Output
Eval Board Part Number 1568-10255-ND
Eval Board Supplier SparkFun Electronics
Eval Board Normally In Stock
Topology Step Up/Down
Outputs and Type 1 Non-Isolated
Voltage Out: Factory Set 3.3 V
5 V
Current Out 200 mA
600 mA
Voltage In 0.3 ~ 5.5 V
Efficiency @ Conditions - Not Given
Voltage Out Range 1.8 ~ 5.5 V
Features PWM Interface
Thermal Protection
Under Voltage Protection, Brown-Out
Switching Frequency 1.25 ~ 1.65 MHz
Standby Current [Typical] 1.5 µA
Quiescent Current [Typical] 55 µA
Component Count + Extras 11 + 3
Internal Switch Yes
Design Author SparkFun Electronics
Application / Target Market Audio: MP3 Players
Battery Chargers
Cell Phones
Energy Harvesting
LCD and OLED Bias Supplies
Medical
Portable Devices
Wearable Devices
Standby Current [Maximum] 3.5 µA
Quiescent Current [Maximum] 78 µA
Main I.C. Base Part TPS61200
Date Created By Author 2014-02
Date Added To Library 2018-05

Eval Board

Order a fully assembled board:

Quantity Available: 0

Quantity: