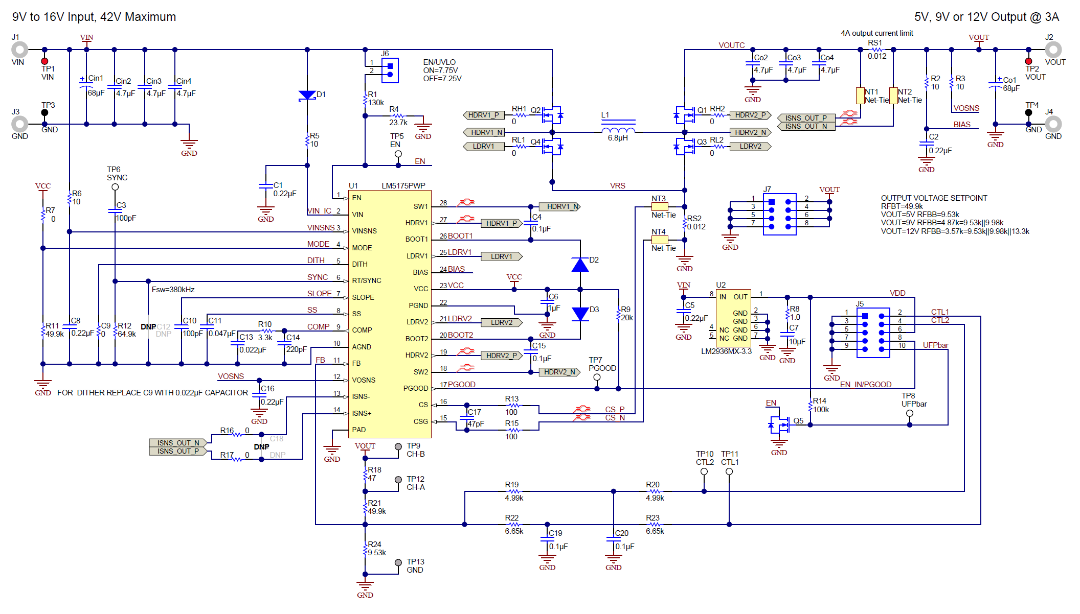
PMP10624 is a synchronous 4-switch buck-boost converter which utilizes the LM5175 controller for USB type C applications. The output voltage can be selected for 5V, 9V or 12V at 3A using jumpers or open drain control switches. The LM5175 average current loop sets a maximum output current of 4A.
The LM5175 is a synchronous four-switch buck-boost DC/DC controller capable of regulating the output voltage at, above, or below the input voltage. The LM5175 operates over a wide input voltage range of 3.5 V to 42 V (60 V maximum) to support a variety of applications.
The LM5175 employs current-mode control both in buck and boost modes of operation for superior load and line regulation. The switching frequency is programmed by an external resistor and can be synchronized to an external clock signal.
The device also features a programmable soft-start function and offers protection features including cycle-by-cycle current limiting, input undervoltage lockout (UVLO), output overvoltage protection (OVP), and thermal shutdown. In addition, the LM5175 features selectable Continuous Conduction Mode (CCM) or Discontinuous Conduction Mode (DCM) operation, optional average input or output current limiting, optional spread spectrum to reduce peak EMI, and optional hiccup mode protection in sustained overload conditions.
| Manufacturer | Texas Instruments |
|---|---|
| Category | AC/DC and DC/DC Conversion |
| Sub-Category | DC/DC SMPS - Single Output |
| Eval Board |
Board not Stocked
|
| Topology |
Step Up/Down
|
| Outputs and Type |
1 Non-Isolated
|
| Voltage Out: Factory Set |
5 V
9 V 12 V |
| Current Out |
3 A
|
| Voltage In |
9 ~ 42 V
|
| Efficiency @ Conditions |
>95%, 9V in, 12V @ 1 ~ 3 A
>95%, 16V in, 12V @ 1 ~ 3 A >90%, 9V in, 5V @ 0.5 ~ 3 A >90%, 16V in, 9V @ 0.5 ~ 3 A >90%, 12V in, 9V @ 0.5 ~ 3 A >90%, 12V in, 5V @ 1 ~ 3 A |
| Voltage Out Range |
- Fixed
|
| Features |
Current Limit (Adj. or Fixed)
Light Load Mode Over Current Protection Over Voltage Protection Power Good Output Short Circuit Protection Shutdown, Enable, Standby Soft Start Synchronizable Under Voltage Protection, Brown-Out |
| Switching Frequency |
100 ~ 600 kHz
|
| Standby Current [Typical] |
1.5 µA
|
| Quiescent Current [Typical] |
3.1 mA
|
| Component Count + Extras |
67 + 30
|
| Internal Switch |
No
|
| Design Author |
Texas Instruments
|
| Application / Target Market |
Cell Phones
Point of Load (PoL) Power: Auxiliary Power Supply USB Powered Devices |
| Standby Current [Maximum] |
10 µA
|
| Quiescent Current [Maximum] |
6.5 mA
|
| Main I.C. Base Part |
LM2936
LM5175 |
| Date Created By Author | 2015-05 |
| Date Added To Library | 2018-05 |