ISL8117EVAL2Z: 12V @ 20A, 18 ~ 60V in, Buck

Summary

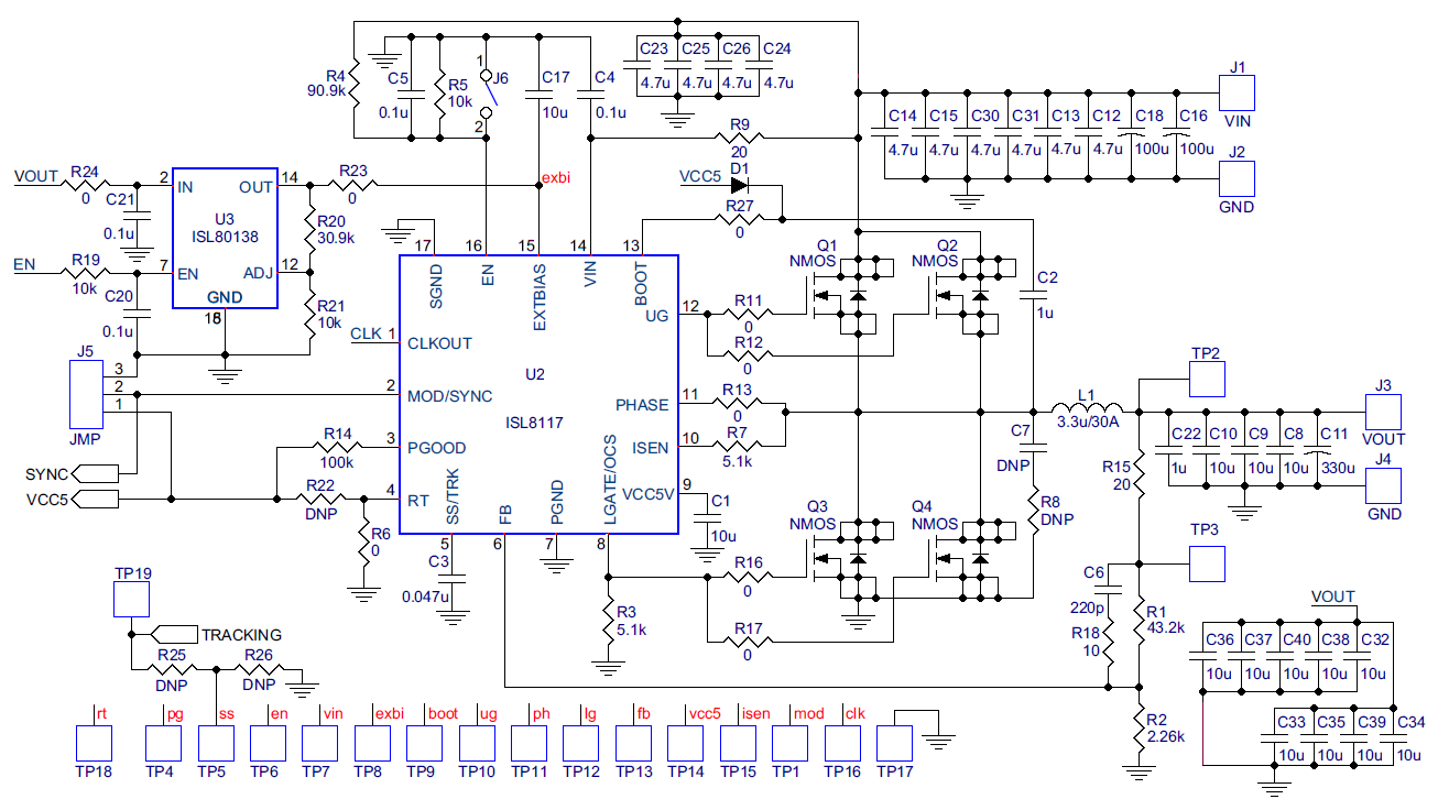
The ISL8117EVAL2Z evaluation board (shown in Figure 1) features the ISL8117. The ISL8117 is a 60V high voltage synchronous buck controller that offers external soft-start, independent enable functions and integrates UV/OV/OC/OT protection. Its current mode control architecture and internal compensation network keep peripheral component count minimal. Programmable switching frequency ranging from 200kHz to 2MHz helps to optimize inductor size while the strong gate driver delivers up to 30A for the buck output.

The ISL8117EVAL2Z evaluation board is designed for high current applications. The current rating of the ISL8117EVAL2Z is limited by the FETs and inductor selected. The ISL8117 gate driver is capable of delivering up to 20A for the buck output as long as the proper FETs and inductor are provided.

Specifications

Manufacturer Renesas Electronics Corporation
Category AC/DC and DC/DC Conversion
Sub-Category DC/DC SMPS - Single Output
Eval Board Part Number ISL8117EVAL2Z-ND
Eval Board Supplier Renesas Electronics Corporation
Eval Board Normally In Stock
Topology Step Down
Outputs and Type 1 Non-Isolated
Voltage Out: Factory Set 12 V
Current Out 20 A
Voltage In 18 ~ 60 V
Efficiency @ Conditions >95%, 36V in, 12V @ 6.8 ~ 20 A
>95%, 24V in, 12V @ 4 ~ 20 A
>95%, 18V in, 12V @ 2 ~ 20 A
>92%, 48V in, 12V @ 4 ~ 20 A
>90%, 60V in, 12V @ 4.2 ~ 20 A
Voltage Out Range 0.6 ~ 54 V
Features Current Limit (Adj. or Fixed)
Over Current Protection
Over Voltage Protection
Power Good Output
PWM Interface
Soft Start
Synchronizable
Thermal Protection
Under Voltage Protection, Brown-Out
Switching Frequency 200 kHz ~ 2 MHz
Standby Current [Typical] 5 µA
Quiescent Current [Typical] 2.5 mA
Component Count + Extras 66 + 23
Internal Switch No
Design Author Intersil
Application / Target Market Factory Automation
Lighting: LED Home Lighting
Lighting: LED Signage
Security IP Camera
Servers
Telecom
Standby Current [Maximum] 10 µA
Quiescent Current [Maximum] 4 mA
Main I.C. Base Part ISL8117
Date Created By Author 2015-03
Date Added To Library 2015-10

Eval Board

Order a fully assembled board:

Quantity Available: 0

Quantity: