DC1611A: 1.2V, 1.8V, or 3.3V @ 2.5A, 3.6 ~ 15V in

Summary

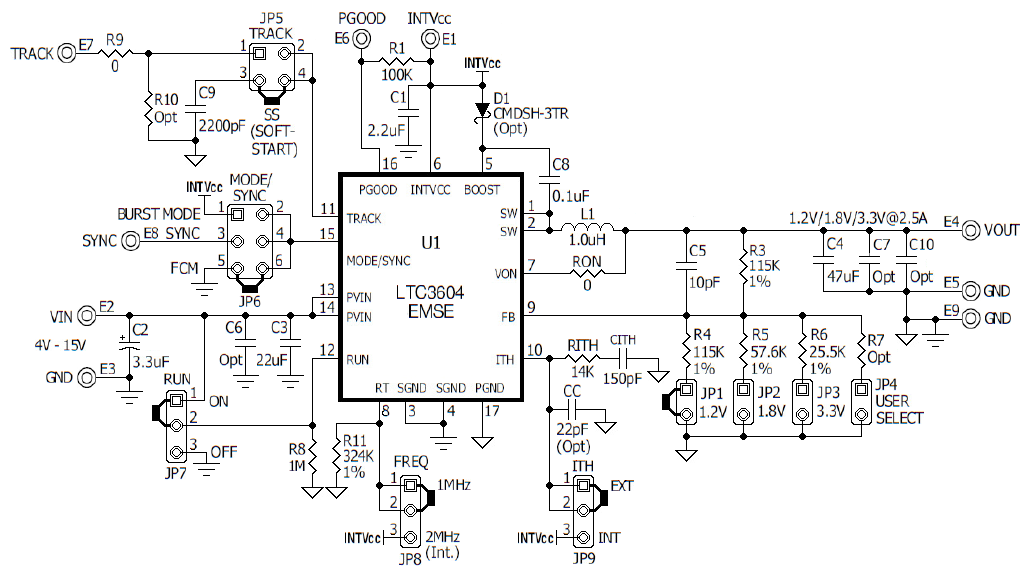
Demonstration circuit 1611 is a step-down converter, using the LTC3604 monolithic synchronous buck regulator. The DC1611A has a maximum input voltage 15V, and is capable of delivering up to 2.5A of output current at a minimum input voltage of 3.6V. The output voltage of the DC1611A can be set as low as 0.6V, the reference voltage of the LTC3604. At low load currents, the DC1611A operates in discontinuous mode, and during shutdown, it consumes less than 40 uA of quiescent current. In continuous mode operation, the DC1611A is a high efficiency circuit - over 80%.

The DC1611A can track another voltage with the LTC3604 track function.

Because of the high switching frequency of the LTC3604, which is programmable up to 4 MHz, the DC1611A uses low profile surface mount components.

All these features make the DC1611A an ideal circuit for use in Lithium- Ion Battery applications and distributed power systems. Gerber files for this circuit are available. Call the LTC Factory.

Specifications

Manufacturer Analog Devices Inc.
Category AC/DC and DC/DC Conversion
Sub-Category DC/DC SMPS - Single Output
Eval Board Part Number DC1611A-ND
Eval Board Supplier Analog Devices Inc.
Eval Board Normally In Stock
Topology Step Down
Outputs and Type 1 Non-Isolated
Voltage Out: Factory Set 1.2 V
1.8 V
3.3 V
Current Out 2.5 A
Voltage In 3.6 ~ 15 V
Efficiency @ Conditions >90%, 4V in, 1.8V @ 0.12 ~ 1.4 A (Forced Continuous)
>90%, 4V in, 1.8V @ 0.02 ~ 1.2 A (Burst Mode)
>85%, 8V in, 1.8V @ 0.16 ~ 2 A (Forced Continuous)
>85%, 8V in, 1.8V @ 0.02 ~ 2 A (Burst Mode)
>80%, 12V in, 1.8V @ 0.16 ~ 2.5 A (Forced Continuous)
>80%, 12V in, 1.8V @ 0.02 ~ 2.5 A (Burst Mode)
Voltage Out Range 0.6 ~ 3.3 V
Features Current Limit (Adj. or Fixed)
Light Load Mode
Over Voltage Protection
Power Good Output
Short Circuit Protection
Shutdown, Enable, Standby
Soft Start
Synchronizable
Under Voltage Protection, Brown-Out
Voltage Reference
Voltage Tracking
Switching Frequency 1 MHz
Standby Current [Typical] 14 µA
Quiescent Current [Typical] 700 µA
Component Count + Extras 28 + 18
Internal Switch Yes
Design Author Linear Technology
Application / Target Market Point of Load (PoL)
Power: Auxiliary Power Supply
Standby Current [Maximum] 25 µA
Quiescent Current [Maximum] 1 mA
Main I.C. Base Part LTC3604
Date Created By Author 2010-01
Date Added To Library 2015-07

Eval Board

Order a fully assembled board:

Quantity Available: 0

Quantity: