TPS82740AEVM-617: 1.8 ~ 2.5V @ 0.2A, 2.2 ~ 5.5V in

Summary

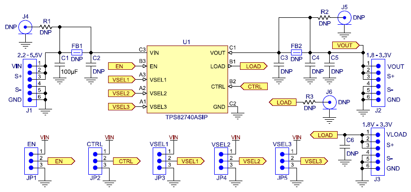
This user’s guide describes the characteristics, operation, and use of the Texas Instruments TPS82740x evaluation module (EVM). This EVM is designed to help the user easily evaluate and test the operation and functionality of the TPS82740x. The TPS82740AEVM converts a 2.2V to 5.5V input voltage to a regulated output voltage that is set between 1.8V and 2.5V (in 100mV steps) and the TPS82740BEVM 2.6V to 3.3V (in 100mV steps) at up to 200 mA.

The TPS82740x also includes a load switch and features an ultra-low quiescent current of 360 nA. This user’s guide includes setup instructions for the hardware, a printed-circuit board layout for the EVM, a schematic diagram, and a bill of materials.

The TPS82740x devices are a series of high-frequency, synchronous, step-down dc-dc converters optimized for battery-powered portable applications. Intended for low-power applications, the TPS82740x supports up to 200 mA and features a quiescent current of 360 nA typical.

Specifications

Manufacturer Texas Instruments
Category AC/DC and DC/DC Conversion
Sub-Category DC/DC SMPS - Single Output
Eval Board Part Number 296-38428-ND
Eval Board Supplier Texas Instruments
Eval Board Normally In Stock
Topology Step Down
Outputs and Type 1 Non-Isolated
Voltage Out: Factory Set 1.8 ~ 2.5V in 100mV Steps
Current Out 200 mA
Voltage In 2.2 ~ 5.5 V
Efficiency @ Conditions >86%, 2.7V in, 2.1V @ 0.01 ~ 200 mA
>85%, 3.3V in, 2.1V @ 0.02 ~ 200 mA
>85%, 2.7V in, 1.8V @ 0.018 ~ 150 mA
>82%, 4.2V in, 2.1V @ 0.05 ~ 200 mA
>82%, 3.3V in, 1.8V @ 0.02 ~ 200 mA
>80%, 5V in, 2.1V @ 0.1 ~ 200 mA
>80%, 4.2V in, 1.8V @ 0.06 ~ 200 mA
>76%, 5V in, 1.8V @ 0.04 ~ 200 mA
Voltage Out Range 1.8 ~ 2.5 V
Features Current Limit (Adj. or Fixed)
Internal Inductor
Shutdown, Enable, Standby
Soft Start
Under Voltage Protection, Brown-Out
Switching Frequency - Not Given
Standby Current [Typical] 12.5 µA
Quiescent Current [Typical] 360 nA
Component Count + Extras 2 + 8
Internal Switch Yes
Design Author Texas Instruments
Application / Target Market Energy Harvesting
Point of Load (PoL)
Portable Devices
RF: Remote Controls
RF: Wireless Sensor
USB Powered Devices
Standby Current [Maximum] - Not Given
Quiescent Current [Maximum] 2.3 mA
Main I.C. Base Part TPS82740A
Date Created By Author 2014-06
Date Added To Library 2015-08

Eval Board

Order a fully assembled board:

Quantity Available: 0

Quantity: