Orders are typically delivered to Singapore within 3 days depending on location.
Free delivery to Singapore on orders of S$60 or more. A delivery charge of S$24 will be billed on all orders less than S$60.
UPS, FedEx or DHL freight pre-paid: CPT (Duty, customs, and taxes due at time of delivery)
Credit account for qualified institutions and businesses
Payment in Advance by Wire Transfer
![]()
![]()
![]()
![]()


More Products From Fully Authorized Partners
Average Time to Ship 1-3 Days, extra ship charges may apply. Please see product page, cart, and checkout for actual ship speed.
Incoterms: CPT (Duty, customs, and applicable VAT/Tax due at time of delivery)
For more information visit Help & Support
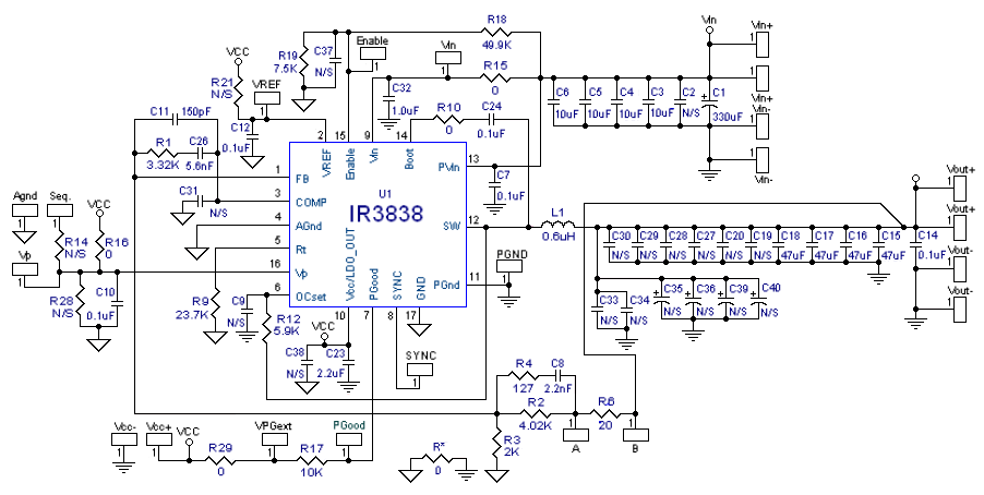
The IR3838 SupIRBuck™ is an easy-to-use, fully integrated and highly efficient DC/DC regulator. The onboard PWM controller and MOSFETs make IR3838 a space-efficient solution, providing accurate power delivery for low output voltage applications.
IR3838 is a versatile regulator which offers programmability of switching frequency and current limit while operates in wide input and output voltage range. The switching frequency is programmable from 250kHz to 1.5MHz for an optimum solution.
Key features include: Internal LDO, Pre-Bias startup, protection functions, such as hiccup current limit and thermal shutdown to give required system level security in the event of fault conditions. An output over-current protection function is implemented by sensing the voltage developed across the on-resistance of the synchronous rectifier MOSFET for optimum cost and performance.
The user guide contains the schematic and bill of materials for the IR3838 evaluation board. The guide describes operation and use of the evaluation board itself. Detailed application information for IR3838 is available in the IR3838 data sheet.
| Manufacturer | Infineon Technologies |
|---|---|
| Category | AC/DC and DC/DC Conversion |
| Sub-Category | DC/DC SMPS - Single Output |
| Eval Board Part Number | IRDC3838-ND |
| Eval Board Supplier | Infineon Technologies |
| Eval Board |
Board not Stocked
|
| Topology |
Step Down
|
| Outputs and Type |
1 Non-Isolated
|
| Voltage Out: Factory Set |
1.8 V
|
| Current Out |
10 A
|
| Voltage In |
12 V
|
| Efficiency @ Conditions |
>89%, 12V in, 1.8V @ 2 ~ 10 A
|
| Voltage Out Range |
- Fixed
|
| Features |
Current Limit (Adj. or Fixed)
LDO Regulator(s), On-Chip Over Current Protection Power Good Output Pre-Biased Startup Shutdown, Enable, Standby Soft Start Synchronizable Thermal Protection Voltage Reference Voltage Tracking |
| Switching Frequency |
600 kHz
|
| Standby Current [Typical] |
- Not Given
|
| Quiescent Current [Typical] |
12 mA
|
| Component Count + Extras |
39 + 16
|
| Internal Switch |
Yes
|
| Design Author |
Infineon Technologies
|
| Application / Target Market |
Point of Load (PoL)
Servers Telecom |
| Standby Current [Maximum] |
400 µA
|
| Quiescent Current [Maximum] |
- Not Given
|
| Main I.C. Base Part |
IR3838M
|
| Date Created By Author | 2010-03 |
| Date Added To Library | 2017-05 |
Co-Browse
By using the Co-Browse feature, you are agreeing to allow a support representative from DigiKey to view your browser remotely. When the Co-Browse window opens, give the session ID that is located in the toolbar to the representative.
DigiKey respects your right to privacy. For more information please see our Privacy Notice and Cookie Notice.
Yes, Continue to Co-BrowseGet fast and accurate answers from DigiKey's Technicians and Experienced Engineers on our TechForum.
Please visit the Help & Support area of our website to find information regarding ordering, shipping, delivery and more.
Registered users can track orders from their account dropdown, or click here. *Order Status may take 12 hours to update after initial order is placed.
Users can begin the returns process by starting with our Returns Page.
Quotes can be created by registered users in myLists.
Visit the Registration Page and enter the required information. You will receive an email confirmation when your registration is complete.
Orders are typically delivered to Singapore within 3 days depending on location.
Free delivery to Singapore on orders of S$60 or more. A delivery charge of S$24 will be billed on all orders less than S$60.
UPS, FedEx or DHL freight pre-paid: CPT (Duty, customs, and taxes due at time of delivery)
Credit account for qualified institutions and businesses
Payment in Advance by Wire Transfer
![]()
![]()
![]()
![]()


More Products From Fully Authorized Partners
Average Time to Ship 1-3 Days, extra ship charges may apply. Please see product page, cart, and checkout for actual ship speed.
Incoterms: CPT (Duty, customs, and applicable VAT/Tax due at time of delivery)
For more information visit Help & Support
Thank you!
Keep an eye on your inbox for news and updates from DigiKey!
Please enter an email address