Orders are typically delivered to Singapore within 3 days depending on location.
Free delivery to Singapore on orders of $50 USD or more. A delivery charge of $20 USD will be billed on all orders less than $50 USD.
UPS, FedEx or DHL freight pre-paid: CPT (Duty, customs, and taxes due at time of delivery)
Credit account for qualified institutions and businesses
Payment in Advance by Wire Transfer
![]()
![]()
![]()
![]()
![]()


More Products From Fully Authorized Partners
Average Time to Ship 1-3 Days, extra ship charges may apply. Please see product page, cart, and checkout for actual ship speed.
Incoterms: CPT (Duty, customs, and applicable VAT/Tax due at time of delivery)
For more information visit Help & Support
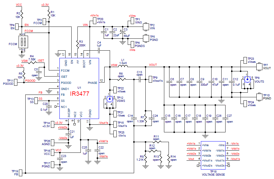
The IR3477 SupIRBuckTM is an easy-to-use, fully integrated and highly efficient DC/DC voltage regulator. The onboard constant on time hysteretic controller and MOSFETs make IR3477 a space-efficient solution that delivers up to 15 A of precisely controlled output voltage. IR3477 is housed in a 20-lead 5mm x 6mm QFN package.
Key features offered by IR3477 include: programmable switching frequency, soft start, temperature compensated over current protection, and thermal shutdown allowing a very flexible solution suitable for many different applications and an ideal choice for battery powered applications.
Additional features include pre-bias startup, a very precise 0.5 V reference, forced continuous conduction mode option, over/under voltage protection, power good output, and enable input with voltage monitoring capability.
The user guide contains the schematic, bill of materials, and operating instructions of the IRDC3477 evaluation board. Detailed product specifications, application information and performance curves at different operating conditions are available in the IR3477 data sheet.
| Manufacturer | Infineon Technologies |
|---|---|
| Category | AC/DC and DC/DC Conversion |
| Sub-Category | DC/DC SMPS - Single Output |
| Eval Board |
Board not Stocked
|
| Topology |
Step Down
|
| Outputs and Type |
1 Non-Isolated
|
| Voltage Out: Factory Set |
1.05 V
|
| Current Out |
15 A
|
| Voltage In |
8 ~ 19 V
|
| Efficiency @ Conditions |
>80%, 12V in, 1.05V @ 0.1 ~ 15 A
|
| Voltage Out Range |
- Fixed
|
| Features |
Over Current Protection
Over Voltage Protection PFM or PWM Power Good Output Pre-Biased Startup Shutdown, Enable, Standby Soft Start Temperature Compensation Thermal Protection Under Voltage Protection, Brown-Out Voltage Reference |
| Switching Frequency |
300 kHz
|
| Standby Current [Typical] |
23 µA
|
| Quiescent Current [Typical] |
9.7 mA
|
| Component Count + Extras |
19 + 49
|
| Internal Switch |
Yes
|
| Design Author |
Infineon Technologies
|
| Application / Target Market |
Computers
DVD/Blu-ray Players LCD TV / Monitor Point of Load (PoL) Portable Devices Printer, Plotter Set-Top Boxes |
| Standby Current [Maximum] |
- Not Given
|
| Quiescent Current [Maximum] |
- Not Given
|
| Main I.C. Base Part |
IR3477
|
| Date Created By Author | 2011-10 |
| Date Added To Library | 2013-05 |
Co-Browse
By using the Co-Browse feature, you are agreeing to allow a support representative from DigiKey to view your browser remotely. When the Co-Browse window opens, give the session ID that is located in the toolbar to the representative.
DigiKey respects your right to privacy. For more information please see our Privacy Notice and Cookie Notice.
Yes, Continue to Co-BrowseGet fast and accurate answers from DigiKey's Technicians and Experienced Engineers on our TechForum.
Please visit the Help & Support area of our website to find information regarding ordering, shipping, delivery and more.
Registered users can track orders from their account dropdown, or click here. *Order Status may take 12 hours to update after initial order is placed.
Users can begin the returns process by starting with our Returns Page.
Quotes can be created by registered users in myLists.
Visit the Registration Page and enter the required information. You will receive an email confirmation when your registration is complete.
Orders are typically delivered to Singapore within 3 days depending on location.
Free delivery to Singapore on orders of $50 USD or more. A delivery charge of $20 USD will be billed on all orders less than $50 USD.
UPS, FedEx or DHL freight pre-paid: CPT (Duty, customs, and taxes due at time of delivery)
Credit account for qualified institutions and businesses
Payment in Advance by Wire Transfer
![]()
![]()
![]()
![]()
![]()


More Products From Fully Authorized Partners
Average Time to Ship 1-3 Days, extra ship charges may apply. Please see product page, cart, and checkout for actual ship speed.
Incoterms: CPT (Duty, customs, and applicable VAT/Tax due at time of delivery)
For more information visit Help & Support
Thank you!
Keep an eye on your inbox for news and updates from DigiKey!
Please enter an email address