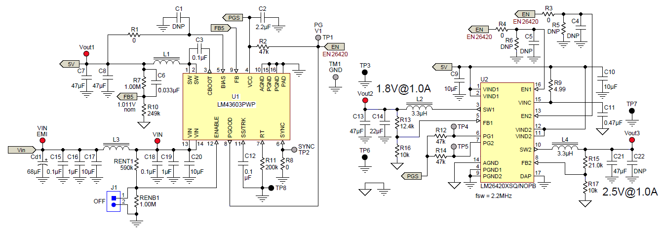
The reference design PMP9462 is a single input step-down converter with three low-noise outputs. The module uses LM43603, a synchronous step-down DC-DC converter capable of driving up to 3A of load current from an input voltage ranging 7V to 36V. The 5V output from LM43603 enables the LM26420 which further steps down this voltage to produce 1.8V and 2.5V outputs, capable of driving 1A load current each.
This power supply is suitable for applications that require multiple outputs from a single input DC voltage. It provides good regulation performance over an input voltage range of 7V to 36V.
| Manufacturer | Texas Instruments |
|---|---|
| Category | AC/DC and DC/DC Conversion |
| Sub-Category | DC/DC SMPS - Multi Output |
| Eval Board |
Board not Stocked
|
| Topology |
Step Down
|
| Outputs and Type |
3 Non-Isolated
|
| Voltage Out: Highest Current First |
5V, 1.8V, 2.5V
|
| Current Out |
3A, 1A, 1A
|
| Voltage In |
7 ~ 36 V
|
| Efficiency @ Conditions |
>80%, 24V in, 5V @ 0.4 ~ 1 A
>80%, 12V in, 5V @ 0.2 ~ 1 A >70%, 24V in, 2.5V @ 0.4 ~ 1 A >70%, 12V in, 2.5V @ 0.3 ~ 1 A >70%, 12V in, 1.8V @ 0.4 ~ 1 A >60%, 24V in, 1.8V @ 0.4 ~ 1 A |
| Voltage Out Range |
1 ~ 28 V, 0.8 ~ 4.5 V
|
| Features |
Current Limit (Adj. or Fixed)
Over Voltage Protection Power Good Output Pre-Biased Startup PWM Interface Short Circuit Protection Shutdown, Enable, Standby Soft Start Synchronizable Thermal Protection Voltage Reference Voltage Tracking |
| Switching Frequency |
500 kHz
|
| Standby Current [Typical] |
1.2 µA
|
| Quiescent Current [Typical] |
5 µA
|
| Component Count + Extras |
48 + 19
|
| Internal Switch |
Yes
|
| Design Author |
Texas Instruments
|
| Application / Target Market |
Automotive
FPGA / DSP / Processors Point of Load (PoL) Power: Industrial Power Telecom USB Powered Devices |
| Standby Current [Maximum] |
3.1 µA
|
| Quiescent Current [Maximum] |
10 µA
|
| Main I.C. Base Part |
LM26420
LM43603 |
| Date Created By Author | 2014-08 |
| Date Added To Library | 2015-01 |