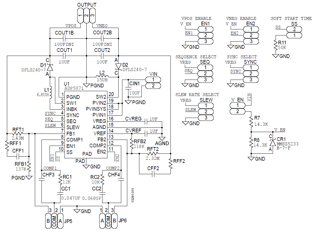
The ADP5070RE-EVALZ and ADP5071RE-EVALZ evaluation boards demonstrate the functionality of the ADP5070 and ADP5071 TSSOP dc-to-dc converters, respectively.
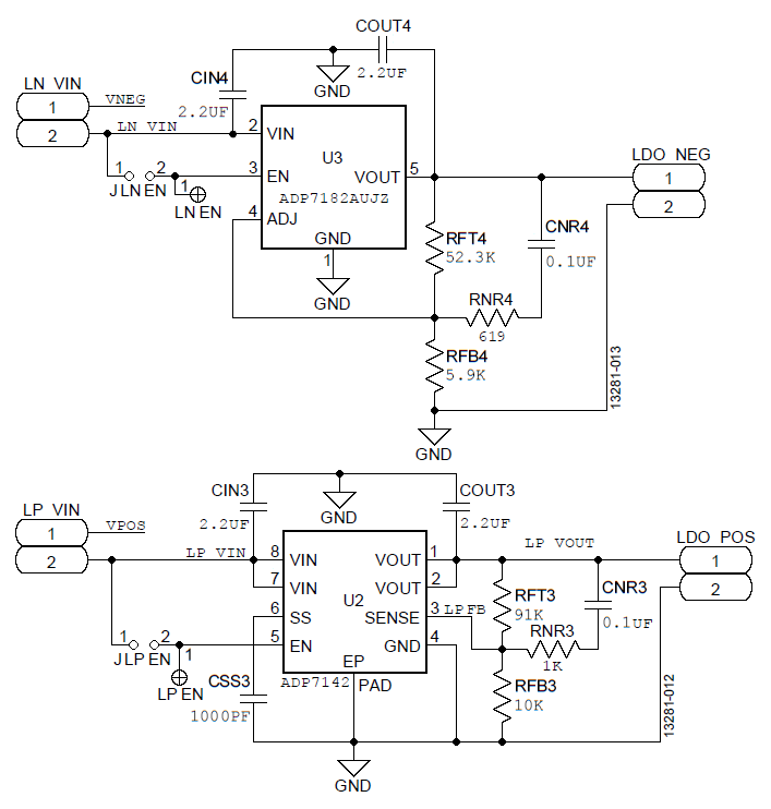
Use either board to evaluate simple device measurements, such as line regulation, load regulation, and efficiency. Device features can be demonstrated, such as selectable operating frequency, soft start, sequencing, and slew rate control. The ADP7142 and ADP7182 LDO regulators are also available on the boards as an option for enhanced low noise output.
For more details about the dc-to-dc converters, refer to the ADP5070 and ADP5071 data sheets. For further information on the LDO regulators, refer to the ADP7142 and ADP7182 data sheets.
The evaluation boards are configured to provide a ±15 V output from a 3 V to 5.5 V input. The optional LDO regulators are configured for a 12 V output (ADP7142) and a −12 V output (ADP7182). Table 2 and Table 3 list the components for the ADP5070 and ADP5071 boards, respectively. Table 4 lists the components common to both designs, including the ADP7142 and ADP7182 LDO regulators.
The boards allow the end user to customize the design; refer to the ADP5070 and ADP5071 data sheets or to the ADIsimPower tools to obtain alternative component values. If the design is customized, it is possible to obtain more than 70 V between the positive and negative terminals on the boards. It is the responsibility of the end user to ensure the boards are suitable for such a design and to take appropriate safety precautions.
| Manufacturer | Analog Devices Inc. |
|---|---|
| Category | AC/DC and DC/DC Conversion |
| Sub-Category | DC/DC SMPS - Multi Output |
| Eval Board Part Number | ADP5071RE-EVALZ-ND |
| Eval Board Supplier | Analog Devices Inc. |
| Eval Board |
Normally In Stock
|
| Topology |
Step Up
|
| Outputs and Type |
2 Non-Isolated
|
| Voltage Out: Highest Current First |
±15V
|
| Current Out |
240mA, 110mA
|
| Voltage In |
3 ~ 5.5 V
|
| Efficiency @ Conditions |
>60%, 5V in, -15V @ 0.008 ~ 0.11 A (2.4 MHz)
>60%, 5V in, 15V @ 0.004 ~ 0.25 A >60%, 5V in, -15V @ 0.004 ~ 0.09 A (1.2 MHz) |
| Voltage Out Range |
Vin ~ 39 V
|
| Features |
Current Limit (Adj. or Fixed)
Over Current Protection Over Voltage Protection Shutdown, Enable, Standby Soft Start Thermal Protection Under Voltage Protection, Brown-Out |
| Switching Frequency |
1.2 MHz/2.4 MHz
|
| Standby Current [Typical] |
5 µA
|
| Quiescent Current [Typical] |
3.5 mA
|
| Component Count + Extras |
26 + 2
|
| Internal Switch |
Yes
|
| Design Author |
Analog Devices
|
| Application / Target Market |
Audio: Hi Fi
Power: Auxiliary Power Supply |
| Standby Current [Maximum] |
10 µA
|
| Quiescent Current [Maximum] |
4 mA
|
| Main I.C. Base Part |
ADP5071
|
| Date Created By Author | 2015-07 |
| Date Added To Library | 2016-04 |