Orders are typically delivered to Singapore within 3 days depending on location.
Free delivery to Singapore on orders of S$60 or more. A delivery charge of S$24 will be billed on all orders less than S$60.
UPS, FedEx or DHL freight pre-paid: CPT (Duty, customs, and taxes due at time of delivery)
Credit account for qualified institutions and businesses
Payment in Advance by Wire Transfer
![]()
![]()
![]()
![]()


More Products From Fully Authorized Partners
Average Time to Ship 1-3 Days, extra ship charges may apply. Please see product page, cart, and checkout for actual ship speed.
Incoterms: CPT (Duty, customs, and applicable VAT/Tax due at time of delivery)
For more information visit Help & Support
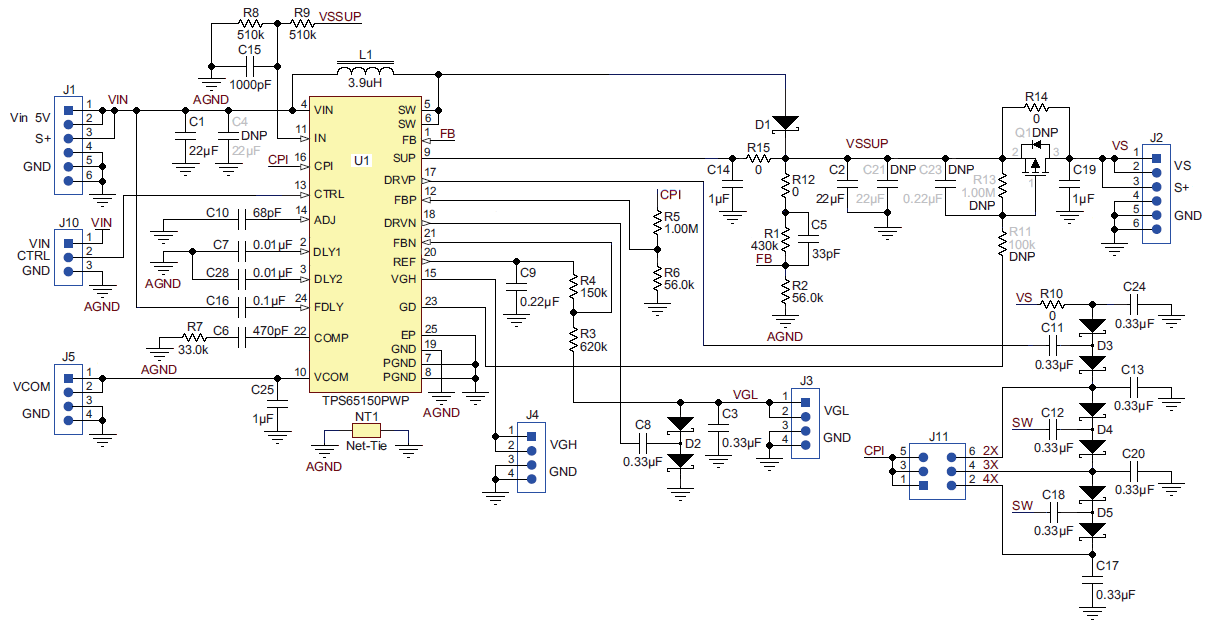
This user's guide describes the characteristics, operation, and use of the TPS65150 evaluation module (EVM). This EVM contains TI's display supply IC TPS65150 with low-input voltage capability of 1.8 V. The user's guide includes EVM specifications, the schematic diagram, the board layouts, and the bill of materials.
All typical characteristics measurements in the TPS65150 datasheet (SLVS576) were done with this evaluation module.
TI's TPS65150 evaluation module (EVM) uses a TPS65150 to support three voltages driven for thin-film transistor (TFT), liquid-crystal display (LCD) panels or general dual-power supply applications. The goal of the EVM is to facilitate evaluation of the TPS65150.
The device uses a single-inductor scheme in order to provide the smallest solution size possible, as well as high efficiency. With its input voltage range of 1.8V to 6 V, it is optimized for notebooks powered by a 2.5-V or 3.3-V input rail or monitor applications with a 5-V input voltage rail.
| Manufacturer | Texas Instruments |
|---|---|
| Category | AC/DC and DC/DC Conversion |
| Sub-Category | DC/DC SMPS - Multi Output |
| Eval Board Part Number | 296-43190-ND |
| Eval Board Supplier | Texas Instruments |
| Eval Board |
Normally In Stock
|
| Topology |
Step Up
|
| Outputs and Type |
3 Non-Isolated
|
| Voltage Out: Highest Current First |
15V, 30V, -2V
|
| Current Out |
450mA, 20mA, 20mA
|
| Voltage In |
1.8 ~ 6 V
|
| Efficiency @ Conditions |
>80%, 5V in, 15V @ 140 ~ 300 mA
>75%, 3.3V in, 15V @ 95 ~ 300 mA >70%, 2.5V in, 15V @ 60 ~ 200 mA |
| Voltage Out Range |
Up to 15 V (main output)
|
| Features |
Current Limit (Adj. or Fixed)
Fault Indication Over Voltage Protection Thermal Protection |
| Switching Frequency |
1.2 MHz
|
| Standby Current [Typical] |
14 µA
|
| Quiescent Current [Typical] |
1.9 mA
|
| Component Count + Extras |
42 + 0
|
| Internal Switch |
Yes
|
| Design Author |
Texas Instruments
|
| Application / Target Market |
LCD TV / Monitor
|
| Standby Current [Maximum] |
25 µA
|
| Quiescent Current [Maximum] |
3 mA
|
| Main I.C. Base Part |
TPS65150
|
| Date Created By Author | 2005-09 |
| Date Added To Library | 2016-02 |
Co-Browse
By using the Co-Browse feature, you are agreeing to allow a support representative from DigiKey to view your browser remotely. When the Co-Browse window opens, give the session ID that is located in the toolbar to the representative.
DigiKey respects your right to privacy. For more information please see our Privacy Notice and Cookie Notice.
Yes, Continue to Co-BrowseGet fast and accurate answers from DigiKey's Technicians and Experienced Engineers on our TechForum.
Please visit the Help & Support area of our website to find information regarding ordering, shipping, delivery and more.
Registered users can track orders from their account dropdown, or click here. *Order Status may take 12 hours to update after initial order is placed.
Users can begin the returns process by starting with our Returns Page.
Quotes can be created by registered users in myLists.
Visit the Registration Page and enter the required information. You will receive an email confirmation when your registration is complete.
Orders are typically delivered to Singapore within 3 days depending on location.
Free delivery to Singapore on orders of S$60 or more. A delivery charge of S$24 will be billed on all orders less than S$60.
UPS, FedEx or DHL freight pre-paid: CPT (Duty, customs, and taxes due at time of delivery)
Credit account for qualified institutions and businesses
Payment in Advance by Wire Transfer
![]()
![]()
![]()
![]()


More Products From Fully Authorized Partners
Average Time to Ship 1-3 Days, extra ship charges may apply. Please see product page, cart, and checkout for actual ship speed.
Incoterms: CPT (Duty, customs, and applicable VAT/Tax due at time of delivery)
For more information visit Help & Support
Thank you!
Keep an eye on your inbox for news and updates from DigiKey!
Please enter an email address