Orders are typically delivered to Singapore within 3 days depending on location.
Free delivery to Singapore on orders of S$60 or more. A delivery charge of S$24 will be billed on all orders less than S$60.
UPS, FedEx or DHL freight pre-paid: CPT (Duty, customs, and taxes due at time of delivery)
Credit account for qualified institutions and businesses
Payment in Advance by Wire Transfer
![]()
![]()
![]()
![]()


More Products From Fully Authorized Partners
Average Time to Ship 1-3 Days, extra ship charges may apply. Please see product page, cart, and checkout for actual ship speed.
Incoterms: CPT (Duty, customs, and applicable VAT/Tax due at time of delivery)
For more information visit Help & Support
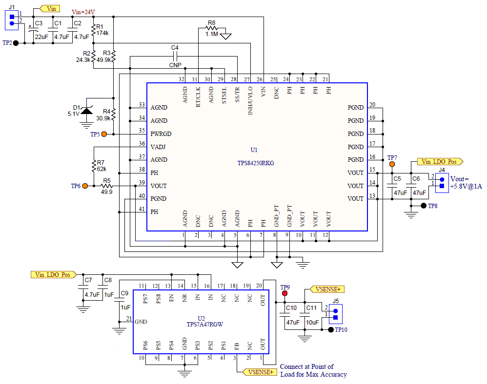
The PMP8372 design is optimized for small size and uses the TPS84250 step-down power module on the top- side with the TPS84259 negative output power module on the bottom-side to implement both positive and negative output voltages from a 12V/24V source. The output voltages can be adjusted from +/-3V to +/-15V with resistor changes.
The design is capable of 1-A outputs. The positive-input TPS7A4700 LDO and negative-input TPS7A3301 LDO are included for a low noise, high PSRR solution that is ideal for powering bipolar amplifiers, data converters, or other noise-sensitive analog circuitry.
| Manufacturer | Texas Instruments |
|---|---|
| Category | AC/DC and DC/DC Conversion |
| Sub-Category | DC/DC SMPS - Multi Output |
| Eval Board |
Board not Stocked
|
| Topology |
Step Down
|
| Outputs and Type |
2 Non-Isolated
|
| Voltage Out: Highest Current First |
±5V
|
| Current Out |
1A per Channel
|
| Voltage In |
7 ~ 40 V
|
| Efficiency @ Conditions |
>70%, 24V in, 5V @ 0.19 ~ 1 A
|
| Voltage Out Range |
±3 ~ ±15 V
|
| Features |
Current Limit (Adj. or Fixed)
Over Current Protection Synchronizable Thermal Protection Under Voltage Protection, Brown-Out |
| Switching Frequency |
800 kHz
|
| Standby Current [Typical] |
1.3 µA
|
| Quiescent Current [Typical] |
- Not Given
|
| Component Count + Extras |
39 + 24
|
| Internal Switch |
Yes
|
| Design Author |
Texas Instruments
|
| Application / Target Market |
Audio: Hi Fi
Motor Control Power: Auxiliary Power Supply Power: Industrial Power |
| Standby Current [Maximum] |
4 µA
|
| Quiescent Current [Maximum] |
- Not Given
|
| Main I.C. Base Part |
TPS84250
TPS84259 |
| Date Created By Author | 2012-08 |
| Date Added To Library | 2014-11 |
Co-Browse
By using the Co-Browse feature, you are agreeing to allow a support representative from DigiKey to view your browser remotely. When the Co-Browse window opens, give the session ID that is located in the toolbar to the representative.
DigiKey respects your right to privacy. For more information please see our Privacy Notice and Cookie Notice.
Yes, Continue to Co-BrowseGet fast and accurate answers from DigiKey's Technicians and Experienced Engineers on our TechForum.
Please visit the Help & Support area of our website to find information regarding ordering, shipping, delivery and more.
Registered users can track orders from their account dropdown, or click here. *Order Status may take 12 hours to update after initial order is placed.
Users can begin the returns process by starting with our Returns Page.
Quotes can be created by registered users in myLists.
Visit the Registration Page and enter the required information. You will receive an email confirmation when your registration is complete.
Orders are typically delivered to Singapore within 3 days depending on location.
Free delivery to Singapore on orders of S$60 or more. A delivery charge of S$24 will be billed on all orders less than S$60.
UPS, FedEx or DHL freight pre-paid: CPT (Duty, customs, and taxes due at time of delivery)
Credit account for qualified institutions and businesses
Payment in Advance by Wire Transfer
![]()
![]()
![]()
![]()


More Products From Fully Authorized Partners
Average Time to Ship 1-3 Days, extra ship charges may apply. Please see product page, cart, and checkout for actual ship speed.
Incoterms: CPT (Duty, customs, and applicable VAT/Tax due at time of delivery)
For more information visit Help & Support
Thank you!
Keep an eye on your inbox for news and updates from DigiKey!
Please enter an email address