Design contains obsolete parts

ISL9444EVAL1Z: 1.05V, 1.8V, 3.3V @ 6A, 6 ~ 20V in

Summary

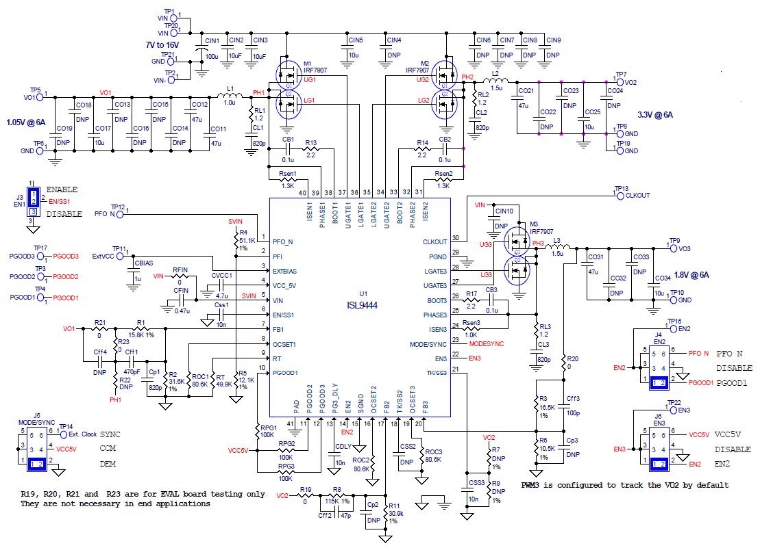
The ISL9444EVAL1Z evaluation board (shown in Figure 1) features the ISL9444. The ISL9444 is a triple-output synchronous buck controller that integrates three PWM controllers. The ISL9444 offers external soft-start, independent enable functions and integrates UV/OV/OC/OT protection. Its current mode control architecture and internal compensation network keep peripheral component count minimal.

Programmable switching frequency ranging from 200kHz to 1200kHz helps to optimize inductor size while the strong gate drivers deliver up to 25A for each PWM channel.

Specifications

Manufacturer Renesas Electronics Corporation
Category AC/DC and DC/DC Conversion
Sub-Category DC/DC SMPS - Multi Output
Eval Board Part Number ISL9444EVAL1Z-ND
Eval Board Supplier Renesas Electronics Corporation
Eval Board Board not Stocked
Topology Step Down
Outputs and Type 3 Non-Isolated
Voltage Out: Highest Current First 1.05V, 1.8V, 3.3V
Current Out 6A per Channel
Voltage In 6 ~ 20 V
Efficiency @ Conditions >90%, 8V in, 3.3V @ 0.8 ~ 6 A
>90%, 18V in, 3.3V @ 3.2 ~ 6 A
>90%, 12V in, 3.3V @ 1.6 ~ 6 A
>88%, 8V in, 1.8V @ 1.2 ~ 6 A
>86%, 12V in, 1.8V @ 1.8 ~ 6 A
>85%, 8V in, 1.05V @ 1.3 ~ 6 A
>84%, 18V in, 1.8V @ 2.7 ~ 6 A
>82%, 12V in, 1.05V @ 2 ~ 6 A
>78%, 18V in, 1.05V @ 3 ~ 6 A
Voltage Out Range 0.7 ~ Vin
Features LDO Regulator(s), On-Chip
Light Load Mode
Over Current Protection
Over Voltage Protection
PFM or PWM
Power Good Output
Pre-Biased Startup
Shutdown, Enable, Standby
Synchronizable
Thermal Protection
Under Voltage Protection, Brown-Out
Voltage Tracking
Switching Frequency 200 kHz ~ 1.2 MHz
Standby Current [Typical] 32 µA
Quiescent Current [Typical] 5 mA
Component Count + Extras 63 + 28
Internal Switch No
Design Author Intersil
Application / Target Market Power: Auxiliary Power Supply
Servers
Telecom
Standby Current [Maximum] 40 µA
Quiescent Current [Maximum] 6 mA
Main I.C. Base Part ISL9444IRZ
Date Created By Author 2011-12
Date Added To Library 2013-11

Eval Board

Order a fully assembled board:

Quantity Available: 0

Quantity: