Orders are typically delivered to Singapore within 3 days depending on location.
Free delivery to Singapore on orders of $50 USD or more. A delivery charge of $20 USD will be billed on all orders less than $50 USD.
UPS, FedEx or DHL freight pre-paid: CPT (Duty, customs, and taxes due at time of delivery)
Credit account for qualified institutions and businesses
Payment in Advance by Wire Transfer
![]()
![]()
![]()
![]()
![]()


More Products From Fully Authorized Partners
Average Time to Ship 1-3 Days, extra ship charges may apply. Please see product page, cart, and checkout for actual ship speed.
Incoterms: CPT (Duty, customs, and applicable VAT/Tax due at time of delivery)
For more information visit Help & Support
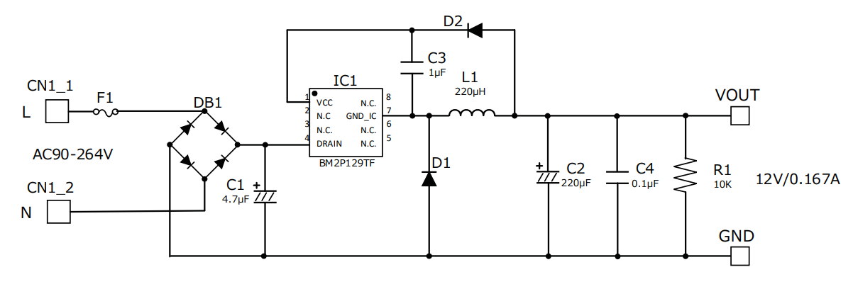
The BM2P129TF-EVK-001 evaluation board outputs 12 V voltage from the input of 90 Vac to 264 Vac. The output current supplies up to 0.167 A. BM2P129TF which is PWM method DC/DC converter IC built-in 650 V MOSFET is used. The BM2P129TF contributes to low power consumption by built-in a 650 V starting circuit. Built-in current detection resistor realizes compact power supply design.
Current mode control imposes current limitation on every cycle, providing superior performance in bandwidth and transient response. The switching frequency is 100 kHz in fixed mode. At light load, frequency is reduced and high efficiency is realized. Built-in frequency hopping function contributes to low EMI. Low on-resistance 9.5 Ω, 650 V MOSFET built-in contributes to low power consumption and easy design.
| Manufacturer | Rohm Semiconductor |
|---|---|
| Category | AC/DC and DC/DC Conversion |
| Sub-Category | AC/DC SMPS - Single Output |
| Eval Board Part Number | BM2P129TF-EVK-001-ND |
| Eval Board Supplier | Rohm Semiconductor |
| Eval Board |
Normally In Stock
|
| AC Voltage |
Universal (115 / 230V)
|
| Outputs and Type |
1 Non-Isolated
|
| Voltage Out |
12 V
|
| Current Out |
167 mA
|
| Output Power |
2 W
|
| Features |
Current Limit (Adj. or Fixed)
Frequency Hopping Light Load Mode Over Current Protection Over Voltage Protection Soft Start Thermal Protection Under Voltage Protection, Brown-Out |
| Efficiency @ Conditions |
>80%, 100 VAC in, 12V @ 125 ~ 175 mA
>70%, 230 VAC, 12V @ 50 ~ 175 mA |
| No-load Input Power @ Voltage |
30 mW @ 230 V
|
| Switching Frequency |
100 kHz
|
| Internal Switch |
Yes
|
| Component Count + Extras |
11 + 3
|
| Voltage In |
90 ~ 264 VAC
|
| Design Author |
Rohm
|
| Application / Target Market |
HVAC
Lighting: LED Commercial Lighting Lighting: LED Home Lighting White Goods |
| Main I.C. Base Part |
BM2P129TF
|
| Date Created By Author | 2018-03 |
| Date Added To Library | 2019-10 |
Co-Browse
By using the Co-Browse feature, you are agreeing to allow a support representative from DigiKey to view your browser remotely. When the Co-Browse window opens, give the session ID that is located in the toolbar to the representative.
DigiKey respects your right to privacy. For more information please see our Privacy Notice and Cookie Notice.
Yes, Continue to Co-BrowseGet fast and accurate answers from DigiKey's Technicians and Experienced Engineers on our TechForum.
Please visit the Help & Support area of our website to find information regarding ordering, shipping, delivery and more.
Registered users can track orders from their account dropdown, or click here. *Order Status may take 12 hours to update after initial order is placed.
Users can begin the returns process by starting with our Returns Page.
Quotes can be created by registered users in myLists.
Visit the Registration Page and enter the required information. You will receive an email confirmation when your registration is complete.
Orders are typically delivered to Singapore within 3 days depending on location.
Free delivery to Singapore on orders of $50 USD or more. A delivery charge of $20 USD will be billed on all orders less than $50 USD.
UPS, FedEx or DHL freight pre-paid: CPT (Duty, customs, and taxes due at time of delivery)
Credit account for qualified institutions and businesses
Payment in Advance by Wire Transfer
![]()
![]()
![]()
![]()
![]()


More Products From Fully Authorized Partners
Average Time to Ship 1-3 Days, extra ship charges may apply. Please see product page, cart, and checkout for actual ship speed.
Incoterms: CPT (Duty, customs, and applicable VAT/Tax due at time of delivery)
For more information visit Help & Support
Thank you!
Keep an eye on your inbox for news and updates from DigiKey!
Please enter an email address