Orders are typically delivered to Singapore within 3 days depending on location.
Free delivery to Singapore on orders of S$60 or more. A delivery charge of S$24 will be billed on all orders less than S$60.
UPS, FedEx or DHL freight pre-paid: CPT (Duty, customs, and taxes due at time of delivery)
Credit account for qualified institutions and businesses
Payment in Advance by Wire Transfer
![]()
![]()
![]()
![]()


More Products From Fully Authorized Partners
Average Time to Ship 1-3 Days, extra ship charges may apply. Please see product page, cart, and checkout for actual ship speed.
Incoterms: CPT (Duty, customs, and applicable VAT/Tax due at time of delivery)
For more information visit Help & Support
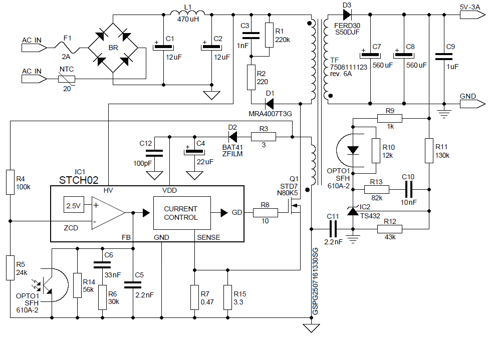
The STEVAL-ISA193V1 evaluation board implements a 15 W USB adapter with primary sensing CC feature, based on the STCH02 current mode controller designed for offline quasi-resonant flyback converters, capable of providing constant output current (CC) regulation using primary-sensing feedback.
The IC embeds a 650 V, non-dissipative, HV startup cell, which, along with the extremely low quiescent current and burst-mode management, helps minimize residual input consumption, thus achieving less than 10 mW under no-load conditions.
The adapter is designed to meet the most stringent energy saving recommendations (EuCoC rev. 5 – Tier 2 and EPS of DOE USA) as well as EN55022-Class-B Conducted noise emissions.
The extremely small form factor and the output USB connector makes this reference design suitable for small USB chargers and adapters for mobile phones, tablets and other hand held equipment.
| Manufacturer | STMicroelectronics |
|---|---|
| Category | AC/DC and DC/DC Conversion |
| Sub-Category | AC/DC SMPS - Single Output |
| Eval Board Part Number | 497-16685-ND |
| Eval Board Supplier | STMicroelectronics |
| Eval Board |
Normally In Stock
|
| AC Voltage |
115 V
230 V Universal (115 / 230V) |
| Outputs and Type |
1 Isolated
|
| Voltage Out |
5 V
|
| Current Out |
3 A
|
| Output Power |
15 W
|
| Features |
Current Limit (Adj. or Fixed)
Frequency Jitter for EMI Over Current Protection Over Voltage Protection Shutdown, Enable, Standby Soft Start Under Voltage Protection, Brown-Out |
| Efficiency @ Conditions |
>84%, 115 VAC, 5V @ 3.8 ~ 11.2 W
>83%, 230 VAC, 5V @ 6.2 ~ 15 W |
| No-load Input Power @ Voltage |
10 mW @ 230 V
|
| Switching Frequency |
- Not Given
|
| Internal Switch |
No
|
| Component Count + Extras |
38 + 3
|
| Voltage In |
90 ~ 264 VAC
|
| Design Author |
STMicroelectronics
|
| Application / Target Market |
Battery Chargers
Power: AC Adapters Power: Auxiliary Power Supply |
| Main I.C. Base Part |
STCH02
|
| Date Created By Author | 2016-08 |
| Date Added To Library | 2016-10 |
Co-Browse
By using the Co-Browse feature, you are agreeing to allow a support representative from DigiKey to view your browser remotely. When the Co-Browse window opens, give the session ID that is located in the toolbar to the representative.
DigiKey respects your right to privacy. For more information please see our Privacy Notice and Cookie Notice.
Yes, Continue to Co-BrowseGet fast and accurate answers from DigiKey's Technicians and Experienced Engineers on our TechForum.
Please visit the Help & Support area of our website to find information regarding ordering, shipping, delivery and more.
Registered users can track orders from their account dropdown, or click here. *Order Status may take 12 hours to update after initial order is placed.
Users can begin the returns process by starting with our Returns Page.
Quotes can be created by registered users in myLists.
Visit the Registration Page and enter the required information. You will receive an email confirmation when your registration is complete.
Orders are typically delivered to Singapore within 3 days depending on location.
Free delivery to Singapore on orders of S$60 or more. A delivery charge of S$24 will be billed on all orders less than S$60.
UPS, FedEx or DHL freight pre-paid: CPT (Duty, customs, and taxes due at time of delivery)
Credit account for qualified institutions and businesses
Payment in Advance by Wire Transfer
![]()
![]()
![]()
![]()


More Products From Fully Authorized Partners
Average Time to Ship 1-3 Days, extra ship charges may apply. Please see product page, cart, and checkout for actual ship speed.
Incoterms: CPT (Duty, customs, and applicable VAT/Tax due at time of delivery)
For more information visit Help & Support
Thank you!
Keep an eye on your inbox for news and updates from DigiKey!
Please enter an email address