Orders are typically delivered to Singapore within 3 days depending on location.
Free delivery to Singapore on orders of S$60 or more. A delivery charge of S$24 will be billed on all orders less than S$60.
UPS, FedEx or DHL freight pre-paid: CPT (Duty, customs, and taxes due at time of delivery)
Credit account for qualified institutions and businesses
Payment in Advance by Wire Transfer
![]()
![]()
![]()
![]()


More Products From Fully Authorized Partners
Average Time to Ship 1-3 Days, extra ship charges may apply. Please see product page, cart, and checkout for actual ship speed.
Incoterms: CPT (Duty, customs, and applicable VAT/Tax due at time of delivery)
For more information visit Help & Support
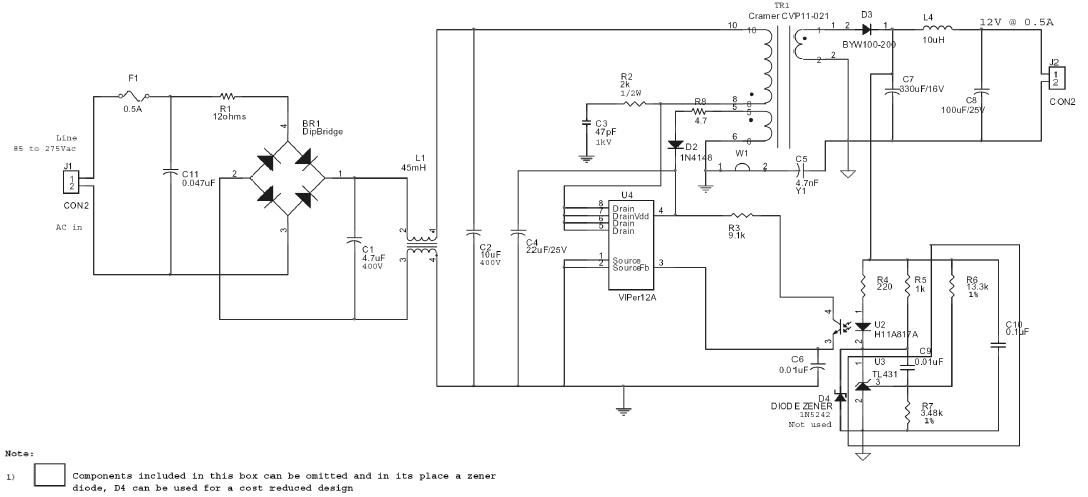
This board is designed as a discontinuous flyback regulator delivering 0.5A at 12V. The AC input is rectified and filtered by the bridge BR1, the bulk capacitor C1, and C2 to generate the high voltage DC bus applied to the primary winding (pins 8-10) of the transformer, TR1.
C1, L1, and C2 provide EMI filtering for the circuit. R2 and C3 form the snubber circuit needed to reduce the leakage spike and voltage ringing on the drain pin of VIPer12A. The output voltage is regulated with a TL431 (U3) via an optocoupler (U2) to the feedback pin.
The output voltage ripple is controlled with the capacitor, C7, with an additional LC PI filter configuration made up of L4 and C8. It is possible to modify the output voltages by changing the transformer turns ratio and modifying the resistance values of R6 and R7 in the feedback loop.
* Based on board 497-4930-ND STEVAL-ISA002V1
| Manufacturer | STMicroelectronics |
|---|---|
| Category | AC/DC and DC/DC Conversion |
| Sub-Category | AC/DC SMPS - Single Output |
| Eval Board |
Board not Stocked
|
| AC Voltage |
115 V
230 V Universal (115 / 230V) |
| Outputs and Type |
1 Isolated
|
| Voltage Out |
12 V
|
| Current Out |
500 mA
|
| Output Power |
6 W
|
| Features |
Light Load Mode
Over Current Protection Over Voltage Protection Short Circuit Protection Thermal Protection Under Voltage Protection, Brown-Out Zero Load Regulation |
| Efficiency @ Conditions |
>74% @ Full Load
|
| No-load Input Power @ Voltage |
168 mW @ 115 V
248 mW @ 230 V |
| Switching Frequency |
60 kHz
|
| Internal Switch |
Yes
|
| Component Count + Extras |
28 + 3
|
| Voltage In |
85 ~ 265 VAC
|
| Design Author |
STMicroelectronics
|
| Application / Target Market |
Power: AC Adapters
Set-Top Boxes Telecom White Goods |
| Main I.C. Base Part |
VIPer12A
|
| Date Created By Author | |
| Date Added To Library | 2011-03 |
Co-Browse
By using the Co-Browse feature, you are agreeing to allow a support representative from DigiKey to view your browser remotely. When the Co-Browse window opens, give the session ID that is located in the toolbar to the representative.
DigiKey respects your right to privacy. For more information please see our Privacy Notice and Cookie Notice.
Yes, Continue to Co-BrowseGet fast and accurate answers from DigiKey's Technicians and Experienced Engineers on our TechForum.
Please visit the Help & Support area of our website to find information regarding ordering, shipping, delivery and more.
Registered users can track orders from their account dropdown, or click here. *Order Status may take 12 hours to update after initial order is placed.
Users can begin the returns process by starting with our Returns Page.
Quotes can be created by registered users in myLists.
Visit the Registration Page and enter the required information. You will receive an email confirmation when your registration is complete.
Orders are typically delivered to Singapore within 3 days depending on location.
Free delivery to Singapore on orders of S$60 or more. A delivery charge of S$24 will be billed on all orders less than S$60.
UPS, FedEx or DHL freight pre-paid: CPT (Duty, customs, and taxes due at time of delivery)
Credit account for qualified institutions and businesses
Payment in Advance by Wire Transfer
![]()
![]()
![]()
![]()


More Products From Fully Authorized Partners
Average Time to Ship 1-3 Days, extra ship charges may apply. Please see product page, cart, and checkout for actual ship speed.
Incoterms: CPT (Duty, customs, and applicable VAT/Tax due at time of delivery)
For more information visit Help & Support
Thank you!
Keep an eye on your inbox for news and updates from DigiKey!
Please enter an email address