Orders are typically delivered to Singapore within 3 days depending on location.
Free delivery to Singapore on orders of $50 USD or more. A delivery charge of $20 USD will be billed on all orders less than $50 USD.
UPS, FedEx or DHL freight pre-paid: CPT (Duty, customs, and taxes due at time of delivery)
Credit account for qualified institutions and businesses
Payment in Advance by Wire Transfer
![]()
![]()
![]()
![]()
![]()


More Products From Fully Authorized Partners
Average Time to Ship 1-3 Days, extra ship charges may apply. Please see product page, cart, and checkout for actual ship speed.
Incoterms: CPT (Duty, customs, and applicable VAT/Tax due at time of delivery)
For more information visit Help & Support
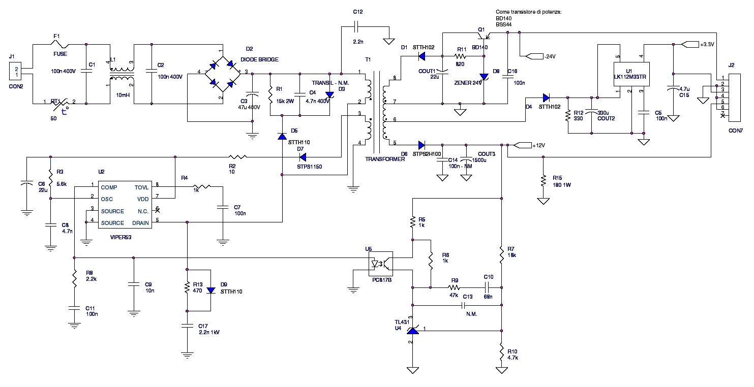
The STEVAL-ISA029V1 evaluation board is an isolated triple-output flyback converter, suitable for wide-range input voltage operation. The converter is based on the smart power VIPer53-E, which integrates, in the same package, an enhanced current-mode PWM controller with a high-voltage MDmesh™ Power MOSFET.
The switching frequency is set to 60 kHz by means of an external RC network connected to a dedicated pin on the IC. The closed loop regulation is performed on the 12 V output using an optocoupler, which drives the COMP pin of the VIPer. The 3.3 V output is post regulated using a non-integrated low drop linear voltage regulator to achieve the required accuracy. The negative 24 V output is achieved by means of a discrete linear voltage regulator, made up of a Zener diode, a resistor and a PNP transistor.
| Manufacturer | STMicroelectronics |
|---|---|
| Category | AC/DC and DC/DC Conversion |
| Sub-Category | AC/DC SMPS - Multi Output |
| Eval Board Part Number | 497-6458-ND |
| Eval Board Supplier | STMicroelectronics |
| Eval Board |
Board not Stocked
|
| AC Voltage |
115 V
230 V Universal (115 / 230V) |
| Outputs and Type |
3 Isolated
|
| Voltage Out: Highest Current First |
12V, 3.3V, -24V
|
| Current Out |
1A, 100mA, 40mA
|
| Output Power |
13 W
|
| Efficiency @ Conditions |
- Not Given
|
| No-load Input Power @ Voltage |
- Not Given
|
| Features |
Current Limit (Adj. or Fixed)
Short Circuit Protection Thermal Protection Under Voltage Protection, Brown-Out |
| Switching Frequency |
60 kHz
|
| Internal Switch |
Yes
|
| Component Count + Extras |
50 + 2
|
| Voltage In |
85 ~ 300 VAC
|
| Application / Target Market |
DVD/Blu-ray Players
Set-Top Boxes |
| Design Author |
STMicroelectronics
|
| Main I.C. Base Part |
VIPer53
|
| Date Created By Author | |
| Date Added To Library | 2017-05 |
Co-Browse
By using the Co-Browse feature, you are agreeing to allow a support representative from DigiKey to view your browser remotely. When the Co-Browse window opens, give the session ID that is located in the toolbar to the representative.
DigiKey respects your right to privacy. For more information please see our Privacy Notice and Cookie Notice.
Yes, Continue to Co-BrowseGet fast and accurate answers from DigiKey's Technicians and Experienced Engineers on our TechForum.
Please visit the Help & Support area of our website to find information regarding ordering, shipping, delivery and more.
Registered users can track orders from their account dropdown, or click here. *Order Status may take 12 hours to update after initial order is placed.
Users can begin the returns process by starting with our Returns Page.
Quotes can be created by registered users in myLists.
Visit the Registration Page and enter the required information. You will receive an email confirmation when your registration is complete.
Orders are typically delivered to Singapore within 3 days depending on location.
Free delivery to Singapore on orders of $50 USD or more. A delivery charge of $20 USD will be billed on all orders less than $50 USD.
UPS, FedEx or DHL freight pre-paid: CPT (Duty, customs, and taxes due at time of delivery)
Credit account for qualified institutions and businesses
Payment in Advance by Wire Transfer
![]()
![]()
![]()
![]()
![]()


More Products From Fully Authorized Partners
Average Time to Ship 1-3 Days, extra ship charges may apply. Please see product page, cart, and checkout for actual ship speed.
Incoterms: CPT (Duty, customs, and applicable VAT/Tax due at time of delivery)
For more information visit Help & Support
Thank you!
Keep an eye on your inbox for news and updates from DigiKey!
Please enter an email address