Orders are typically delivered to Singapore within 3 days depending on location.
Free delivery to Singapore on orders of S$60 or more. A delivery charge of S$24 will be billed on all orders less than S$60.
UPS, FedEx or DHL freight pre-paid: CPT (Duty, customs, and taxes due at time of delivery)
Credit account for qualified institutions and businesses
Payment in Advance by Wire Transfer
![]()
![]()
![]()
![]()


More Products From Fully Authorized Partners
Average Time to Ship 1-3 Days, extra ship charges may apply. Please see product page, cart, and checkout for actual ship speed.
Incoterms: CPT (Duty, customs, and applicable VAT/Tax due at time of delivery)
For more information visit Help & Support
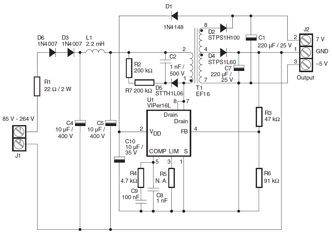
The STEVAL-ISA071V1 switched-mode power supply (SMPS) demonstration board is dedicated to mains applications requiring -5 V and +7 V referred to neutral. The non-isolated SMPS is capable of delivering 4 W of output power over a wide input voltage range. This capability can also be applied to higher power outputs or different voltage ranges.
The SMPS generates 5 V and 12 V (12 volts refferenced to the -5 volt supply). The 5 V can be used to supply the MCU, directly driving a Triac connected to neutral, and the 12 V can be used to supply additional circuits, such as relays, OAs, etc.
| Manufacturer | STMicroelectronics |
|---|---|
| Category | AC/DC and DC/DC Conversion |
| Sub-Category | AC/DC SMPS - Multi Output |
| Eval Board Part Number | 497-10727-ND |
| Eval Board Supplier | STMicroelectronics |
| Eval Board |
Board not Stocked
|
| AC Voltage |
115 V
230 V Universal (115 / 230V) |
| Outputs and Type |
2 Non-Isolated
|
| Voltage Out: Highest Current First |
-5V, 7V
5V, 12V |
| Current Out |
400mA, 160mA
|
| Output Power |
4 W
|
| Efficiency @ Conditions |
>74%, 120 VAC in, 1 ~ 3.9 W
>60%, 230 VAC in, 1.3 ~ 3.9 W |
| No-load Input Power @ Voltage |
20 mW @ 120 V
35 mW @ 230 V |
| Features |
Current Limit (Adj. or Fixed)
Frequency Jitter for EMI Over Current Protection PFM or PWM Short Circuit Protection Soft Start Thermal Protection Under Voltage Protection, Brown-Out |
| Switching Frequency |
60 kHz
|
| Internal Switch |
Yes
|
| Component Count + Extras |
23 + 2
|
| Voltage In |
85 ~ 264 VAC
|
| Application / Target Market |
Power: Auxiliary Power Supply
White Goods |
| Design Author |
STMicroelectronics
|
| Main I.C. Base Part |
VIPer16LN
|
| Date Created By Author | |
| Date Added To Library | 2011-03 |
Co-Browse
By using the Co-Browse feature, you are agreeing to allow a support representative from DigiKey to view your browser remotely. When the Co-Browse window opens, give the session ID that is located in the toolbar to the representative.
DigiKey respects your right to privacy. For more information please see our Privacy Notice and Cookie Notice.
Yes, Continue to Co-BrowseGet fast and accurate answers from DigiKey's Technicians and Experienced Engineers on our TechForum.
Please visit the Help & Support area of our website to find information regarding ordering, shipping, delivery and more.
Registered users can track orders from their account dropdown, or click here. *Order Status may take 12 hours to update after initial order is placed.
Users can begin the returns process by starting with our Returns Page.
Quotes can be created by registered users in myLists.
Visit the Registration Page and enter the required information. You will receive an email confirmation when your registration is complete.
Orders are typically delivered to Singapore within 3 days depending on location.
Free delivery to Singapore on orders of S$60 or more. A delivery charge of S$24 will be billed on all orders less than S$60.
UPS, FedEx or DHL freight pre-paid: CPT (Duty, customs, and taxes due at time of delivery)
Credit account for qualified institutions and businesses
Payment in Advance by Wire Transfer
![]()
![]()
![]()
![]()


More Products From Fully Authorized Partners
Average Time to Ship 1-3 Days, extra ship charges may apply. Please see product page, cart, and checkout for actual ship speed.
Incoterms: CPT (Duty, customs, and applicable VAT/Tax due at time of delivery)
For more information visit Help & Support
Thank you!
Keep an eye on your inbox for news and updates from DigiKey!
Please enter an email address